Highly Pathogenic Avian Influenza A(H5N1) Viruses from Multispecies Outbreak, Argentina, August 2023
Supporting Files
Public Domain
-
4 2024
-
File Language:
English
Details
-
Alternative Title:Emerg Infect Dis
-
Personal Author:
-
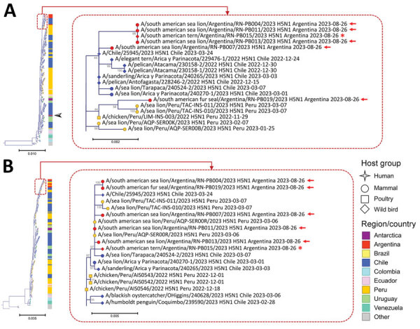
Description:We report full-genome characterization of highly pathogenic avian influenza A(H5N1) clade 2.3.4.4b virus from an outbreak among sea lions (August 2023) in Argentina and possible spillover to fur seals and terns. Mammalian adaptation mutations in virus isolated from marine mammals and a human in Chile were detected in mammalian and avian hosts.
-
Subjects:
-
Keywords:
-
Source:Emerg Infect Dis. 2024; 30(4):812-814
-
Pubmed ID:38413243
-
Pubmed Central ID:PMC10977829
-
Document Type:
-
Genre:
-
Place as Subject:
-
Volume:30
-
Issue:4
-
Collection(s):
-
Main Document Checksum:urn:sha256:bb4b8b608cc212332af3bcf993e00663fb4ab2619d80dd9c7bac1b6e3b064a13
-
Download URL:
-
File Type:
Supporting Files
File Language:
English
ON THIS PAGE
CDC STACKS serves as an archival repository of CDC-published products including
scientific findings,
journal articles, guidelines, recommendations, or other public health information authored or
co-authored by CDC or funded partners.
As a repository, CDC STACKS retains documents in their original published format to ensure public access to scientific information.
As a repository, CDC STACKS retains documents in their original published format to ensure public access to scientific information.
You May Also Like
COLLECTION
Emerging Infectious Diseases