Pro-905, a novel purine antimetabolite, combines with glutamine amidotransferase inhibition to suppress growth of malignant peripheral nerve sheath tumor
Supporting Files
-
12 01 2023
-
-
File Language:
English
Details
-
Alternative Title:Mol Cancer Ther
-
Personal Author:
-
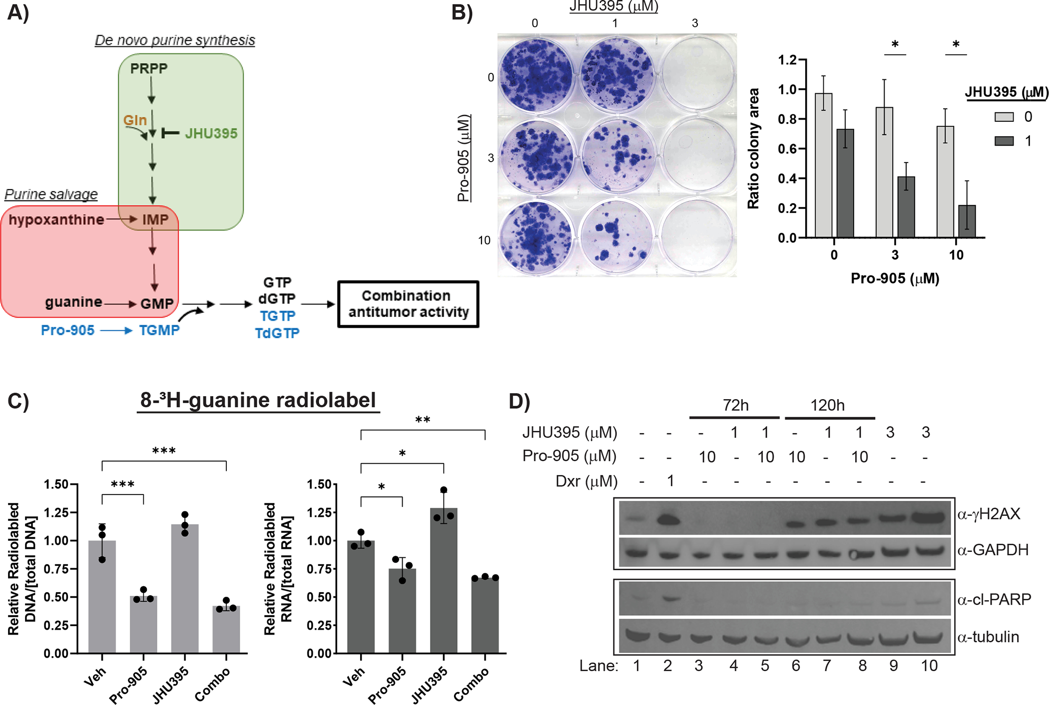
Description:Malignant peripheral nerve sheath tumors (MPNST) are highly aggressive soft-tissue sarcomas that arise from neural tissues and carry a poor prognosis. Previously, we found that the glutamine amidotransferase inhibitor JHU395 partially impeded tumor growth in preclinical models of MPNST. JHU395 inhibits de novo purine synthesis in human MPNST cells and murine tumors with partial decreases in purine monophosphates. On the basis of prior studies showing enhanced efficacy when glutamine amidotransferase inhibition was combined with the antimetabolite 6-mercaptopurine (6-MP), we hypothesized that such a combination would be efficacious in MPNST. Given the known toxicity associated with 6-MP, we set out to develop a more efficient and well-tolerated drug that targets the purine salvage pathway. Here, we report the discovery of Pro-905, a phosphoramidate protide that delivered the active nucleotide antimetabolite thioguanosine monophosphate (TGMP) to tumors over 2.5 times better than equimolar 6-MP. Pro-905 effectively prevented the incorporation of purine salvage substrates into nucleic acids and inhibited colony formation of human MPNST cells in a dose-dependent manner. In addition, Pro-905 inhibited MPNST growth and was well-tolerated in both human patient-derived xenograft (PDX) and murine flank MPNST models. When combined with JHU395, Pro-905 enhanced the colony formation inhibitory potency of JHU395 in human MPNST cells and augmented the antitumor efficacy of JHU395 in mice. In summary, the dual inhibition of the de novo and purine salvage pathways in preclinical models may safely be used to enhance therapeutic efficacy against MPNST.
-
Subjects:
-
Keywords:
-
Source:Mol Cancer Ther. 22(12):1390-1403
-
Pubmed ID:37616542
-
Pubmed Central ID:PMC10690047
-
Document Type:
-
Funding:T32 CA060441/CA/NCI NIH HHSUnited States/ ; R01 CA229451/CA/NCI NIH HHSUnited States/ ; T32 OD011089/OD/NIH HHSUnited States/ ; R01 GM135587/GM/NIGMS NIH HHSUnited States/ ; T32 OD011089/CD/ODCDC CDC HHSUnited States/ ; R01 NS103927/NS/NINDS NIH HHSUnited States/ ; R01 GM143334/GM/NIGMS NIH HHSUnited States/
-
Volume:22
-
Issue:12
-
Collection(s):
-
Main Document Checksum:urn:sha256:e1806606e26200c662389f5f6c3016ff177b9a562eabfc3fdd38c4ec2371572f
-
Download URL:
-
File Type:
Supporting Files
File Language:
English
ON THIS PAGE
CDC STACKS serves as an archival repository of CDC-published products including
scientific findings,
journal articles, guidelines, recommendations, or other public health information authored or
co-authored by CDC or funded partners.
As a repository, CDC STACKS retains documents in their original published format to ensure public access to scientific information.
As a repository, CDC STACKS retains documents in their original published format to ensure public access to scientific information.
You May Also Like
COLLECTION
CDC Public Access