Innate type 2 immunity controls hair follicle commensalism by Demodex mites
Supporting Files
-
10 11 2022
-
File Language:
English
Details
-
Alternative Title:Immunity
-
Personal Author:Ricardo-Gonzalez, Roberto R. ; Kotas, Maya E. ; O’Leary, Claire E. ; Singh, Katelyn ; Damsky, William ; Liao, Chang ; Arouge, Elizabeth ; Tenvooren, Iliana ; Marquez, Diana M. ; Schroeder, Andrew W. ; Cohen, Jarish N. ; Fassett, Marlys S. ; Lee, Jinwoo ; Daniel, Scott G. ; Bittinger, Kyle ; Díaz, Roberto Efraín ; Fraser, James S. ; Ali, Niwa ; Ansel, K. Mark ; Spitzer, Matthew H. ; Liang, Hong-Erh ; Locksley, Richard M.
-
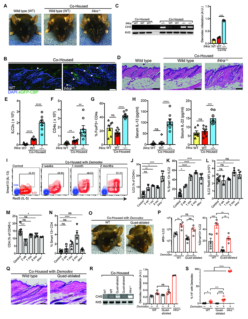
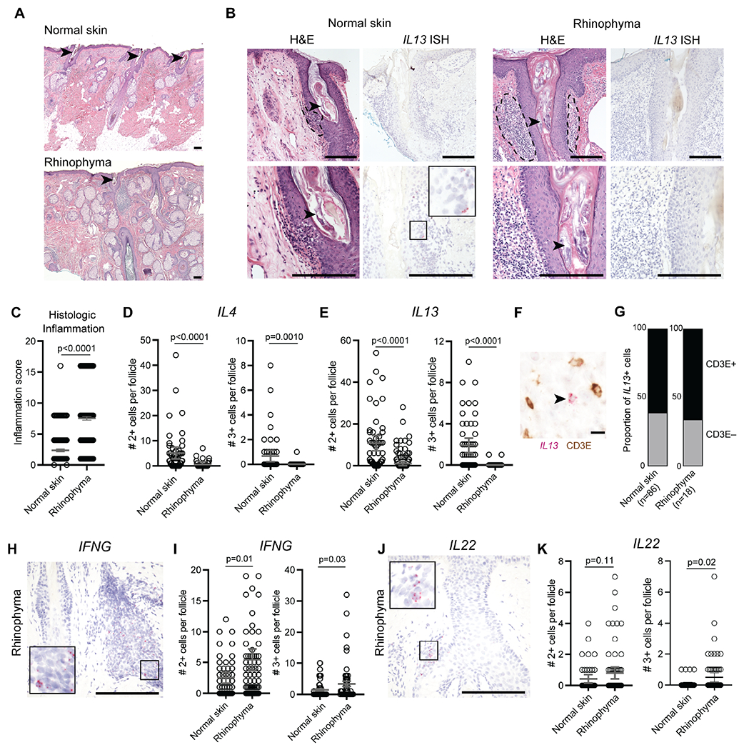
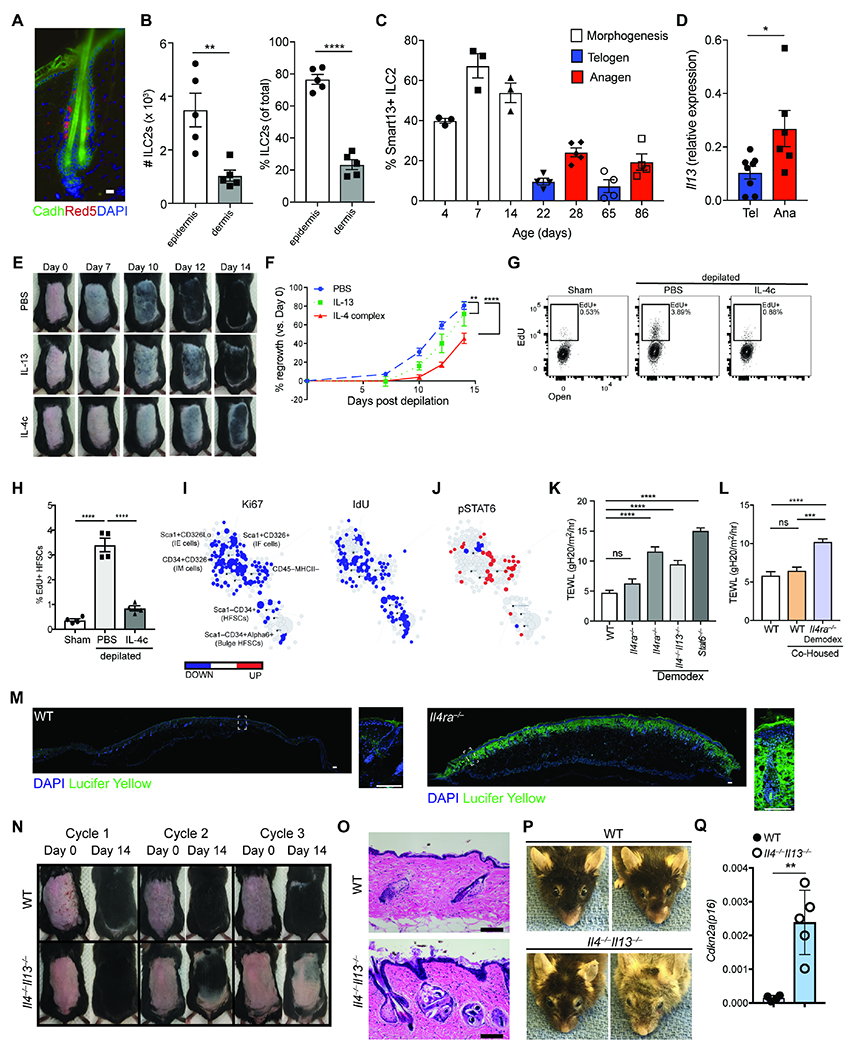
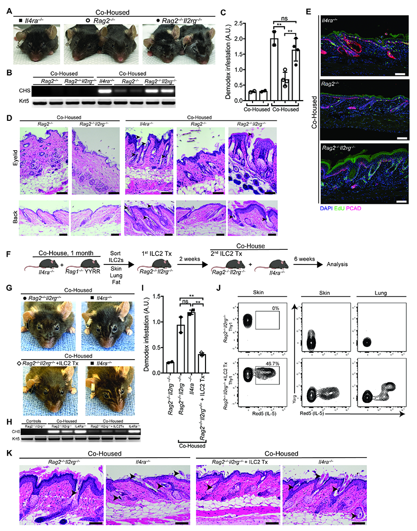
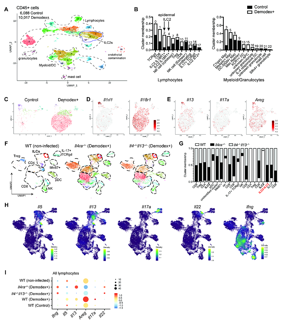
Description:Demodex mites are commensal parasites of hair follicles (HFs). Normally asymptomatic, inflammatory outgrowth of mites can accompany malnutrition, immune dysfunction, and aging, but mechanisms restricting Demodex outgrowth are not defined. Here, we show that control of mite HF colonization in mice required group 2 innate lymphoid cells (ILC2s), interleukin-13 (IL-13), and its receptor, IL-4Ra-IL-13Ra1. HF-associated ILC2s elaborated IL-13 that attenuated HFs and epithelial proliferation at anagen onset; in their absence, Demodex colonization led to increased epithelial proliferation and replacement of gene programs for repair by aberrant inflammation, leading to the loss of barrier function and HF exhaustion. Humans with rhinophymatous acne rosacea, an inflammatory condition associated with Demodex, had increased HF inflammation with decreased type 2 cytokines, consistent with the inverse relationship seen in mice. Our studies uncover a key role for skin ILC2s and IL-13, which comprise an immune checkpoint that sustains cutaneous integrity and restricts pathologic infestation by colonizing HF mites.
-
Keywords:
-
Source:Immunity. 55(10):1891-1908.e12
-
Pubmed ID:36044899
-
Pubmed Central ID:PMC9561030
-
Document Type:
-
Funding:T35 HL007649/HL/NHLBI NIH HHSUnited States/ ; F32 DK121476/DK/NIDDK NIH HHSUnited States/ ; UL1 TR001863/TR/NCATS NIH HHSUnited States/ ; P01 HL107202/HL/NHLBI NIH HHSUnited States/ ; R01 AI026918/AI/NIAID NIH HHSUnited States/ ; F32 HL140868/HL/NHLBI NIH HHSUnited States/ ; K08 AR074556/AR/NIAMS NIH HHSUnited States/ ; H23 IP000554/IP/NCIRD CDC HHSUnited States/ ; K08 AI159229/AI/NIAID NIH HHSUnited States/ ; T32 AR007175/AR/NIAMS NIH HHSUnited States/ ; R37 AI026918/AI/NIAID NIH HHSUnited States/ ; K08 AR075880/AR/NIAMS NIH HHSUnited States/
-
Volume:55
-
Issue:10
-
Collection(s):
-
Main Document Checksum:urn:sha256:6178e6cf571b0daa727edc45cc144b0722b64d0a520aa64568f9243585fc8376
-
Download URL:
-
File Type:
Supporting Files
File Language:
English
ON THIS PAGE
CDC STACKS serves as an archival repository of CDC-published products including
scientific findings,
journal articles, guidelines, recommendations, or other public health information authored or
co-authored by CDC or funded partners.
As a repository, CDC STACKS retains documents in their original published format to ensure public access to scientific information.
As a repository, CDC STACKS retains documents in their original published format to ensure public access to scientific information.
You May Also Like
COLLECTION
CDC Public Access