U.S. flag An official website of the United States government.
Official websites use .gov

A .gov website belongs to an official government organization in the United States.

Secure .gov websites use HTTPS

A lock ( ) or https:// means you've safely connected to the .gov website. Share sensitive information only on official, secure websites.

i

A Hamster-Derived West Nile Virus Isolate Induces Persistent Renal Infection in Mice

Supporting Files Public Domain
File Language:
English


Details

  • Alternative Title:
    PLoS Negl Trop Dis
  • Personal Author:
  • Description:
    Background

    West Nile virus (WNV) can persist long term in the brain and kidney tissues of humans, non-human primates, and hamsters. In this study, mice were infected with WNV strain H8912, previously cultured from the urine of a persistently infected hamster, to determine its pathogenesis in a murine host.

    Methodology/Principal Findings

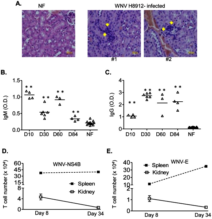
    We found that WNV H8912 was highly attenuated for neuroinvasiveness in mice. Following a systemic infection, viral RNA could be detected quickly in blood and spleen and much later in kidneys. WNV H8912 induced constitutive IL-10 production, upregulation of IFN-β and IL-1β expression, and a specific IgM response on day 10 post-infection. WNV H8912 persisted preferentially in kidneys with mild renal inflammation, and less frequently in spleen for up to 2.5 months post infection. This was concurrent with detectable serum WNV-specific IgM and IgG production. There were also significantly fewer WNV- specific T cells and lower inflammatory responses in kidneys than in spleen. Previous studies have shown that systemic wild-type WNV NY99 infection induced virus persistence preferentially in spleen than in mouse kidneys. Here, we noted that splenocytes of WNV H8912-infected mice produced significantly less IL-10 than those of WNV NY99-infected mice. Finally, WNV H8912 was also attenuated in neurovirulence. Following intracranial inoculation, WNV persisted in the brain at a low frequency, concurrent with neither inflammatory responses nor neuronal damage in the brain.

    Conclusions

    WNV H8912 is highly attenuated in both neuroinvasiveness and neurovirulence in mice. It induces a low and delayed anti-viral response in mice and preferentially persists in the kidneys.

  • Subjects:
  • Source:
    PLoS Negl Trop Dis. 2013; 7(6).
  • Document Type:
  • Volume:
    7
  • Issue:
    6
  • Collection(s):
  • Main Document Checksum:
    urn:sha256:fcecd28493dd322c7d796f3ce65ca92d475a5391db400eff28cfde1455547f5b
  • Download URL:
  • File Type:
    Filetype[PDF - 2.10 MB ]
File Language:
English
ON THIS PAGE

CDC STACKS serves as an archival repository of CDC-published products including scientific findings, journal articles, guidelines, recommendations, or other public health information authored or co-authored by CDC or funded partners.

As a repository, CDC STACKS retains documents in their original published format to ensure public access to scientific information.