Influenza A virus nucleoprotein induces apoptosis in human airway epithelial cells: implications of a novel interaction between nucleoprotein and host protein Clusterin
Supporting Files
Public Domain
-
Mar 28 2013
-
Details
-
Alternative Title:Cell Death Dis
-
Personal Author:Tripathi, S ; Batra, J ; Cao, W ; Sharma, K ; Patel, J R ; Ranjan, P ; Kumar, A ; Katz, J M ; Cox, N J ; Lal, R B ; Sambhara, S ; Lal, S K
-
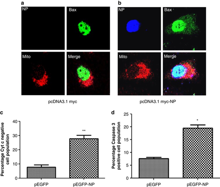
Description:Apoptosis induction is an antiviral host response, however, influenza A virus (IAV) infection promotes host cell death. The nucleoprotein (NP) of IAV is known to contribute to viral pathogenesis, but its role in virus-induced host cell death was hitherto unknown. We observed that NP contributes to IAV infection induced cell death and heterologous expression of NP alone can induce apoptosis in human airway epithelial cells. The apoptotic effect of IAV NP was significant when compared with other known proapoptotic proteins of IAV. The cell death induced by IAV NP was executed through the intrinsic apoptosis pathway. We screened host cellular factors for those that may be targeted by NP for inducing apoptosis and identified human antiapoptotic protein Clusterin (CLU) as a novel interacting partner. The interaction between IAV NP and CLU was highly conserved and mediated through β-chain of the CLU protein. Also CLU was found to interact specifically with IAV NP and not with any other known apoptosis modulatory protein of IAV. CLU prevents induction of the intrinsic apoptosis pathway by binding to Bax and inhibiting its movement into the mitochondria. We found that the expression of IAV NP reduced the association between CLU and Bax in mammalian cells. Further, we observed that CLU overexpression attenuated NP-induced cell death and had a negative effect on IAV replication. Collectively, these findings indicate a new function for IAV NP in inducing host cell death and suggest a role for the host antiapoptotic protein CLU in this process.
-
Subjects:
-
Source:Cell Death Dis. 2013; 4(3):e562-.
-
Document Type:
-
Volume:4
-
Issue:3
-
Collection(s):
-
Main Document Checksum:urn:sha256:2a05c2135f6e7766cc787f354696590ea3c912929a736091e80b26f8ae88a194
-
Download URL:
-
File Type:
Supporting Files
ON THIS PAGE
CDC STACKS serves as an archival repository of CDC-published products including
scientific findings,
journal articles, guidelines, recommendations, or other public health information authored or
co-authored by CDC or funded partners.
As a repository, CDC STACKS retains documents in their original published format to ensure public access to scientific information.
As a repository, CDC STACKS retains documents in their original published format to ensure public access to scientific information.
You May Also Like
COLLECTION
CDC Public Access