Genomic Epidemiology Linking Nonendemic Coccidioidomycosis to Travel
Supporting Files
Public Domain
-
1 2023
-
File Language:
English
Details
-
Alternative Title:Emerg Infect Dis
-
Personal Author:
-
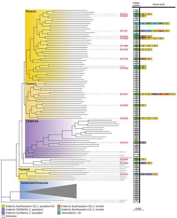
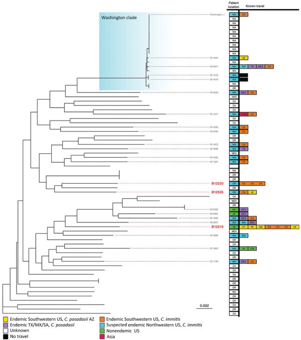
Description:Coccidioidomycosis is a fungal infection endemic to hot, arid regions of the western United States, northern Mexico, and parts of Central and South America. Sporadic cases outside these regions are likely travel-associated; alternatively, an infection could be acquired in as-yet unidentified newly endemic locales. A previous study of cases in nonendemic regions with patient self-reported travel history suggested that infections were acquired during travel to endemic regions. We sequenced 19 Coccidioides isolates from patients with known travel histories from that earlier investigation and performed phylogenetic analysis to identify the locations of potential source populations. Our results show that those isolates were phylogenetically linked to Coccidioides subpopulations naturally occurring in 1 of the reported travel locales, confirming that these cases were likely acquired during travel to endemic regions. Our findings demonstrate that genomic analysis is a useful tool for investigating travel-related coccidioidomycosis.
-
Subjects:
-
Source:Emerg Infect Dis. 2023; 29(1):110-117
-
Pubmed ID:36573555
-
Pubmed Central ID:PMC9796224
-
Document Type:
-
Volume:29
-
Issue:1
-
Collection(s):
-
Main Document Checksum:urn:sha256:2e40dd0cae8875f71e20046f23d5b1592e93db0fe7a51654fd04decdf11adc53
-
Download URL:
-
File Type:
Supporting Files
File Language:
English
ON THIS PAGE
CDC STACKS serves as an archival repository of CDC-published products including
scientific findings,
journal articles, guidelines, recommendations, or other public health information authored or
co-authored by CDC or funded partners.
As a repository, CDC STACKS retains documents in their original published format to ensure public access to scientific information.
As a repository, CDC STACKS retains documents in their original published format to ensure public access to scientific information.
You May Also Like
COLLECTION
Emerging Infectious Diseases