U.S. flag An official website of the United States government.
Official websites use .gov

A .gov website belongs to an official government organization in the United States.

Secure .gov websites use HTTPS

A lock ( ) or https:// means you've safely connected to the .gov website. Share sensitive information only on official, secure websites.

i

Flexibility of in vitro cortical circuits influences resilience from microtrauma

Supporting Files Public Domain
File Language:
English


Details

  • Alternative Title:
    Front Cell Neurosci
  • Personal Author:
  • Description:
    Background

    Small clusters comprising hundreds to thousands of neurons are an important level of brain architecture that correlates single neuronal properties to fulfill brain function, but the specific mechanisms through which this scaling occurs are not well understood. In this study, we developed an in vitro experimental platform of small neuronal circuits (islands) to probe the importance of structural properties for their development, physiology, and response to microtrauma.

    Methods

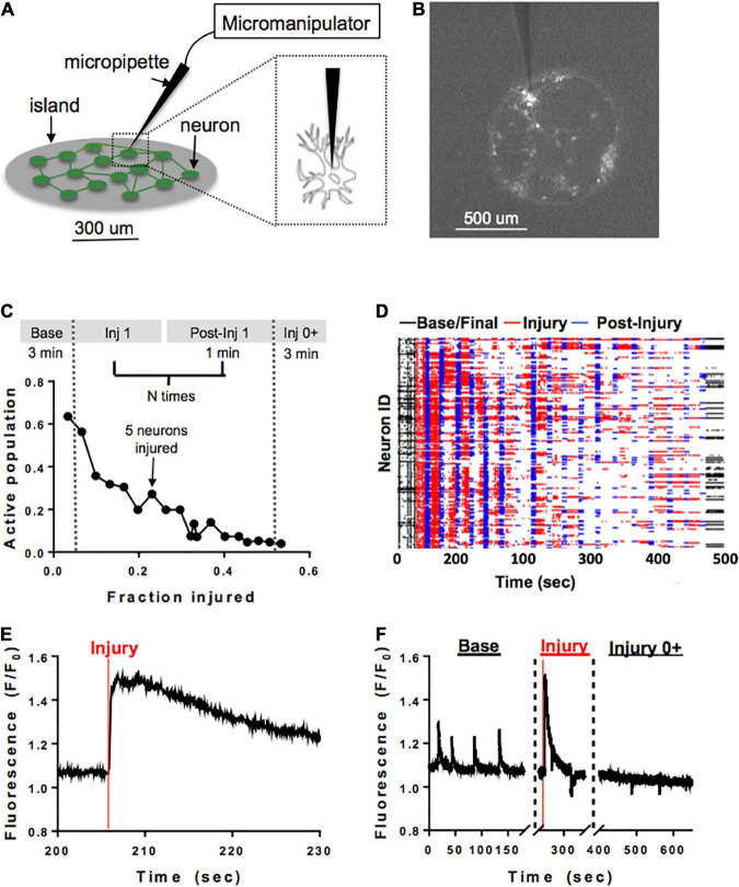
    Primary cortical neurons were plated on a substrate patterned to promote attachment in clusters of hundreds of cells (islands), transduced with GCaMP6f, allowed to mature until 10–13 days in vitro (DIV), and monitored with Ca2+ as a non-invasive proxy for electrical activity. We adjusted two structural factors–island size and cellular density–to evaluate their role in guiding spontaneous activity and network formation in neuronal islands.

    Results

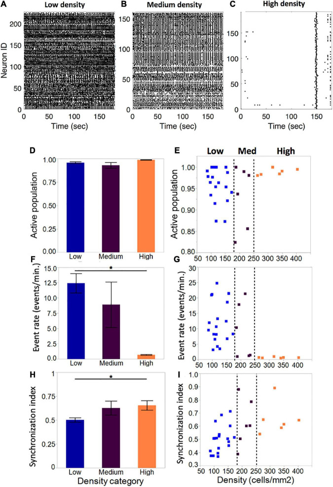
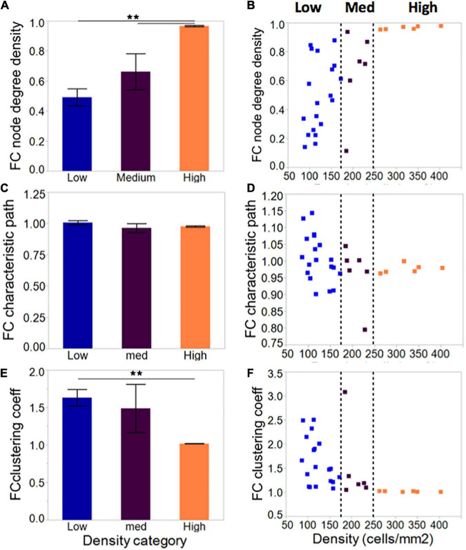
    We found cellular density, but not island size, regulates of circuit activity and network function in this system. Low cellular density islands can achieve many states of activity, while high cellular density biases islands towards a limited regime characterized by low rates of activity and high synchronization, a property we summarized as “flexibility.” The injury severity required for an island to lose activity in 50% of its population was significantly higher in low-density, high flexibility islands.

    Conclusion

    Together, these studies demonstrate flexible living cortical circuits are more resilient to microtrauma, providing the first evidence that initial circuit state may be a key factor to consider when evaluating the consequences of trauma to the cortex.

  • Subjects:
  • Source:
    Front Cell Neurosci. 2022; 16 ; Front Cell Neurosci. 2022; 16
  • Pubmed ID:
    36589287
  • Pubmed Central ID:
    PMC9803265
  • Document Type:
  • Volume:
    16
  • Collection(s):
  • Main Document Checksum:
    urn:sha256:ebfbbfb3c484befa37d3583200a5a7b3def10280fbbd92e1f9f8694ab421c81b
  • Download URL:
  • File Type:
    Filetype[PDF - 4.85 MB ]
File Language:
English
ON THIS PAGE

CDC STACKS serves as an archival repository of CDC-published products including scientific findings, journal articles, guidelines, recommendations, or other public health information authored or co-authored by CDC or funded partners.

As a repository, CDC STACKS retains documents in their original published format to ensure public access to scientific information.