Retrospective Genomic Characterization of a 2017 Dengue Virus Outbreak, Burkina Faso
Supporting Files
Public Domain
-
6 2022
-
File Language:
English
Details
-
Alternative Title:Emerg Infect Dis
-
Personal Author:Letizia, Andrew G. ; Pratt, Catherine B. ; Wiley, Michael R. ; Fox, Anne T. ; Mosore, Mba ; Agbodzi, Bright ; Yeboah, Clara ; Kumordjie, Selassie ; Di Paola, Nicholas ; Assana, Kone Cisse ; Coulidiaty, David ; Ouedraogo, Casimir ; Bonney, Joseph H. Kofi ; Ampofo, William ; Tarnagda, Zékiba ; Sangaré, Lassana
-
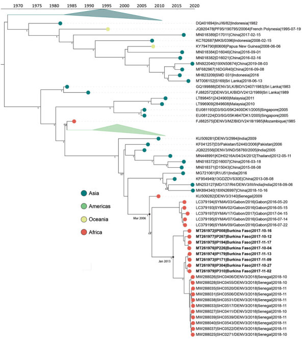
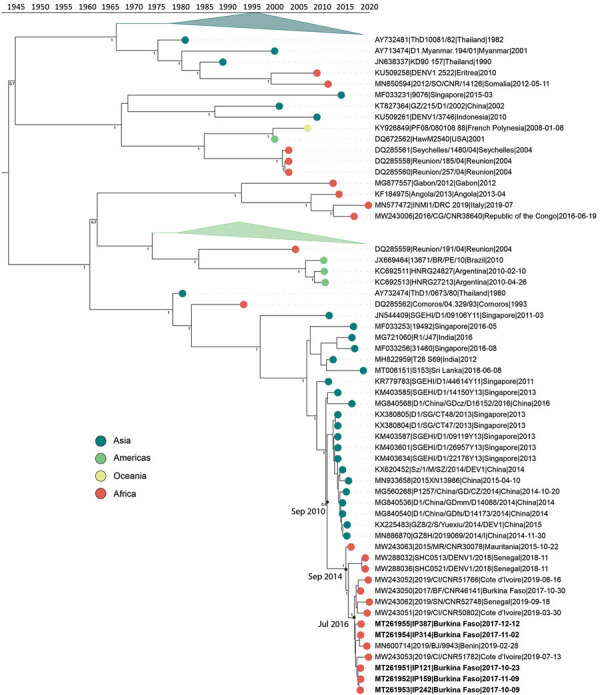
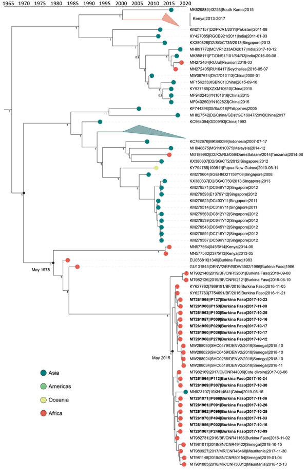
Description:Knowledge of contemporary genetic composition of dengue virus (DENV) in Africa is lacking. By using next-generation sequencing of samples from the 2017 DENV outbreak in Burkina Faso, we isolated 29 DENV genomes (5 serotype 1, 16 serotype 2 [DENV-2], and 8 serotype 3). Phylogenetic analysis demonstrated the endemic nature of DENV-2 in Burkina Faso. We noted discordant diagnostic results, probably related to genetic divergence between these genomes and the Trioplex PCR. Forward and reverse1 primers had a single mismatch when mapped to the DENV-2 genomes, probably explaining the insensitivity of the molecular test. Although we observed considerable homogeneity between the Dengvaxia and TetraVax-DV-TV003 vaccine strains as well as B cell epitopes compared with these genomes, we noted unique divergence. Continual surveillance of dengue virus in Africa is needed to clarify the ongoing novel evolutionary dynamics of circulating virus populations and support the development of effective diagnostic, therapeutic, and preventive countermeasures.
-
Subjects:
-
Source:Emerg Infect Dis. 2022; 28(6):1198-1210
-
Pubmed ID:35608626
-
Pubmed Central ID:PMC9155902
-
Document Type:
-
Place as Subject:
-
Volume:28
-
Issue:6
-
Collection(s):
-
Main Document Checksum:urn:sha256:c853d6a0f6671cdb82dc8251563065e26c42193200fb5ac1e1001cfb8275b67c
-
Download URL:
-
File Type:
Supporting Files
File Language:
English
ON THIS PAGE
CDC STACKS serves as an archival repository of CDC-published products including
scientific findings,
journal articles, guidelines, recommendations, or other public health information authored or
co-authored by CDC or funded partners.
As a repository, CDC STACKS retains documents in their original published format to ensure public access to scientific information.
As a repository, CDC STACKS retains documents in their original published format to ensure public access to scientific information.
You May Also Like
COLLECTION
Emerging Infectious Diseases