U.S. flag An official website of the United States government.
Official websites use .gov

A .gov website belongs to an official government organization in the United States.

Secure .gov websites use HTTPS

A lock ( ) or https:// means you've safely connected to the .gov website. Share sensitive information only on official, secure websites.

i

Protecting Privacy and Transforming COVID-19 Case Surveillance Datasets for Public Use

Supporting Files Public Domain
File Language:
English


Details

  • Alternative Title:
    Public Health Rep
  • Personal Author:
  • Description:
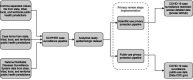
    Objectives: Federal open-data initiatives that promote increased sharing of federally collected data are important for transparency, data quality, trust, and relationships with the public and state, tribal, local, and territorial partners. These initiatives advance understanding of health conditions and diseases by providing data to researchers, scientists, and policymakers for analysis, collaboration, and use outside the Centers for Disease Control and Prevention (CDC), particularly for emerging conditions such as COVID-19, for which data needs are constantly evolving. Since the beginning of the pandemic, CDC has collected person-level, de-identified data from jurisdictions and currently has more than 8 million records. We describe how CDC designed and produces 2 de-identified public datasets from these collected data.

    Methods: We included data elements based on usefulness, public request, and privacy implications; we suppressed some field values to reduce the risk of re-identification and exposure of confidential information. We created datasets and verified them for privacy and confidentiality by using data management platform analytic tools and R scripts.

    Results: Unrestricted data are available to the public through Data.CDC.gov, and restricted data, with additional fields, are available with a data-use agreement through a private repository on GitHub.com.

    Practice Implications: Enriched understanding of the available public data, the methods used to create these data, and the algorithms used to protect the privacy of de-identified people allow for improved data use. Automating data-generation procedures improves the volume and timeliness of sharing data.

  • Subjects:
  • Source:
    Public Health Rep. 2021; 136(5):554-561
  • Pubmed ID:
    34139910
  • Pubmed Central ID:
    PMC8216038
  • Document Type:
  • Name as Subject:
  • Place as Subject:
  • Volume:
    136
  • Issue:
    5
  • Collection(s):
  • Main Document Checksum:
    urn:sha256:ff3d64f98869cdc9a5b2015a944bf4e95e1607d0bd64459229c3b433743a69f7
  • Download URL:
  • File Type:
    Filetype[PDF - 1.37 MB ]
File Language:
English
ON THIS PAGE

CDC STACKS serves as an archival repository of CDC-published products including scientific findings, journal articles, guidelines, recommendations, or other public health information authored or co-authored by CDC or funded partners.

As a repository, CDC STACKS retains documents in their original published format to ensure public access to scientific information.