U.S. flag An official website of the United States government.
Official websites use .gov

A .gov website belongs to an official government organization in the United States.

Secure .gov websites use HTTPS

A lock ( ) or https:// means you've safely connected to the .gov website. Share sensitive information only on official, secure websites.

i

Cost-effectiveness of carbapenem-resistant Enterobacteriaceae (CRE) surveillance in Maryland

Supporting Files
File Language:
English


Details

  • Alternative Title:
    Infect Control Hosp Epidemiol
  • Personal Author:
  • Description:
    Objective:

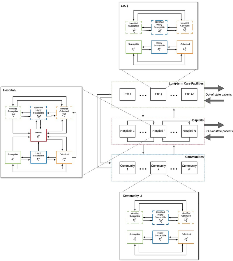
    We analyzed the efficacy, cost, and cost-effectiveness of predictive decision-support systems based on surveillance interventions to reduce the spread of carbapenem-resistant Enterobacteriaceae (CRE).

    Design:

    We developed a computational model that included patient movement between acute-care hospitals (ACHs), long-term care facilities (LTCFs), and communities to simulate the transmission and epidemiology of CRE. A comparative cost-effectiveness analysis was conducted on several surveillance strategies to detect asymptomatic CRE colonization, which included screening in ICUs at select or all hospitals, a statewide registry, or a combination of hospital screening and a statewide registry.

    Setting:

    We investigated 51 ACHs, 222 LTCFs, and skilled nursing facilities, and 464 ZIP codes in the state of Maryland.

    Patients or participants:

    The model was informed using 2013–2016 patient-mix data from the Maryland Health Services Cost Review Commission. This model included all patients that were admitted to an ACH.

    Results:

    On average, the implementation of a statewide CRE registry reduced annual CRE infections by 6.3% (18.8 cases). Policies of screening in select or all ICUs without a statewide registry had no significant impact on the incidence of CRE infections. Predictive algorithms, which identified any high-risk patient, reduced colonization incidence by an average of 1.2% (3.7 cases) without a registry and 7.0% (20.9 cases) with a registry. Implementation of the registry was estimated to save $572,000 statewide in averted infections per year.

    Conclusions:

    Although hospital-level surveillance provided minimal reductions in CRE infections, regional coordination with a statewide registry of CRE patients reduced infections and was cost-effective.

  • Subjects:
  • Source:
    Infect Control Hosp Epidemiol. :1-9
  • Pubmed ID:
    34674791
  • Pubmed Central ID:
    PMC9023597
  • Document Type:
  • Funding:
  • Collection(s):
  • Main Document Checksum:
    urn:sha-512:9e10a992888848265881a8f534c77852a1d34349b969ab45fe9d4b59df7f762efe8f8d78e594411219742f092b5ca35416a898fd769aaa7491edb9fafc95fce6
  • Download URL:
  • File Type:
    Filetype[PDF - 1000.14 KB ]
File Language:
English
ON THIS PAGE

CDC STACKS serves as an archival repository of CDC-published products including scientific findings, journal articles, guidelines, recommendations, or other public health information authored or co-authored by CDC or funded partners.

As a repository, CDC STACKS retains documents in their original published format to ensure public access to scientific information.