Humoral and Mucosal Immune Responses to Human Norovirus in the Elderly
Supporting Files
-
5 11 2020
-
File Language:
English
Details
-
Alternative Title:J Infect Dis
-
Personal Author:
-
Description:Background.
Most information on mucosal and systemic immune response to norovirus infection is derived from human challenge studies, birth cohort studies, or vaccine trials in healthy adults. However, few data are available on immune responses to norovirus in the elderly.
Methods.
To study the mucosal and systemic immune response against norovirus, 43 long-term care facilities were enrolled prospectively in 2010–2014. Baseline saliva samples from 17 facilities, cases and controls up to day 84 from 10 outbreaks, as well as acute and convalescent sera were collected.
Results.
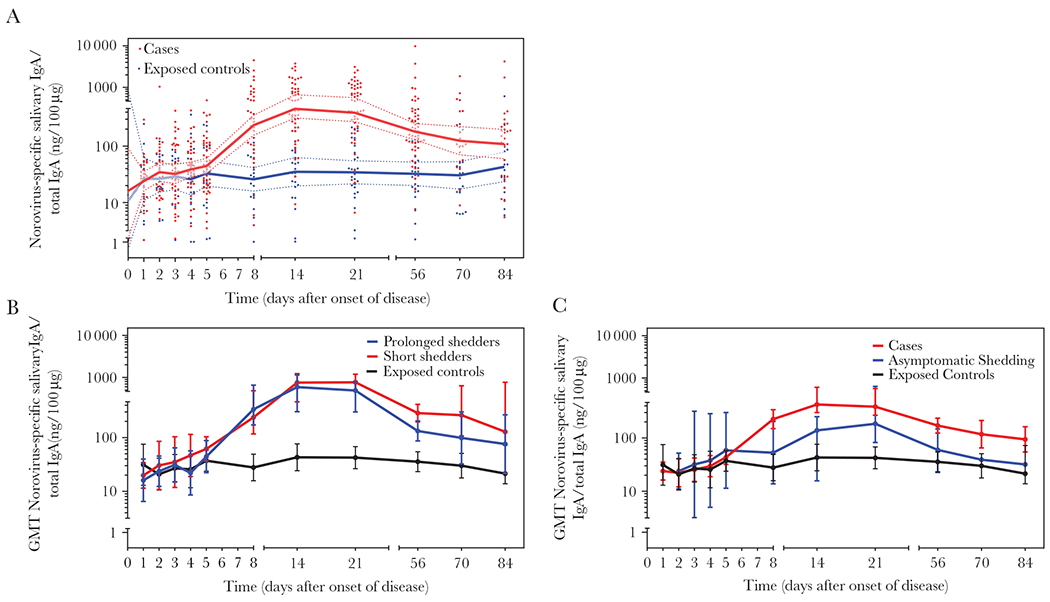
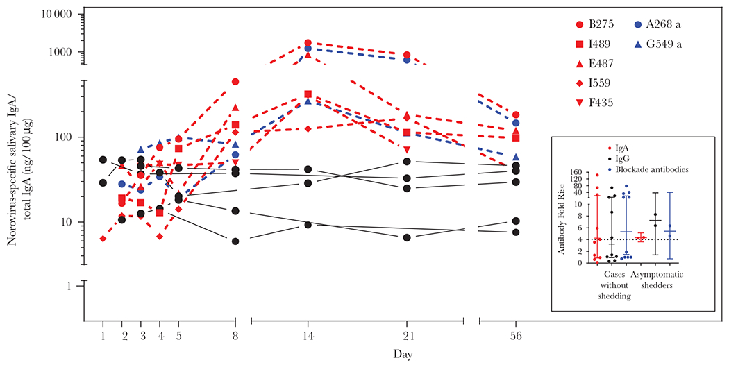
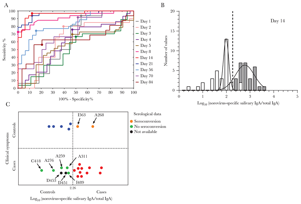
Norovirus-specific immunoglobulin A (IgA) levels in baseline saliva samples were low and increased in both symptomatic patients and asymptomatic shedders at day 5 after onset during outbreaks. Receiver operating characteristics analysis correctly assigned prior norovirus infection in 23 (92%) of 25 participants. Cases and asymptomatic shedders showed seroconversion for IgG (80%), IgA (78%), and blockade antibodies (87%). Salivary IgA levels strongly correlated with increased convalescent serum IgA titers and blockade antibodies.
Conclusions.
Salivary IgA levels strongly correlated with serum IgA titers and blockade antibodies and remained elevated 3 months after a norovirus outbreak. A single salivary sample collected on day 14 could be used to identify recent infection in a suspected outbreak or to monitor population salivary IgA.
-
Subjects:
-
Source:J Infect Dis. 221(11):1864-1874
-
Pubmed ID:31957785
-
Pubmed Central ID:PMC8994205
-
Document Type:
-
Funding:
-
Volume:221
-
Issue:11
-
Collection(s):
-
Main Document Checksum:urn:sha256:277f7ff7f02b77b3502493a6846b3f4bffff9e1147c10d85b03fdea436d76003
-
Download URL:
-
File Type:
Supporting Files
File Language:
English
ON THIS PAGE
CDC STACKS serves as an archival repository of CDC-published products including
scientific findings,
journal articles, guidelines, recommendations, or other public health information authored or
co-authored by CDC or funded partners.
As a repository, CDC STACKS retains documents in their original published format to ensure public access to scientific information.
As a repository, CDC STACKS retains documents in their original published format to ensure public access to scientific information.
You May Also Like
COLLECTION
CDC Public Access