SARS-CoV-2 B.1.619 and B.1.620 Lineages, South Korea, 2021
Supporting Files
Public Domain
-
2 2022
-
File Language:
English
Details
-
Alternative Title:Emerg Infect Dis
-
Personal Author:
-
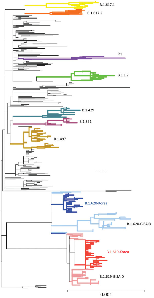
Description:We report the rapid emergence of severe acute respiratory syndrome coronavirus 2 lineages B.1.619 and B.1.620 in South Korea. The surge in frequency in a relatively short time emphasizes the need for ongoing monitoring for new lineages to track potential increases in transmissibility and disease severity and reductions in vaccine efficacy.
-
Subjects:
-
Source:Emerg Infect Dis. 2022; 28(2):415-419
-
Pubmed ID:35076365
-
Pubmed Central ID:PMC8798691
-
Document Type:
-
Place as Subject:
-
Volume:28
-
Issue:2
-
Collection(s):
-
Main Document Checksum:urn:sha256:cc708b8a8e428ce3e499f6767d13af6c325a82511bbd875aece719031435c72d
-
Download URL:
-
File Type:
Supporting Files
File Language:
English
ON THIS PAGE
CDC STACKS serves as an archival repository of CDC-published products including
scientific findings,
journal articles, guidelines, recommendations, or other public health information authored or
co-authored by CDC or funded partners.
As a repository, CDC STACKS retains documents in their original published format to ensure public access to scientific information.
As a repository, CDC STACKS retains documents in their original published format to ensure public access to scientific information.
You May Also Like
COLLECTION
Emerging Infectious Diseases