Wild Boars as Reservoir of Highly Virulent Clone of Hybrid Shiga Toxigenic and Enterotoxigenic Escherichia coli Responsible for Edema Disease, France
Supporting Files
Public Domain
-
2 2022
-
File Language:
English
Details
-
Alternative Title:Emerg Infect Dis
-
Personal Author:
-
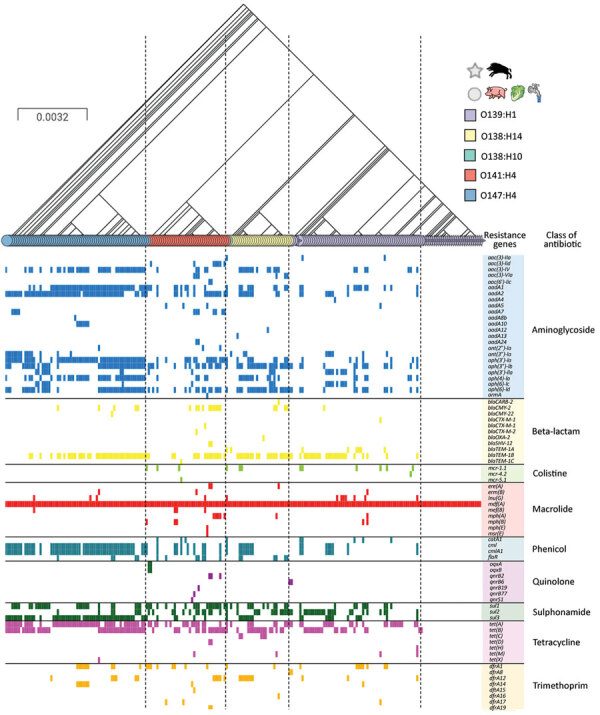
Description:Edema disease is an often fatal enterotoxemia caused by specific strains of Shiga toxin-producing Escherichia coli (STEC) that affect primarily healthy, rapidly growing nursery pigs. Recently, outbreaks of edema disease have also emerged in France in wild boars. Analysis of STEC strains isolated from wild boars during 2013-2019 showed that they belonged to the serotype O139:H1 and were positive for both Stx2e and F18 fimbriae. However, in contrast to classical STEC O139:H1 strains circulating in pigs, they also possessed enterotoxin genes sta1 and stb, typical of enterotoxigenic E. coli. In addition, the strains contained a unique accessory genome composition and did not harbor antimicrobial-resistance genes, in contrast to domestic pig isolates. These data thus reveal that the emergence of edema disease in wild boars was caused by atypical hybrid of STEC and enterotoxigenic E. coli O139:H1, which so far has been restricted to the wildlife environment.
-
Subjects:
-
Source:Emerg Infect Dis. 2022; 28(2):382-393
-
Pubmed ID:35075992
-
Pubmed Central ID:PMC8798679
-
Document Type:
-
Volume:28
-
Issue:2
-
Collection(s):
-
Main Document Checksum:urn:sha256:466c9b501c02b46b9fd5be7887ac2200476c59c36ea68ea4e5c38470bbbdc685
-
Download URL:
-
File Type:
Supporting Files
File Language:
English
ON THIS PAGE
CDC STACKS serves as an archival repository of CDC-published products including
scientific findings,
journal articles, guidelines, recommendations, or other public health information authored or
co-authored by CDC or funded partners.
As a repository, CDC STACKS retains documents in their original published format to ensure public access to scientific information.
As a repository, CDC STACKS retains documents in their original published format to ensure public access to scientific information.
You May Also Like
COLLECTION
Emerging Infectious Diseases