Delayed production of neutralizing antibodies correlates with fatal COVID-19
Supporting Files
-
7 2021
-
File Language:
English
Details
-
Alternative Title:Nat Med
-
Personal Author:Lucas, Carolina ; Klein, Jon ; Sundaram, Maria E. ; Liu, Feimei ; Wong, Patrick ; Silva, Julio ; Mao, Tianyang ; Oh, Ji Eun ; Mohanty, Subhasis ; Huang, Jiefang ; Tokuyama, Maria ; Lu, Peiwen ; Venkataraman, Arvind ; Park, Annsea ; Israelow, Benjamin ; Vogels, Chantal B. F. ; Muenker, M. Catherine ; Chang, C-Hong ; Casanovas-Massana, Arnau ; Moore, Adam J. ; Zell, Joseph ; Fournier, John B. ; Wyllie, Anne L. ; Campbell, Melissa ; Lee, Alfred I. ; Chun, Hyung J. ; Grubaugh, Nathan D. ; Schulz, Wade L. ; Farhadian, Shelli ; Cruz, Charles Dela ; Ring, Aaron M. ; Shaw, Albert C. ; Wisnewski, Adam V. ; Yildirim, Inci ; Ko, Albert I. ; Omer, Saad B. ; Iwasaki, Akiko
-
Corporate Authors:
-
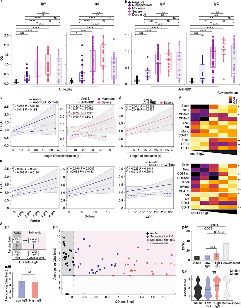
Description:Recent studies have provided insights into innate and adaptive immune dynamics in coronavirus disease 2019 (COVID-19). However, the exact features of antibody responses that govern COVID-19 disease outcomes remain unclear. In this study, we analyzed humoral immune responses in 229 patients with asymptomatic, mild, moderate and severe COVID-19 over time to probe the nature of antibody responses in disease severity and mortality. We observed a correlation between anti-spike (S) immunoglobulin G (IgG) levels, length of hospitalization and clinical parameters associated with worse clinical progression. Although high anti-S IgG levels correlated with worse disease severity, such correlation was time dependent. Deceased patients did not have higher overall humoral response than discharged patients. However, they mounted a robust, yet delayed, response, measured by anti-S, anti-receptor-binding domain IgG and neutralizing antibody (NAb) levels compared to survivors. Delayed seroconversion kinetics correlated with impaired viral control in deceased patients. Finally, although sera from 85% of patients displayed some neutralization capacity during their disease course, NAb generation before 14 d of disease onset emerged as a key factor for recovery. These data indicate that COVID-19 mortality does not correlate with the cross-sectional antiviral antibody levels per se but, rather, with the delayed kinetics of NAb production.
-
Subjects:
-
Source:Nat Med. 27(7):1178-1186
-
Pubmed ID:33953384
-
Pubmed Central ID:PMC8785364
-
Document Type:
-
Funding:
-
Volume:27
-
Issue:7
-
Collection(s):
-
Main Document Checksum:urn:sha256:f4ca250ff228bf7a3e2a63fe64ba41d2a4f15e770577b050321162e62c246858
-
Download URL:
-
File Type:
Supporting Files
File Language:
English
ON THIS PAGE
CDC STACKS serves as an archival repository of CDC-published products including
scientific findings,
journal articles, guidelines, recommendations, or other public health information authored or
co-authored by CDC or funded partners.
As a repository, CDC STACKS retains documents in their original published format to ensure public access to scientific information.
As a repository, CDC STACKS retains documents in their original published format to ensure public access to scientific information.
You May Also Like
COLLECTION
CDC Public Access