Alternative splicing of APOBEC3D generates functional diversity and its role as a DNA mutator
Supporting Files
-
9 2020
-
File Language:
English
Details
-
Alternative Title:Int J Hematol
-
Personal Author:
-
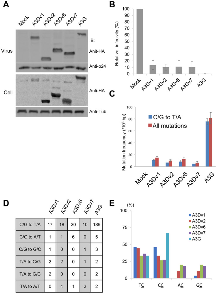
Description:The apolipoprotein B mRNA-editing enzyme catalytic polypeptide-like (APOBEC) protein family members have cytidine deaminase activity and can induce cytosine to uracil transition in nucleic acid. The main function of APOBEC3 (A3) proteins is to trigger an innate immune response to viral infections. Recent reports have shown that several APOBEC family proteins such as A3B can induce somatic mutations into genomic DNA and thus promote cancer development. However, the role of A3D on somatic mutations is unclear. Here, we identified the alternative splicing of A3D, and investigated each splice variant's subcellular localization and role in DNA mutagenesis. We identified four A3D variants, which all have one or two cytidine deaminase domains. The full-length form of A3D (variant 1) and truncated forms of A3D (variant 2, 6, 7) showed the ability to induce C/G to T/A transitions in foreign DNA and genomic DNA and retained antiretroviral activity. Furthermore, we demonstrated that A3D and A3B could induce deletions that are possibly repaired by microhomology-mediated end joining (MMEJ). Taken together, our experiments illustrated that alternative splicing generates functional diversity of A3D, and some variants can act as DNA mutators in genomic DNA.
-
Subjects:
-
Keywords:
-
Source:Int J Hematol. 112(3):395-408
-
Pubmed ID:32533515
-
Pubmed Central ID:PMC8713138
-
Document Type:
-
Funding:
-
Volume:112
-
Issue:3
-
Collection(s):
-
Main Document Checksum:urn:sha256:587b5a42c4d35623d47584c68d59bdd88fa16ad191c178e33d88563730ebda0f
-
Download URL:
-
File Type:
Supporting Files
File Language:
English
ON THIS PAGE
CDC STACKS serves as an archival repository of CDC-published products including
scientific findings,
journal articles, guidelines, recommendations, or other public health information authored or
co-authored by CDC or funded partners.
As a repository, CDC STACKS retains documents in their original published format to ensure public access to scientific information.
As a repository, CDC STACKS retains documents in their original published format to ensure public access to scientific information.
You May Also Like
COLLECTION
CDC Public Access