Variability within rare cell states enables multiple paths towards drug resistance
Supporting Files
-
Jul 2021
-
File Language:
English
Details
-
Alternative Title:Nat Biotechnol
-
Personal Author:
-
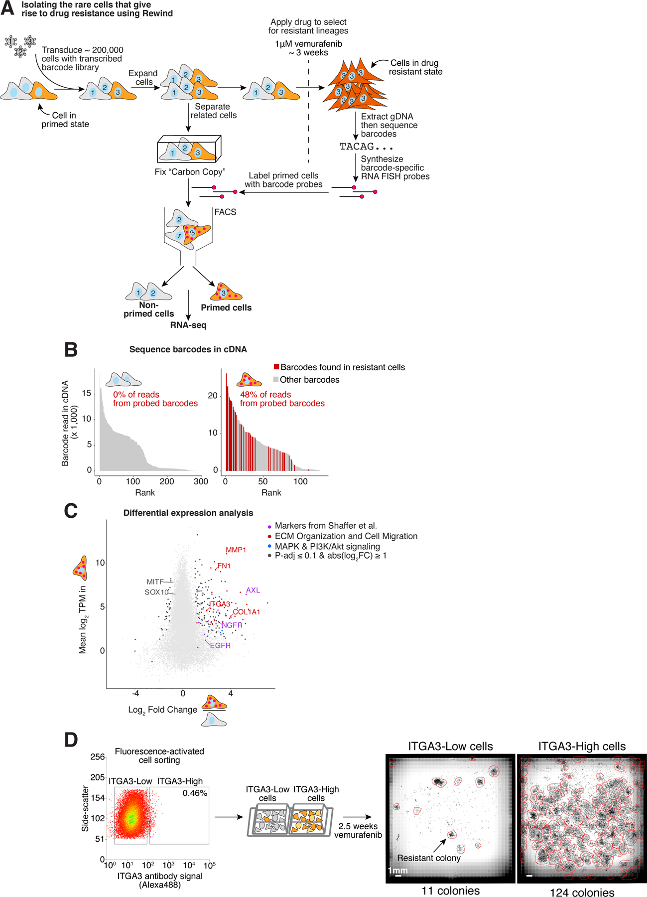
Description:Molecular differences between individual cells can lead to dramatic differences in cell fate, such as death versus survival of cancer cells upon drug treatment. These originating differences remain largely hidden due to difficulties in determining precisely what variable molecular features lead to which cellular fates. Thus, we developed Rewind, a methodology that combines genetic barcoding with RNA fluorescence in situ hybridization to directly capture rare cells that give rise to cellular behaviors of interest. Applying Rewind to BRAF| melanoma, we trace drug-resistant cell fates back to single-cell gene expression differences in their drug-naive precursors (initial frequency of ~1:1,000-1:10,000 cells) and relative persistence of MAP kinase signaling soon after drug treatment. Within this rare subpopulation, we uncover a rich substructure in which molecular differences among several distinct subpopulations predict future differences in phenotypic behavior, such as proliferative capacity of distinct resistant clones after drug treatment. Our results reveal hidden, rare-cell variability that underlies a range of latent phenotypic outcomes upon drug exposure.
-
Subjects:
-
Source:Nat Biotechnol. 39(7):865-876
-
Pubmed ID:33619394
-
Pubmed Central ID:PMC8277666
-
Document Type:
-
Funding:T32 HL007439/HL/NHLBI NIH HHSUnited States/ ; DP5 OD028144/OD/NIH HHSUnited States/ ; R01 CA238237/CA/NCI NIH HHSUnited States/ ; F30 CA236129/CA/NCI NIH HHSUnited States/ ; T32 GM007170/GM/NIGMS NIH HHSUnited States/ ; R01 CA232256/CA/NCI NIH HHSUnited States/ ; F30 HD103378/HD/NICHD NIH HHSUnited States/ ; P50 CA174523/CA/NCI NIH HHSUnited States/ ; U01 CA227550/CA/NCI NIH HHSUnited States/ ; F30 HG010822/HG/NHGRI NIH HHSUnited States/ ; 1350601/National Science Foundation (NSF)/ ; DP5 OD028144/CD/ODCDC CDC HHSUnited States/ ; T32 DK007780/DK/NIDDK NIH HHSUnited States/ ; RM1 HG007743/HG/NHGRI NIH HHSUnited States/ ; P30 CA016520/CA/NCI NIH HHSUnited States/ ; U01 DK127405/DK/NIDDK NIH HHSUnited States/ ; R01 GM137425/GM/NIGMS NIH HHSUnited States/ ; U01 HL129998/HL/NHLBI NIH HHSUnited States/ ; T32 HG000046/HG/NHGRI NIH HHSUnited States/
-
Volume:39
-
Issue:7
-
Collection(s):
-
Main Document Checksum:urn:sha256:08a5372de629c5e19bcc28fa5a70641efe71fef5b0787f823103810ded070bc1
-
Download URL:
-
File Type:
Supporting Files
File Language:
English
ON THIS PAGE
CDC STACKS serves as an archival repository of CDC-published products including
scientific findings,
journal articles, guidelines, recommendations, or other public health information authored or
co-authored by CDC or funded partners.
As a repository, CDC STACKS retains documents in their original published format to ensure public access to scientific information.
As a repository, CDC STACKS retains documents in their original published format to ensure public access to scientific information.
You May Also Like
COLLECTION
CDC Public Access