Fine-mapping, trans-ancestral, and genomic analyses identify causal variants, cells, genes, and drug targets for type 1 diabetes
Supporting Files
-
7 2021
File Language:
English
Details
-
Alternative Title:Nat Genet
-
Personal Author:Robertson, Catherine C. ; Inshaw, Jamie R. J. ; Onengut-Gumuscu, Suna ; Chen, Wei-Min ; Santa Cruz, David Flores ; Yang, Hanzhi ; Cutler, Antony J. ; Crouch, Daniel J. M. ; Farber, Emily ; Bridges, S. Louis ; Edberg, Jeffrey C. ; Kimberly, Robert P. ; Buckner, Jane H. ; Deloukas, Panos ; Divers, Jasmin ; Dabelea, Dana ; Lawrence, Jean M. ; Marcovina, Santica ; Shah, Amy S. ; Greenbaum, Carla J. ; Atkinson, Mark A. ; Gregersen, Peter K. ; Oksenberg, Jorge R. ; Pociot, Flemming ; Rewers, Marian J. ; Steck, Andrea K. ; Dunger, David B. ; Wicker, Linda S. ; Concannon, Patrick ; Todd, John A. ; Rich, Stephen S. ; Robertson, Catherine C. ; Inshaw, Jamie R. J. ; Onengut-Gumuscu, Suna ; Chen, Wei-Min ; Santa Cruz, David Flores ; Yang, Hanzhi ; Cutler, Antony J. ; Crouch, Daniel J. M. ; Farber, Emily ; Bridges, S. Louis ; Edberg, Jeffrey C. ; Kimberly, Robert P. ; Buckner, Jane H. ; Deloukas, Panos ; Divers, Jasmin ; Dabelea, Dana ; Lawrence, Jean M. ; Marcovina, Santica ; Shah, Amy S. ; Greenbaum, Carla J. ; Atkinson, Mark A. ; Gregersen, Peter K. ; Oksenberg, Jorge R. ; Pociot, Flemming ; Rewers, Marian J. ; Steck, Andrea K. ; Dunger, David B. ; Wicker, Linda S. ; Concannon, Patrick ; Todd, John A. ; Rich, Stephen S.
-
Corporate Authors:
-
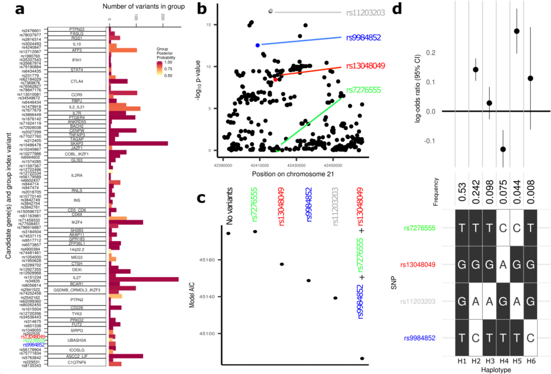
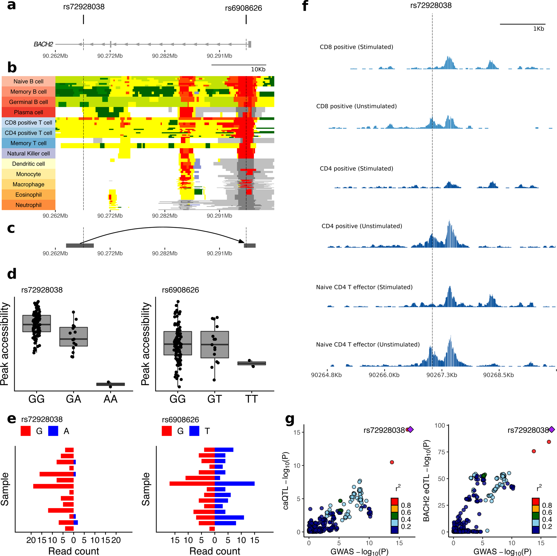
Description:We report the largest and most diverse genetic study of type 1 diabetes (T1D) to date (61,427 participants), yielding 78 genome-wide-significant (P < 5 × 10|) regions, including 36 that are new. We define credible sets of T1D-associated variants and show that they are enriched in immune-cell accessible chromatin, particularly CD4| effector T cells. Using chromatin-accessibility profiling of CD4| T cells from 115 individuals, we map chromatin-accessibility quantitative trait loci and identify five regions where T1D risk variants co-localize with chromatin-accessibility quantitative trait loci. We highlight rs72928038 in BACH2 as a candidate causal T1D variant leading to decreased enhancer accessibility and BACH2 expression in T cells. Finally, we prioritize potential drug targets by integrating genetic evidence, functional genomic maps and immune protein-protein interactions, identifying 12 genes implicated in T1D that have been targeted in clinical trials for autoimmune diseases. These findings provide an expanded genomic landscape for T1D.
-
Subjects:
-
Source:Nat Genet. 53(7):962-971 ; Nat Genet. 53(7):962-971
-
Pubmed ID:34127860
-
Pubmed Central ID:PMC8273124
-
Document Type:
-
Funding:UL1 TR003096/TR/NCATS NIH HHSUnited States/ ; U18 DP002710/DP/NCCDPHP CDC HHSUnited States/ ; DP3 DK111906/DK/NIDDK NIH HHSUnited States/ ; U01 DK127404/DK/NIDDK NIH HHSUnited States/ ; U01 DK061036/DK/NIDDK NIH HHSUnited States/ ; U18 DP002709/DP/NCCDPHP CDC HHSUnited States/ ; U01 DK061042/DK/NIDDK NIH HHSUnited States/ ; R01 DK032493/DK/NIDDK NIH HHSUnited States/ ; HIR 10-001/HX/HSRD VAUnited States/ ; U01 DK061010/DK/NIDDK NIH HHSUnited States/ ; P01 AI042288/AI/NIAID NIH HHSUnited States/ ; R01 HL120393/HL/NHLBI NIH HHSUnited States/ ; 203141/WT_/Wellcome TrustUnited Kingdom/ ; N01AR62278/HL/NHLBI NIH HHSUnited States/ ; U01 DP000247/DP/NCCDPHP CDC HHSUnited States/ ; U01 DK061040/DK/NIDDK NIH HHSUnited States/ ; R01 DK116954/DK/NIDDK NIH HHSUnited States/ ; N01AR02247/AR/NIAMS NIH HHSUnited States/ ; U01 DK085466/DK/NIDDK NIH HHSUnited States/ ; 095219/WT_/Wellcome TrustUnited Kingdom/ ; U01 DK061058/DK/NIDDK NIH HHSUnited States/ ; U01 DK085505/DK/NIDDK NIH HHSUnited States/ ; U01 DK085453/DK/NIDDK NIH HHSUnited States/ ; DH_/Department of HealthUnited Kingdom/ ; UL1 TR000154/TR/NCATS NIH HHSUnited States/ ; U18 DP002714/DP/NCCDPHP CDC HHSUnited States/ ; G1001799/MRC_/Medical Research CouncilUnited Kingdom/ ; U01 DP000248/DP/NCCDPHP CDC HHSUnited States/ ; U01 DK085499/DK/NIDDK NIH HHSUnited States/ ; U01 DK085463/DK/NIDDK NIH HHSUnited States/ ; R01 DK115694/DK/NIDDK NIH HHSUnited States/ ; T32 LM012416/LM/NLM NIH HHSUnited States/ ; U01 DP000244/DP/NCCDPHP CDC HHSUnited States/ ; P30 DK116073/DK/NIDDK NIH HHSUnited States/ ; U01 DK062418/DK/NIDDK NIH HHSUnited States/ ; U01 DK061055/DK/NIDDK NIH HHSUnited States/ ; HHSN268201800001C/HL/NHLBI NIH HHSUnited States/ ; UM1 HG008853/HG/NHGRI NIH HHSUnited States/ ; U01 DK103282/DK/NIDDK NIH HHSUnited States/ ; 107212/WT_/Wellcome TrustUnited Kingdom/ ; U01 DK061034/DK/NIDDK NIH HHSUnited States/ ; U01 DK085461/DK/NIDDK NIH HHSUnited States/ ; U01 DK085509/DK/NIDDK NIH HHSUnited States/ ; WT_/Wellcome TrustUnited Kingdom/ ; UL1 TR001417/TR/NCATS NIH HHSUnited States/ ; R01 DK127208/DK/NIDDK NIH HHSUnited States/ ; U01 DK061041/DK/NIDDK NIH HHSUnited States/ ; R01 HL117626/HL/NHLBI NIH HHSUnited States/ ; U01 DP000250/DP/NCCDPHP CDC HHSUnited States/ ; P01 AR049084/AR/NIAMS NIH HHSUnited States/ ; U01 DP000246/DP/NCCDPHP CDC HHSUnited States/ ; U01 DP000254/DP/NCCDPHP CDC HHSUnited States/ ; U18 DP002708/DP/NCCDPHP CDC HHSUnited States/ ; 108439/WT_/Wellcome TrustUnited Kingdom/
-
Volume:53
-
Issue:7
-
Collection(s):
-
Main Document Checksum:urn:sha256:760c22481016003cfbc0486c55b5c2e914150eda6ea1f95ecb4e0cf70779e5de
-
Download URL:
-
File Type:
Supporting Files
File Language:
English
ON THIS PAGE
CDC STACKS serves as an archival repository of CDC-published products including
scientific findings,
journal articles, guidelines, recommendations, or other public health information authored or
co-authored by CDC or funded partners.
As a repository, CDC STACKS retains documents in their original published format to ensure public access to scientific information.
As a repository, CDC STACKS retains documents in their original published format to ensure public access to scientific information.
You May Also Like
COLLECTION
CDC Public Access