A mosaic tetracycline resistance gene tet(S/M) detected in an MDR pneumococcal CC230 lineage that underwent capsular switching in South Africa
Supporting Files
-
Mar 01 2020
-
File Language:
English
Details
-
Alternative Title:J Antimicrob Chemother
-
Personal Author:Lo, Stephanie W ; Gladstone, Rebecca A ; van Tonder, Andries J ; Du Plessis, Mignon ; Cornick, Jennifer E ; Hawkins, Paulina A ; Madhi, Shabir A ; Nzenze, Susan A ; Kandasamy, Rama ; Ravikumar, K L ; Elmdaghri, Naima ; Kwambana-Adams, Brenda ; Almeida, Samanta Cristine Grassi ; Skoczynska, Anna ; Egorova, Ekaterina ; Titov, Leonid ; Saha, Samir K ; Paragi, Metka ; Everett, Dean B ; Antonio, Martin ; Klugman, Keith P ; Li, Yuan ; Metcalf, Benjamin J ; Beall, Bernard ; McGee, Lesley ; Breiman, Robert F ; Bentley, Stephen D ; von Gottberg, Anne
-
Corporate Authors:
-
Description:Objectives
We reported tet(S/M) in Streptococcus pneumoniae and investigated its temporal spread in relation to nationwide clinical interventions.
Methods
We whole-genome sequenced 12 254 pneumococcal isolates from 29 countries on an Illumina HiSeq sequencer. Serotype, multilocus ST and antibiotic resistance were inferred from genomes. An SNP tree was built using Gubbins. Temporal spread was reconstructed using a birth–death model.
Results
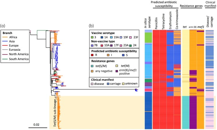
We identified tet(S/M) in 131 pneumococcal isolates and none carried other known tet genes. Tetracycline susceptibility testing results were available for 121 tet(S/M)-positive isolates and all were resistant. A majority (74%) of tet(S/M)-positive isolates were from South Africa and caused invasive diseases among young children (59% HIV positive, where HIV status was available). All but two tet(S/M)-positive isolates belonged to clonal complex (CC) 230. A global phylogeny of CC230 (n=389) revealed that tet(S/M)-positive isolates formed a sublineage predicted to exhibit resistance to penicillin, co-trimoxazole, erythromycin and tetracycline. The birth–death model detected an unrecognized outbreak of this sublineage in South Africa between 2000 and 2004 with expected secondary infections (effective reproductive number, R) of ∼2.5. R declined to ∼1.0 in 2005 and <1.0 in 2012. The declining epidemic could be related to improved access to ART in 2004 and introduction of pneumococcal conjugate vaccine (PCV) in 2009. Capsular switching from vaccine serotype 14 to non-vaccine serotype 23A was observed within the sublineage.
Conclusions
The prevalence of tet(S/M) in pneumococci was low and its dissemination was due to an unrecognized outbreak of CC230 in South Africa. Capsular switching in this MDR sublineage highlighted its potential to continue to cause disease in the post-PCV13 era.
-
Subjects:
-
Source:J Antimicrob Chemother. 2020; 75(3):512-520
-
Pubmed ID:31789384
-
Pubmed Central ID:PMC7021099
-
Document Type:
-
Funding:
-
Volume:75
-
Issue:3
-
Collection(s):
-
Main Document Checksum:urn:sha256:a173564af535b0162ac6c856428fff365c94d1f635b5489a8f63d2346c86831a
-
Download URL:
-
File Type:
Supporting Files
File Language:
English
ON THIS PAGE
CDC STACKS serves as an archival repository of CDC-published products including
scientific findings,
journal articles, guidelines, recommendations, or other public health information authored or
co-authored by CDC or funded partners.
As a repository, CDC STACKS retains documents in their original published format to ensure public access to scientific information.
As a repository, CDC STACKS retains documents in their original published format to ensure public access to scientific information.
You May Also Like
COLLECTION
CDC Public Access