U.S. flag An official website of the United States government.
Official websites use .gov

A .gov website belongs to an official government organization in the United States.

Secure .gov websites use HTTPS

A lock ( ) or https:// means you've safely connected to the .gov website. Share sensitive information only on official, secure websites.

i

Adolescent Reproductive and Sexual Coercion: Measurement Invariance in a Population-Based Sample of Male and Female High School Students

Supporting Files
File Language:
English


Details

  • Alternative Title:
    J Fam Violence
  • Personal Author:
  • Description:
    Purpose.

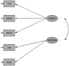
    Though researchers have documented that adolescents are vulnerable to coercion focused on reproductive and sexual autonomy, measures to assess this type of coercion for both adolescent females and males have not been validated in a population-based sample.

    Method.

    The present study used secondary data collected from high school students across Kentucky (n=16,137 from two independent samples in 2010 and 2014) to 1) determine if five items measuring adolescent reproductive and sexual coercion (ARSC) are appropriate for use among both females and males; and 2) estimate prevalence of identified ARSC factors by sex.

    Results.

    For both male and females, given measurement items, the results supported a two-factor model of ARSC comprised of 1) verbal relationship manipulation and 2) contraceptive interference. Measurement invariance by sex was also supported. Additional findings indicated the high prevalence of ARSC and its associated subscales. Approximately 4 in 10 females and 3 in 10 males reported experiencing ARSC in the previous year, with almost all of those reporting contraceptive interference also reporting verbal relationship manipulation.

    Conclusions.

    Findings suggest verbal relationship manipulation and contraceptive interference (together forming ARSC) may restrict the autonomous sexual and reproductive decision-making of both female and male adolescents.

  • Subjects:
  • Source:
    J Fam Violence. 35(6):619-632
  • Pubmed ID:
    32327880
  • Pubmed Central ID:
    PMC7178927
  • Document Type:
  • Funding:
  • Volume:
    35
  • Issue:
    6
  • Collection(s):
  • Main Document Checksum:
    urn:sha256:447b4e9978c3665eefae1df72a75364da5758898ea757b64d65bb51ccfe25b41
  • Download URL:
  • File Type:
    Filetype[PDF - 468.38 KB ]
File Language:
English
ON THIS PAGE

CDC STACKS serves as an archival repository of CDC-published products including scientific findings, journal articles, guidelines, recommendations, or other public health information authored or co-authored by CDC or funded partners.

As a repository, CDC STACKS retains documents in their original published format to ensure public access to scientific information.