Self-injurious behaviors in rhesus macaques: potential glial mechanisms
Supporting Files
-
December 2018
-
File Language:
English
Details
-
Journal Article:J Intellect Disabil Res
-
Personal Author:
-
Description:Background:
Self-injurious behaviour (SIB) can be classified as intentional, direct injuring of body tissue usually without suicidal intent. In its non-suicidal form it is commonly seen as a clinical sign of borderline personality disorder, autism, PTSD, depression, and anxiety affecting a wide range of ages and conditions. In rhesus macaques SIB is most commonly manifested through hair plucking, self-biting, self-hitting, and head banging. SIB in the form of self-biting is observed in approximately 5–15% of individually housed monkeys. Recently, glial cells are becoming recognised as key players in regulating behaviors.
Method:
The goal of this study was to determine the role of glial activation, including astrocytes, in macaques that had displayed SIB. To this end, we performed immunohistochemistry and next generation sequence of brain tissues from rhesus macaques with self-injurious behaviours.
Results:
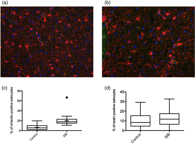
Our studies showed increased vimentin, but not nestin, expression on astrocytes of macaques displaying SIB. Initial RNA Seq analyses indicate activation of pathways involved in tissue remodeling, neuroinflammation and cAMP signaling.
Conclusions:
Glia are most probably activated in primates with self-injury, and are therefore potential novel targets for therapeutics.
-
Subjects:
-
Source:J Intellect Disabil Res. 62(12):1008-1017
-
DOI:
-
Pubmed ID:30450801
-
Pubmed Central ID:PMC6385863
-
Document Type:
-
Funding:R21 MH113517/NIMH NIH HHS/National Institute of Mental Health/United States ; P51 OD011104/ODCDC CDC HHS/Office of the Director/United States ; U54 GM104940/NIGMS NIH HHS/National Institute of General Medical Sciences/United States ; R01 NS104016/NINDS NIH HHS/National Institute of Neurological Disorders and Stroke/United States
-
Genre:
-
Volume:62
-
Issue:12
-
Collection(s):
-
Main Document Checksum:urn:sha-512:821ddb97adcb80a70a97bc3f5c19e3d40f0c31f3db8dc843001dafcbdc86fe165e3f1758f7f2ec72a33d81a10726a5be936361c56e0fd65363c192fd72323c79
-
Download URL:
-
File Type:
Supporting Files
File Language:
English
ON THIS PAGE
CDC STACKS serves as an archival repository of CDC-published products including
scientific findings,
journal articles, guidelines, recommendations, or other public health information authored or
co-authored by CDC or funded partners.
As a repository, CDC STACKS retains documents in their original published format to ensure public access to scientific information.
As a repository, CDC STACKS retains documents in their original published format to ensure public access to scientific information.
You May Also Like
COLLECTION
CDC Public Access