U.S. flag An official website of the United States government.
Official websites use .gov

A .gov website belongs to an official government organization in the United States.

Secure .gov websites use HTTPS

A lock ( ) or https:// means you've safely connected to the .gov website. Share sensitive information only on official, secure websites.

i

Preventing Intimate Partner Violence through Paid Parental Leave Policies

Supporting Files
File Language:
English


Details

  • Alternative Title:
    Prev Med
  • Personal Author:
  • Description:
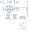
    Paid parental leave policies have the potential to strengthen economic supports, reduce family discord, and provide opportunities to empower women (Basile et al., 2016; Niolon et al., 2017). In this article, we present a theory of change and evidence to suggest how paid parental leave may impact intimate partner violence (IPV). In doing so, we present three mechanisms of change (i.e., reduction in financial stress, increase in egalitarian parenting practices, and promotion of child/parent bonding) through which paid parental leave could reduce rates of IPV. We also describe limitations of the current state of knowledge in this area, as well as opportunities for future research. Ultimately, our goal is to facilitate the identification and implementation of approaches that have the potential to reduce violence at the population level. Paid parental leave embodies the potential of policies to change societal-level factors and serve as an important prevention strategy for IPV.
  • Subjects:
  • Source:
    Prev Med. 114:18-23
  • Pubmed ID:
    29857023
  • Pubmed Central ID:
    PMC6369689
  • Document Type:
  • Funding:
  • Volume:
    114
  • Collection(s):
  • Main Document Checksum:
    urn:sha256:896333f6515b24a02676970ef1342494517d488a8aa830861fe37850c9c71d4b
  • Download URL:
  • File Type:
    Filetype[PDF - 453.29 KB ]
File Language:
English
ON THIS PAGE

CDC STACKS serves as an archival repository of CDC-published products including scientific findings, journal articles, guidelines, recommendations, or other public health information authored or co-authored by CDC or funded partners.

As a repository, CDC STACKS retains documents in their original published format to ensure public access to scientific information.