U.S. flag An official website of the United States government.
Official websites use .gov

A .gov website belongs to an official government organization in the United States.

Secure .gov websites use HTTPS

A lock ( ) or https:// means you've safely connected to the .gov website. Share sensitive information only on official, secure websites.

i

Using a Modified Theory of Planned Behavior to Examine Adolescents’ Workplace Safety and Health Knowledge, Perceptions, and Behavioral Intention: A Structural Equation Modeling Approach

Supporting Files
File Language:
English


Details

  • Alternative Title:
    J Youth Adolesc
  • Personal Author:
  • Description:
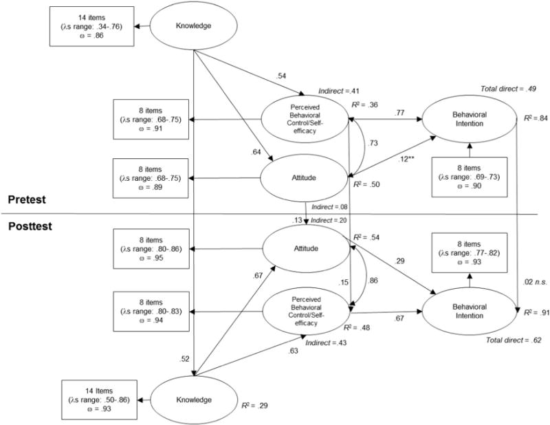
    Work, a defining feature of adolescence in the United States, has many benefits. Work also has risks, as adolescents experience a higher rate of serious job-related injuries compared to adults. Talking Safety, a free curriculum from the National Institute for Occupational Safety and Health, is one tool educators may adopt to provide teens with essential workplace safety and health education. Adolescents (N = 2503; female, 50.1%; Hispanic, 50.0%) in a large urban school district received Talking Safety from their eighth-grade science teachers. This study used a modified theory of planned behavior (which included a knowledge construct), to examine students' pre- and post-intervention scores on workplace safety and health knowledge, attitude, self-efficacy, and behavioral intention to enact job safety skills. The results from confirmatory factor analyses indicate three unique dimensions reflecting the theory, with a separate knowledge factor. Reliability estimates are ω ≥ .83. The findings from the structural equation models demonstrate that all paths, except pre- to posttest behavioral intention, are statistically significant. Self-efficacy is the largest contributor to the total effect of these associations. As hypothesized, knowledge has indirect effects on behavioral intention. Hispanic students scored lower at posttest on all but the behavioral intention measure, possibly suggesting the need for tailored materials to reach some teens. Overall the findings support the use of a modified theory of planned behavior to evaluate the effectiveness of a foundational workplace safety and health curriculum. This study may inform future efforts to ensure that safe and healthy work becomes integral to the adolescent experience.
  • Subjects:
  • Source:
    J Youth Adolesc. 47(8):1595-1610
  • Pubmed ID:
    29605895
  • Pubmed Central ID:
    PMC6065099
  • Document Type:
  • Funding:
  • Volume:
    47
  • Issue:
    8
  • Collection(s):
  • Main Document Checksum:
    urn:sha256:3405cd4cf6fb646e06aff4b0f7acff6f445136b842a9cb2ae7b0b944b45571c0
  • Download URL:
  • File Type:
    Filetype[PDF - 474.13 KB ]
File Language:
English
ON THIS PAGE

CDC STACKS serves as an archival repository of CDC-published products including scientific findings, journal articles, guidelines, recommendations, or other public health information authored or co-authored by CDC or funded partners.

As a repository, CDC STACKS retains documents in their original published format to ensure public access to scientific information.