WHO recommendations for the viruses to be used in the 2012 Southern Hemisphere Influenza Vaccine: Epidemiology, antigenic and genetic characteristics of influenza A(H1N1)pdm09, A(H3N2) and B influenza viruses collected from February to September 2011
Supporting Files
-
10 05 2012
File Language:
English
Details
-
Alternative Title:Vaccine
-
Corporate Authors:
-
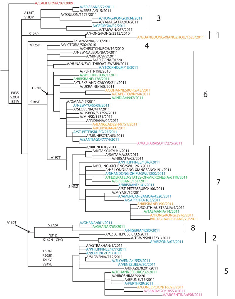
Description:In February and September each year the World Health Organisation (WHO) recommends influenza viruses to be included in influenza vaccines for the forthcoming winters in the Northern and Southern Hemispheres respectively. These recommendations are based on data collected by National Influenza Centres (NIC) through the Global Influenza Surveillance and Response System (GISRS) and a more detailed analysis of representative and potential antigenically variant influenza viruses from the WHO Collaborating Centres for Influenza (WHO CCs) and Essential Regulatory Laboratories (ERLs). This article provides a detailed summary of the antigenic and genetic properties of viruses and additional background data used by WHO experts during development of the recommendations for the 2012 Southern Hemisphere influenza vaccine composition.
-
Keywords:
-
Source:Vaccine. 30(45):6461-6471
-
Pubmed ID:22917957
-
Pubmed Central ID:PMC6061925
-
Document Type:
-
Funding:
-
Volume:30
-
Issue:45
-
Collection(s):
-
Main Document Checksum:urn:sha256:55a19f97cb089e520ea0a3f2767dc5110fed513de4743d09560fd488df52c4c3
-
Download URL:
-
File Type:
Supporting Files
File Language:
English
ON THIS PAGE
CDC STACKS serves as an archival repository of CDC-published products including
scientific findings,
journal articles, guidelines, recommendations, or other public health information authored or
co-authored by CDC or funded partners.
As a repository, CDC STACKS retains documents in their original published format to ensure public access to scientific information.
As a repository, CDC STACKS retains documents in their original published format to ensure public access to scientific information.
You May Also Like
COLLECTION
CDC Public Access