U.S. flag An official website of the United States government.
Official websites use .gov

A .gov website belongs to an official government organization in the United States.

Secure .gov websites use HTTPS

A lock ( ) or https:// means you've safely connected to the .gov website. Share sensitive information only on official, secure websites.

i

Rat Fall Surveillance Coupled with Vector Control and Community Education as a Plague Prevention Strategy in the West Nile Region, Uganda

Supporting Files Public Domain
File Language:
English


Details

  • Alternative Title:
    Am J Trop Med Hyg
  • Personal Author:
  • Description:
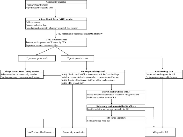
    Plague, primarily a disease of rodents, is most frequently transmitted by fleas and causes potentially fatal infections in humans. In Uganda, plague is endemic to the West Nile region. Primary prevention for plague includes control of rodent hosts or flea vectors, but targeting these efforts is difficult given the sporadic nature of plague epizootics in the region and limited resource availability. Here, we present a community-based strategy to detect and report rodent deaths (rat fall), an early sign of epizootics. Laboratory testing of rodent carcasses is used to trigger primary and secondary prevention measures: indoor residual spraying (IRS) and community-based plague education, respectively. During the first 3 years of the program, individuals from 142 villages reported 580 small mammal deaths; 24 of these tested presumptive positive for | by fluorescence microscopy. In response, for each of the 17 affected communities, village-wide IRS was conducted to control rodent-associated fleas within homes, and community sensitization was conducted to raise awareness of plague signs and prevention strategies. No additional presumptive |-positive carcasses were detected in these villages within the 2-month expected duration of residual activity for the insecticide used in IRS. Despite comparatively high historic case counts, no human plague cases were reported from villages participating in the surveillance program; five cases were reported from elsewhere in the districts. We evaluate community participation and timeliness of response, report the frequency of human plague cases in participating and surrounding villages, and evaluate whether a program such as this could provide a sustainable model for plague prevention in endemic areas.
  • Subjects:
  • Source:
    Am J Trop Med Hyg. 2018; 98(1):238-247.
  • Pubmed ID:
    29141768
  • Pubmed Central ID:
    PMC5928726
  • Document Type:
  • Place as Subject:
  • Volume:
    98
  • Issue:
    1
  • Collection(s):
  • Main Document Checksum:
    urn:sha256:198f334169dd506a14b32bcf6ea9f6c3253f9289eec69f541e95eddc1a800da6
  • Download URL:
  • File Type:
    Filetype[PDF - 645.22 KB ]
File Language:
English
ON THIS PAGE

CDC STACKS serves as an archival repository of CDC-published products including scientific findings, journal articles, guidelines, recommendations, or other public health information authored or co-authored by CDC or funded partners.

As a repository, CDC STACKS retains documents in their original published format to ensure public access to scientific information.