Improving the efficiency and relevance of evidence-based recommendations in the era of whole-genome sequencing: an EGAPP methods update
Supporting Files
-
1 2013
-
File Language:
English
Details
-
Alternative Title:Genet Med
-
Personal Author:
-
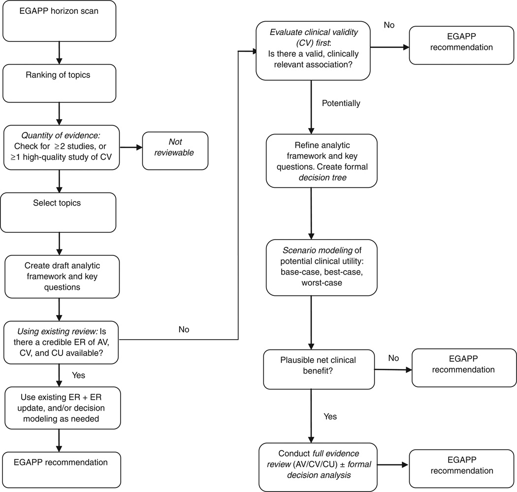
Description:To provide an update on recent revisions to Evaluation of Genomic Applications in Practice and Prevention (EGAPP) methods designed to improve efficiency, and an assessment of the implications of whole genome sequencing for evidence-based recommendation development. Improvements to the EGAPP approach include automated searches for horizon scanning, a quantitative ranking process for topic prioritization, and the development of a staged evidence review and evaluation process. The staged process entails (i) triaging tests with minimal evidence of clinical validity, (ii) using and updating existing reviews, (iii) evaluating clinical validity prior to analytic validity or clinical utility, (iv) using decision modeling to assess potential clinical utility when direct evidence is not available. EGAPP experience to date suggests the following approaches will be critical for the development of evidence based recommendations in the whole genome sequencing era: (i) use of triage approaches and frameworks to improve efficiency, (ii) development of evidence thresholds that consider the value of further research, (iii) incorporation of patient preferences, and (iv) engagement of diverse stakeholders. The rapid advances in genomics present a significant challenge to traditional evidence based medicine, but also an opportunity for innovative approaches to recommendation development.
-
Keywords:
-
Source:Genet Med. 15(1):14-24
-
Pubmed ID:22955111
-
Pubmed Central ID:PMC3932295
-
Document Type:
-
Funding:P50HG003374/HG/NHGRI NIH HHSUnited States/ ; UO1GM092676/GM/NIGMS NIH HHSUnited States/ ; RC2 CA148570/CA/NCI NIH HHSUnited States/ ; U01 HG006507/HG/NHGRI NIH HHSUnited States/ ; U18 GD000076/GD/OGDP CDC HHSUnited States/ ; U01 GM092676/GM/NIGMS NIH HHSUnited States/ ; U18GD000005/GD/OGDP CDC HHSUnited States/ ; RC2CA148570/CA/NCI NIH HHSUnited States/ ; GD000005/GD/OGDP CDC HHSUnited States/ ; P50 HG003374/HG/NHGRI NIH HHSUnited States/ ; UO1HG006507/HG/NHGRI NIH HHSUnited States/ ; U18 GD000005/GD/OGDP CDC HHSUnited States/
-
Volume:15
-
Issue:1
-
Collection(s):
-
Main Document Checksum:urn:sha256:dcc1fc5d63df54b912fe58014f6984e8d78117e0617ace7d30ef1a97b3b9c235
-
Download URL:
-
File Type:
Supporting Files
File Language:
English
ON THIS PAGE
CDC STACKS serves as an archival repository of CDC-published products including
scientific findings,
journal articles, guidelines, recommendations, or other public health information authored or
co-authored by CDC or funded partners.
As a repository, CDC STACKS retains documents in their original published format to ensure public access to scientific information.
As a repository, CDC STACKS retains documents in their original published format to ensure public access to scientific information.
You May Also Like
COLLECTION
CDC Public Access