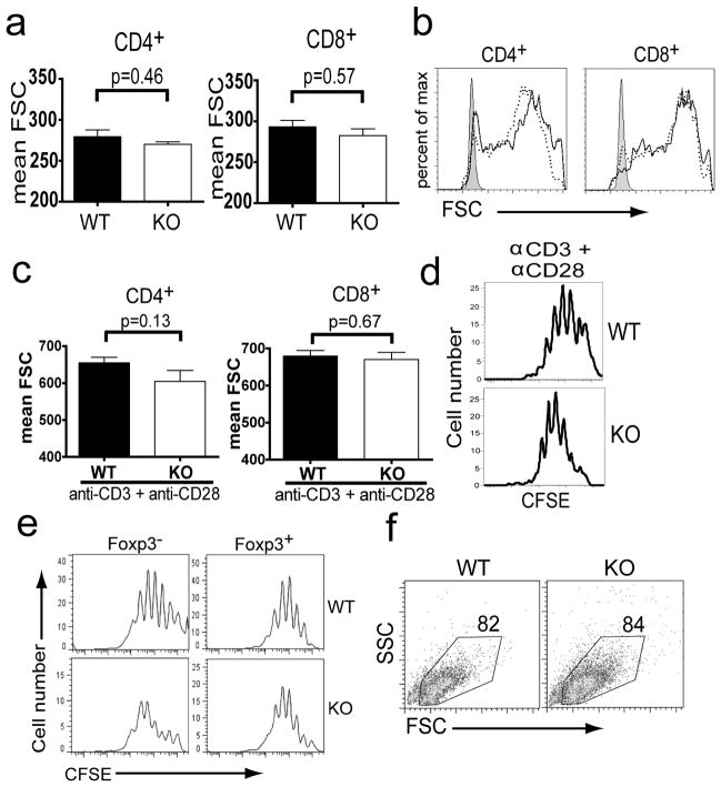
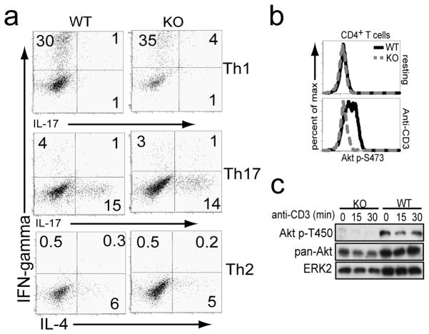
Sin1 regulates Treg development but is not required for T cell growth and proliferation
Supporting Files
-
6 2012
-
File Language:
English
Details
-
Alternative Title:Eur J Immunol
-
Personal Author:
-
Description:Mammalian Sin1 plays key roles in the regulation of mitogen-activated protein kinase (MAPK) and mammalian target of rapamycin (mTOR) signaling. Sin1 is an essential component of mTOR complex 2 (mTORC2). The functions of Sin1 and mTORC2 remain largely unknown in T cells. Here, we investigate Sin1 function in T cells using mice that lack Sin1 in the hematopoietic system. Sin1 deficiency blocks the mTORC2-dependent Akt phosphorylation in T cells during development and activation. Sin1-deficient T cells exhibit normal thymic cellularity and percentages of double-negative, double-positive, and single-positive CD4(+) and CD8(+) thymocytes. Sin1 deficiency does not impair T-cell receptor (TCR) induced growth and proliferation. Sin1 appears dispensable for in vitro CD4(+) helper cell differentiation. However, Sin1 deficiency results in an increased proportion of Foxp3(+) natural T-regulatory (nTreg) cells in the thymus. The TGF-β-dependent differentiation of CD4(+) T cells in vitro is enhanced by the inhibition of mTOR but not by loss of Sin1 function. Our results reveal that Sin1 and mTORC2 are dispensable for the development and activation of T cells but play a role in nTreg-cell differentiation.
-
Subjects:
-
Source:Eur J Immunol. 42(6):1639-1647
-
Pubmed ID:22678916
-
Pubmed Central ID:PMC3663871
-
Document Type:
-
Funding:
-
Volume:42
-
Issue:6
-
Collection(s):
-
Main Document Checksum:urn:sha256:588d17e185d94583f8e6dbd5adf000096d5abd935d4fc32f35d893e992396a05
-
Download URL:
-
File Type:
Supporting Files
File Language:
English
ON THIS PAGE
CDC STACKS serves as an archival repository of CDC-published products including
scientific findings,
journal articles, guidelines, recommendations, or other public health information authored or
co-authored by CDC or funded partners.
As a repository, CDC STACKS retains documents in their original published format to ensure public access to scientific information.
As a repository, CDC STACKS retains documents in their original published format to ensure public access to scientific information.
You May Also Like
COLLECTION
CDC Public Access