U.S. flag An official website of the United States government.
Official websites use .gov

A .gov website belongs to an official government organization in the United States.

Secure .gov websites use HTTPS

A lock ( ) or https:// means you've safely connected to the .gov website. Share sensitive information only on official, secure websites.

i

ΔF508 CFTR Surface Stability Is Regulated by DAB2 and CHIP-Mediated Ubiquitination in Post-Endocytic Compartments

Supporting Files


Details

  • Alternative Title:
    PLoS One
  • Personal Author:
  • Description:
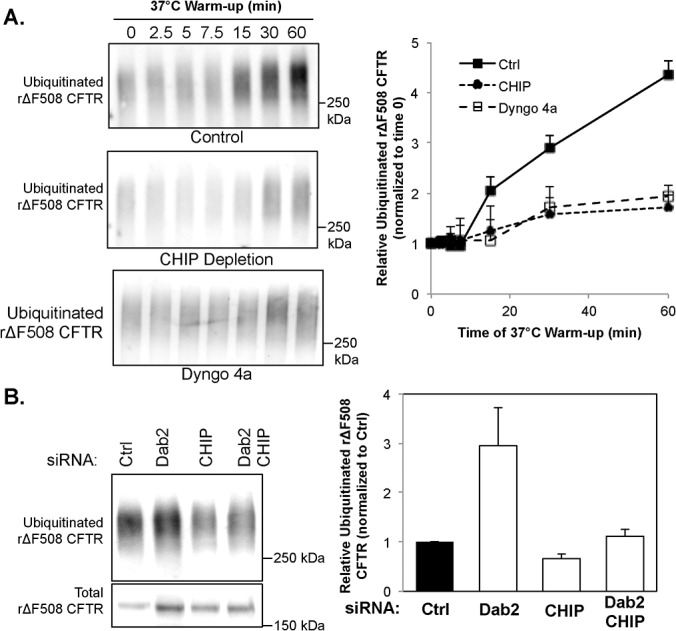
    The ΔF508 mutant form of the cystic fibrosis transmembrane conductance regulator (ΔF508 CFTR) that is normally degraded by the ER-associated degradative pathway can be rescued to the cell surface through low-temperature (27°C) culture or small molecular corrector treatment. However, it is unstable on the cell surface, and rapidly internalized and targeted to the lysosomal compartment for degradation. To understand the mechanism of this rapid turnover, we examined the role of two adaptor complexes (AP-2 and Dab2) and three E3 ubiquitin ligases (c-Cbl, CHIP, and Nedd4-2) on low-temperature rescued ΔF508 CFTR endocytosis and degradation in human airway epithelial cells. Our results demonstrate that siRNA depletion of either AP-2 or Dab2 inhibits ΔF508 CFTR endocytosis by 69% and 83%, respectively. AP-2 or Dab2 depletion also increases the rescued protein half-life of ΔF508 CFTR by ~18% and ~91%, respectively. In contrast, the depletion of each of the E3 ligases had no effect on ΔF508 CFTR endocytosis, whereas CHIP depletion significantly increased the surface half-life of ΔF508 CFTR. To determine where and when the ubiquitination occurs during ΔF508 CFTR turnover, we monitored the ubiquitination of rescued ΔF508 CFTR during the time course of CFTR endocytosis. Our results indicate that ubiquitination of the surface pool of ΔF508 CFTR begins to increase 15 min after internalization, suggesting that CFTR is ubiquitinated in a post-endocytic compartment. This post-endocytic ubiquination of ΔF508 CFTR could be blocked by either inhibiting endocytosis, by siRNA knockdown of CHIP, or by treating cells with the CFTR corrector, VX-809. Our results indicate that the post-endocytic ubiquitination of CFTR by CHIP is a critical step in the peripheral quality control of cell surface ΔF508 CFTR.
  • Subjects:
  • Source:
    PLoS One. 2015; 10(4).
  • Pubmed ID:
    25879443
  • Pubmed Central ID:
    PMC4399842
  • Document Type:
  • Funding:
  • Volume:
    10
  • Issue:
    4
  • Collection(s):
  • Main Document Checksum:
    urn:sha256:c6dd7eeab634e1d2ad7c5c9b62556d12287252308e81638ad636712fbb429a9e
  • Download URL:
  • File Type:
    Filetype[PDF - 2.08 MB ]
ON THIS PAGE

CDC STACKS serves as an archival repository of CDC-published products including scientific findings, journal articles, guidelines, recommendations, or other public health information authored or co-authored by CDC or funded partners.

As a repository, CDC STACKS retains documents in their original published format to ensure public access to scientific information.