U.S. flag An official website of the United States government.
Official websites use .gov

A .gov website belongs to an official government organization in the United States.

Secure .gov websites use HTTPS

A lock ( ) or https:// means you've safely connected to the .gov website. Share sensitive information only on official, secure websites.

i

Phylogenetic Analysis of a Swine Influenza A(H3N2) Virus Isolated in Korea in 2012

Supporting Files Public Domain
File Language:
English


Details

  • Alternative Title:
    PLoS One
  • Personal Author:
  • Description:
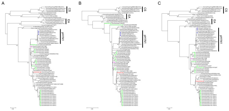
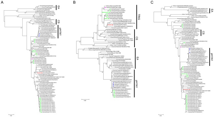
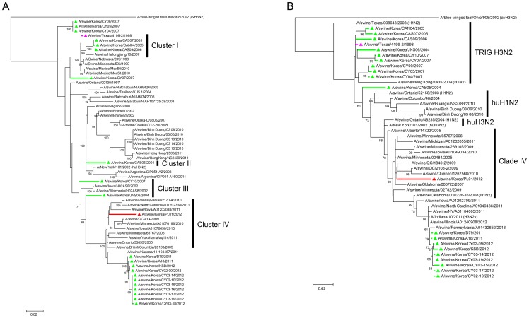
    Influenza A virus (IAV) can infect avian and mammalian species, including humans. The genome nature of IAVs may contribute to viral adaptation in different animal hosts, resulting in gene reassortment and the reproduction of variants with optimal fitness. As seen again in the 2009 swine-origin influenza A H1N1 pandemic, pigs are known to be susceptible to swine, avian, and human IAVs and can serve as a 'mixing vessel' for the generation of novel IAV variants. To this end, the emergence of swine influenza viruses must be kept under close surveillance. Herein, we report the isolation and phylogenetic study of a swine IAV, A/swine/Korea/PL01/2012 (swPL01, H3N2 subtype). After screening nasopharyngeal samples from pigs in the Gyeongsangnam-do region of Korea from December 2011 to May 2012, we isolated the swPL01 virus and sequenced its all of 8 genome segments (polymerase basic 2, PB2; polymerase basic 1, PB1; polymerase acidic, PA; hemagglutinin, HA; nucleocapsid protein, NP; neuraminidase, NA; matrix protein, M; and nonstructural protein, NS). The phylogenetic study, analyzed with reference strains registered in the National Center for Biotechnology Information (NCBI) database, indicated that the swPL01 virus was similar to the North American triple-reassortant swine strains and that the HA gene of the swPL01 virus was categorized into swine H3 cluster IV. The swPL01 virus had the M gene of the triple-reassortant swine H3N2 viruses, whereas that of other contemporary strains in Korea was transferred from the 2009 pandemic H1N1 virus. These data suggest the possibility that various swine H3N2 viruses may co-circulate in Korea, which underlines the importance of a sustained surveillance system against swine IAVs.
  • Subjects:
  • Source:
    PLoS One. 2014; 9(2).
  • Document Type:
  • Place as Subject:
  • Volume:
    9
  • Issue:
    2
  • Collection(s):
  • Main Document Checksum:
    urn:sha256:925964a0a4e065bdd117ab8722bb04967073ef5324675bcfe20db2cf477b9b5b
  • Download URL:
  • File Type:
    Filetype[PDF - 870.61 KB ]
File Language:
English
ON THIS PAGE

CDC STACKS serves as an archival repository of CDC-published products including scientific findings, journal articles, guidelines, recommendations, or other public health information authored or co-authored by CDC or funded partners.

As a repository, CDC STACKS retains documents in their original published format to ensure public access to scientific information.