Using an Intersectional Life Course Perspective to Understand Familial Environment and its Impact on Sexuality Development among Asian American Sexual Minority College Students
Supporting Files
-
12 2024
-
File Language:
English
Details
-
Alternative Title:Cult Health Sex
-
Personal Author:
-
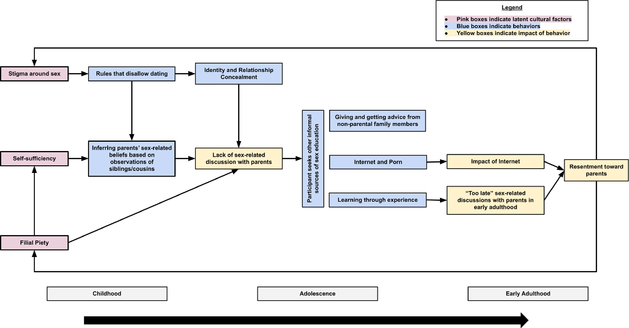
Description:There is a dearth of research understanding the sexual health of Asian American adolescents, and even more so for those who identify as sexual minorities (lesbian, gay, bisexual, queer, asexual, and other sexual orientations). This study is a secondary qualitative analysis focused on young adults' recollections of their formal and informal sex education experiences in childhood and adolescence using a sub-sample of in-depth interviews from students who self-identified as both Asian and sexual minorities living in the USA (| = 9). Results were organised into three sections: (1) latent cultural factors (e.g. stigma surrounding sex, self-sufficiency, filial piety); (2) the downstream effects of latent cultural factors (e.g. sex-related discussions, rules disallowing dating, role of lateral family members); and (3) the impact of deficient familial sex-related discussions (e.g. Internet, resentment). Study findings underscore the links between identity concealment and relationship concealment that are unique to Asian sexual minority individuals. We suggest that interventions involving Asian American US youth and their families should be culturally informed and promote cross-generational sex-related discussion. Future research should further explore the role of chosen family and non-parental family members as a point of intervention as they can be helpful sources of informal sex education.
-
Subjects:
-
Keywords:
-
Source:Cult Health Sex. 26(12):1510-1528
-
Pubmed ID:38639035
-
Pubmed Central ID:PMC11489322
-
Document Type:
-
Funding:
-
Volume:26
-
Issue:12
-
Collection(s):
-
Main Document Checksum:urn:sha-512:1499275faa816c10a92877ad75c02865d411fd5cae1862bdb6fb36f5c9bc1de676c571610b7a8077f0693b72a7caa3b24bb2a7f539447a341f76de7658cda985
-
Download URL:
-
File Type:
Supporting Files
File Language:
English
ON THIS PAGE
CDC STACKS serves as an archival repository of CDC-published products including
scientific findings,
journal articles, guidelines, recommendations, or other public health information authored or
co-authored by CDC or funded partners.
As a repository, CDC STACKS retains documents in their original published format to ensure public access to scientific information.
As a repository, CDC STACKS retains documents in their original published format to ensure public access to scientific information.
You May Also Like
COLLECTION
CDC Public Access