Morbidity and Mortality Weekly Report: Recommendations and Reports, March 10, 2023 / Vol. 72 / No. RR-1
Supporting Files
Public Domain
-
03/10/2023
File Language:
English
Details
-
Alternative Title:Screening and Testing for Hepatitis B Virus Infection: CDC Recommendations — United States, 2023
-
Journal Article:Morbidity and Mortality Weekly Report (MMWR): Recommendations and Reports
-
Personal Author:Conners, Erin E. ; Panagiotakopoulos, Lakshmi ; Hofmeister, Megan G. ; Spradling, Philip R. ; Hagan, Liesl M. ; Harris, Aaron M. ; Rogers-Brown, Jessica S. ; Wester, Carolyn ; Nelson, Noele P. ; Rapposelli, Karina ; Sandul, Amy L. ; Choi, Elisa ; Coffin, Carla ; Marks, Kristen ; Thomas, David L. ; Wang, Su H.
-
Corporate Authors:
-
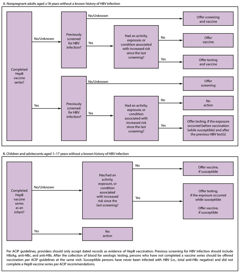
Description:Chronic hepatitis B virus (HBV) infection can lead to substantial morbidity and mortality. Although treatment is not considered curative, antiviral treatment, monitoring, and liver cancer surveillance can reduce morbidity and mortality. Effective vaccines to prevent hepatitis B are available. This report updates and expands CDC's previously published Recommendations for Identification and Public Health Management of Persons with Chronic Hepatitis B Virus Infection (MMWR Recomm Rep 2008;57[No. RR-8]) regarding screening for HBV infection in the United States. New recommendations include hepatitis B screening using three laboratory tests at least once during a lifetime for adults aged ≥18 years. The report also expands risk-based testing recommendations to include the following populations, activities, exposures, or conditions associated with increased risk for HBV infection: persons incarcerated or formerly incarcerated in a jail, prison, or other detention setting; persons with a history of sexually transmitted infections or multiple sex partners; and persons with a history of hepatitis C virus infection. In addition, to provide increased access to testing, anyone who requests HBV testing should receive it, regardless of disclosure of risk, because many persons might be reluctant to disclose stigmatizing risks.
-
Subjects:
-
Source:Morbidity and Mortality Weekly Report (MMWR): Recommendations and Reports, 2023; v. 72, no. 1
-
Series:
-
DOI:
-
ISSN:1057-5987 (print) ; 1545-8601 (digital)
-
Pubmed ID:36893044
-
Pubmed Central ID:PMC9997714
-
Document Type:
-
Place as Subject:
-
Pages in Document:28 pdf pages
-
Volume:72
-
Issue:1
-
Collection(s):
-
Main Document Checksum:urn:sha-512:c715c09bb9215bca3cf5a9221cdddc01ba99676025fc8dcba4cf816b0f59a8701837950d93e58d9d230e44cf7d6029829329617d66d9c57f379b6719c65e9f71
-
Download URL:
-
File Type:
Supporting Files
Related Documents
File Language:
English
ON THIS PAGE
CDC STACKS serves as an archival repository of CDC-published products including
scientific findings,
journal articles, guidelines, recommendations, or other public health information authored or
co-authored by CDC or funded partners.
As a repository, CDC STACKS retains documents in their original published format to ensure public access to scientific information.
As a repository, CDC STACKS retains documents in their original published format to ensure public access to scientific information.
You May Also Like
COLLECTION
Morbidity and Mortality Weekly Report (MMWR)