Expansion of distinct peripheral blood myeloid cell subpopulations in patients with rheumatoid arthritis-associated interstitial lung disease
Supporting Files
-
1 25 2024
-
File Language:
English
Details
-
Alternative Title:Int Immunopharmacol
-
Personal Author:Poole, Jill A. ; Cole, Kathryn E. ; Thiele, Geoffrey M. ; Talmadge, James E. ; England, Bryant R. ; Nelson, Amy J. ; Gleason, Angela ; Schwab, Aaron ; Gaurav, Rohit ; Duryee, Michael J. ; Bailey, Kristina L. ; Romberger, Debra J. ; Hershberger, Daniel ; Graaff, Joel Van De ; May, Sara M. ; Walenz, Rhonda ; Kramer, Bridget ; Mikuls, Ted R.
-
Description:Objectives:
Interstitial lung disease (ILD) is associated with significant mortality in rheumatoid arthritis (RA) patients with key cellular players remaining largely unknown. This study aimed to characterize inflammatory and myeloid derived suppressor cell (MDSC) subpopulations in RA-ILD as compared to RA, idiopathic pulmonary fibrosis (IPF) without autoimmunity, and controls.
Methods:
Peripheral blood was collected from patients with RA, RA-ILD, IPF, and controls (N=60, 15/cohort). Myeloid cell subpopulations were identified phenotypically by flow cytometry using the following markers:CD45,CD3,CD19,CD56,CD11b,HLA-DR,CD14,CD16, CD15,CD125,CD33. Functionality of subsets identified with intracellular arginase-1 and inducible nitric oxide synthase (iNOS) expression.
Results:
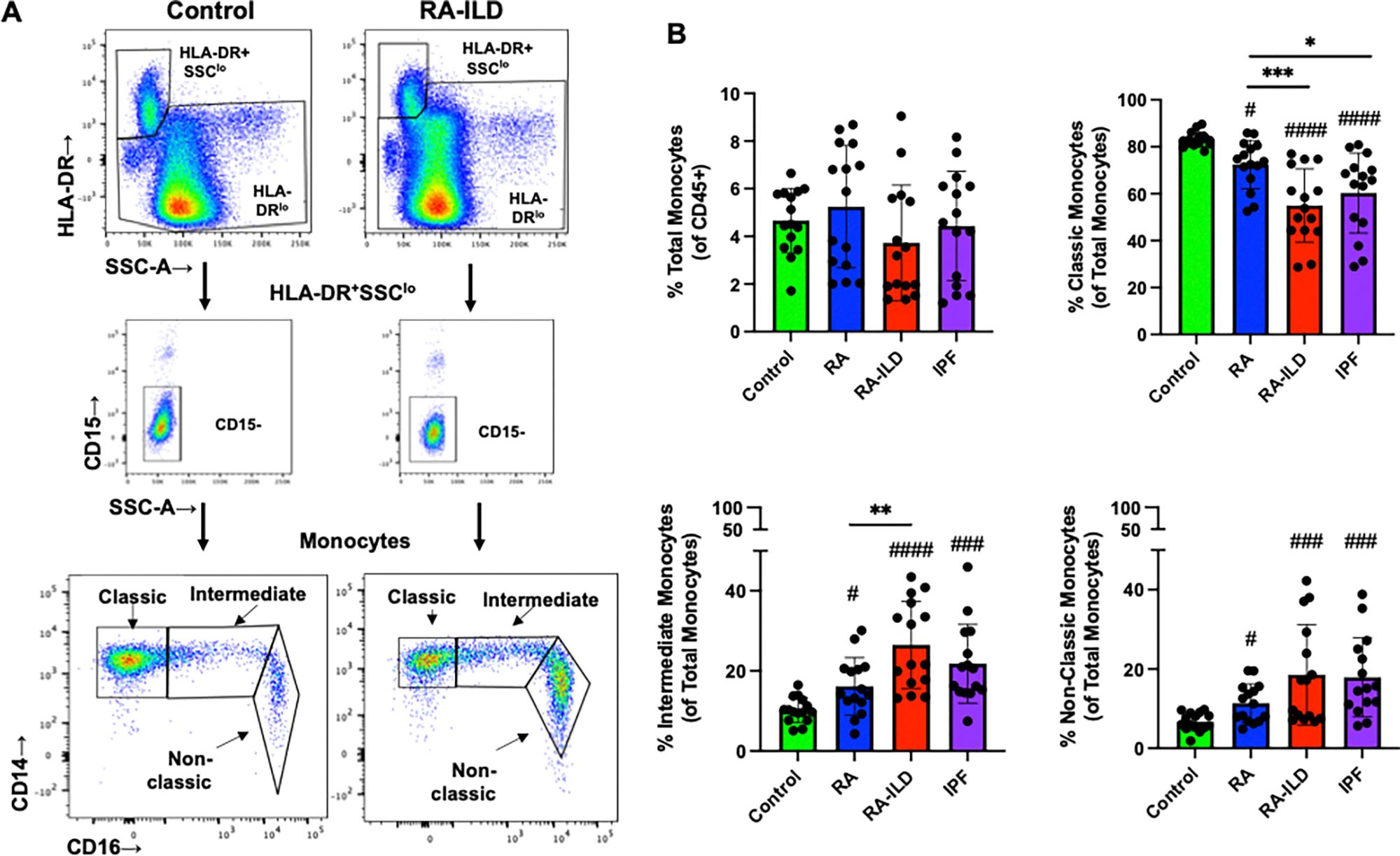
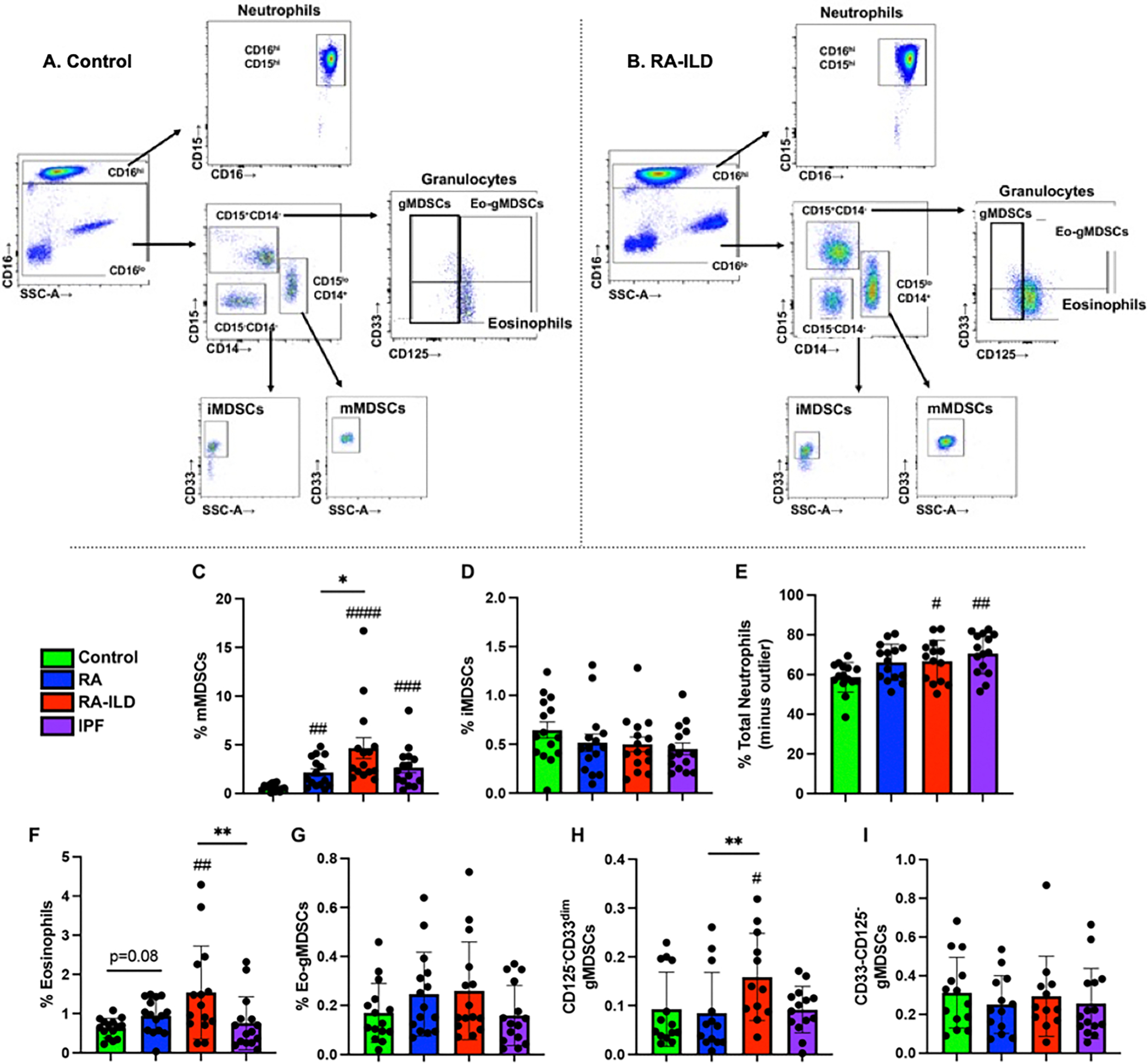
There was increased intermediate (CD14++CD16+) and nonclassical (CD14+/−CD16++) and decreased classical (CD14++CD16−) monocytes in RA, RA-ILD, and IPF vs. control. Intermediate monocytes were higher and classical monocytes were lower in RA-ILD vs. RA but not IPF. Monocytic (m)MDSCs were higher in RA-ILD vs. control and RA but not IPF. Granulocytic (g)MDSCs did not significantly differ. In contrast, neutrophils were increased in IPF and RA-ILD patients with elevated expression of arginase-1 (Arg-1) sharing similar dimensional clustering pattern. Eosinophils were increased in RA-ILD vs. controls, RA and IPF. Across cohorts, iNOS was decreased in intermediate/nonclassical monocytes but increased in mMDSCs vs. classical monocytes. In RA-ILD, iNOS positive mMDSCs were increased versus classic monocytes.
Conclusions:
Myeloid cell subpopulations are significantly modulated in RA-ILD patients with expansion of CD16+ monocytes, mMDSCs, and neutrophils, a phenotypic profile more aligned with IPF than other RA patients. Eosinophil expansion was unique to RA-ILD, potentially facilitating disease pathogenesis and providing a future therapeutic target.
-
Subjects:
-
Source:Int Immunopharmacol. 127:111330
-
Pubmed ID:38086271
-
Pubmed Central ID:PMC11503878
-
Document Type:
-
Funding:
-
Volume:127
-
Collection(s):
-
Main Document Checksum:urn:sha-512:cea058cf16bf19e20357e15279ca22fa395948de99dbc5b13e69f5cf355615b380e0d62f343f771b3a70ab12a8c2cf64bcc6be2716a10b2c1f019c7424b09471
-
Download URL:
-
File Type:
Supporting Files
File Language:
English
ON THIS PAGE
CDC STACKS serves as an archival repository of CDC-published products including
scientific findings,
journal articles, guidelines, recommendations, or other public health information authored or
co-authored by CDC or funded partners.
As a repository, CDC STACKS retains documents in their original published format to ensure public access to scientific information.
As a repository, CDC STACKS retains documents in their original published format to ensure public access to scientific information.
You May Also Like
COLLECTION
CDC Public Access