Intravenous BCG induces a more potent airway and lung immune response than intradermal BCG in SIV-infected macaques
Supporting Files
-
11 01 2024
-
File Language:
English
Details
-
Alternative Title:J Immunol
-
Personal Author:Jauro, Solomon ; Larson, Erica C. ; Gleim, Janelle L. ; Wahlberg, Brendon M. ; Rodgers, Mark A. ; Chehab, Julia C. ; Lopez-Velazques, Alondra E. ; Ameel, Cassaundra L. ; Tomko, Jaime A. ; Sakal, Jennifer L. ; DeMarco, Todd ; Borish, H. Jacob ; Maiello, Pauline ; Potter, E. Lake ; Roederer, Mario ; Lin, Philana Ling ; Flynn, JoAnne L. ; Scanga, Charles A.
-
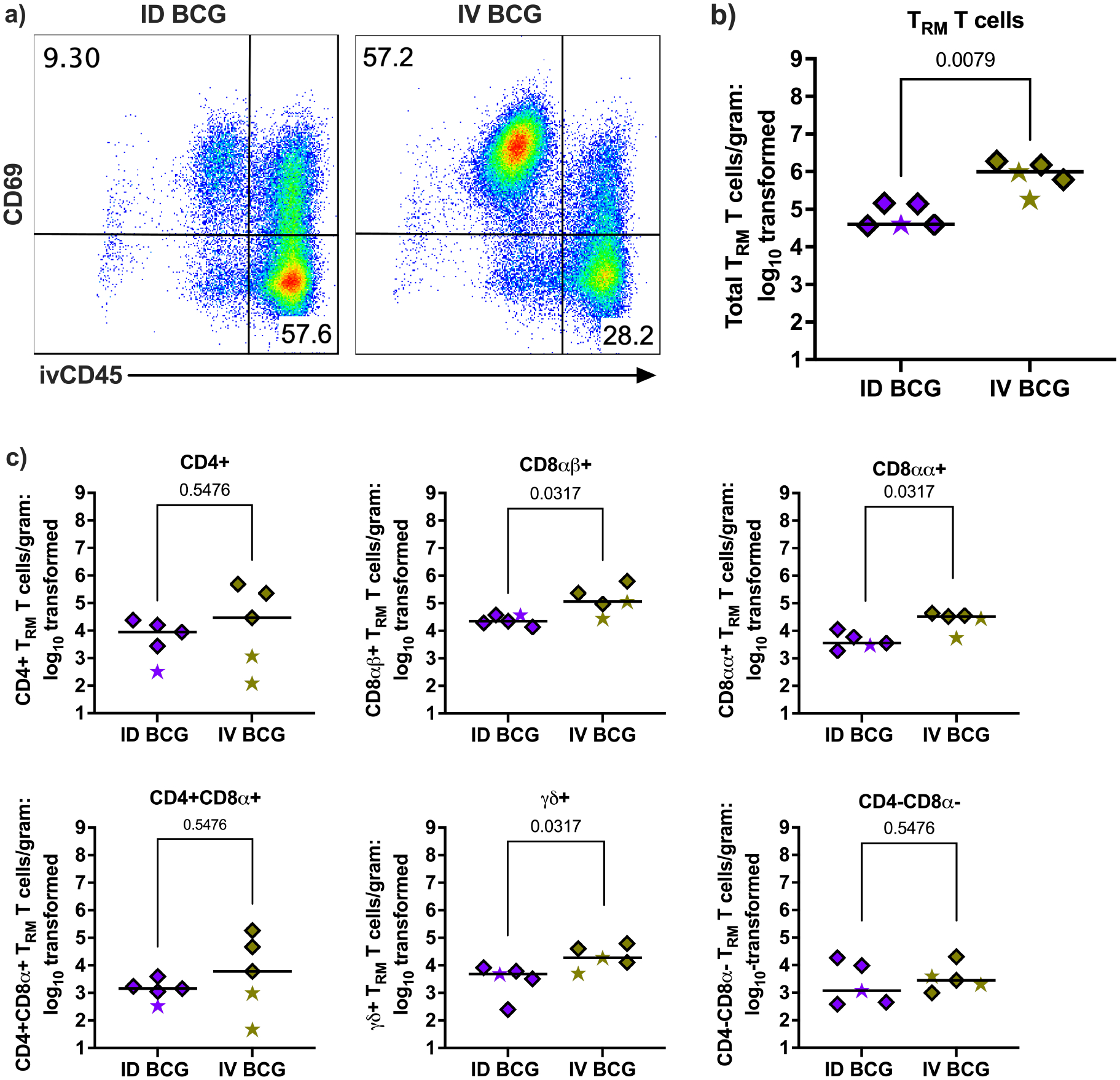
Description:Tuberculosis (TB), caused by Mycobacterium tuberculosis, is one of the leading causes of death due to an infectious agent. Coinfection with HIV exacerbates M. tuberculosis infection outcomes in people living with HIV. Bacillus Calmette-Guérin (BCG), the only approved TB vaccine, is effective in infants, but its efficacy in adolescents and adults is limited. In this study, we investigated the immune responses elicited by BCG administered via i.v. or intradermal (i.d.) routes in SIV-infected Mauritian cynomolgus macaques (MCM) without the confounding effects of M. tuberculosis challenge. We assessed the impact of vaccination on T cell responses in the airway, blood, and tissues (lung, thoracic lymph nodes, and spleen), as well as the expression of cytokines, cytotoxic effectors, and key transcription factors. Our results showed that i.v. BCG induces a robust and sustained immune response, including tissue-resident memory T cells in lungs, polyfunctional CD4+ and CD8αβ+ T cells expressing multiple cytokines, and CD8αβ+ T cells and NK cells expressing cytotoxic effectors in airways. We also detected higher levels of mycobacteria-specific IgG and IgM in the airways of i.v. BCG-vaccinated MCM. Although i.v. BCG vaccination resulted in an influx of tissue-resident memory T cells in lungs of MCM with controlled SIV replication, MCM with high plasma SIV RNA (>105 copies/ml) typically displayed reduced T cell responses, suggesting that uncontrolled SIV or HIV replication would have a detrimental effect on i.v. BCG-induced protection against M. tuberculosis.
-
Subjects:
-
Keywords:
-
Source:J Immunol. 213(9):1358-1370
-
Pubmed ID:39311665
-
Pubmed Central ID:PMC11493511
-
Document Type:
-
Funding:
-
Volume:213
-
Issue:9
-
Collection(s):
-
Main Document Checksum:urn:sha-512:8e749bb5ecc2ff540fad30db0024aa119214171dd19e03409e8ab6852c3670107a29f7ce2f8682f865a96d5e449b55b0c39bfcec6b0d07640292f35e4175b843
-
Download URL:
-
File Type:
Supporting Files
File Language:
English
ON THIS PAGE
CDC STACKS serves as an archival repository of CDC-published products including
scientific findings,
journal articles, guidelines, recommendations, or other public health information authored or
co-authored by CDC or funded partners.
As a repository, CDC STACKS retains documents in their original published format to ensure public access to scientific information.
As a repository, CDC STACKS retains documents in their original published format to ensure public access to scientific information.
You May Also Like
COLLECTION
CDC Public Access