An investigation of an outbreak of Salmonella Typhimurium infections linked to cantaloupe – United States, 2022
Supporting Files
-
12 2024
-
File Language:
English
Details
-
Alternative Title:Food Control
-
Personal Author:Federman, Sharon Seelman ; Jenkins, Erin ; Wilson, Cullen ; DeLaGarza, Arturo ; Schwensohn, Colin ; Schneider, Benjamin ; Nsubuga, Johnson ; Literman, Robert ; Wellman, Allison ; Whitney, Brooke M. ; Bell, Rebecca L. ; Harris-Garner, Kerri ; McKenna, Crystal ; Brillhart, Darcy ; Cross, Merri ; Rueber, Kurt ; Schlichte, Thao ; Oni, Kemi ; Adams, Jennifer ; Crosby, Alvin J. ; Bazaco, Michael C. ; Gieraltowski, Laura ; Nolte, Kurt ; Viazis, Stelios
-
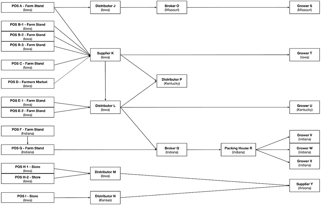
Description:In 2022, the Food and Drug Administration (FDA), the Centers for Disease Control and Prevention (CDC), and state health and regulatory partners investigated an outbreak of | serovar Typhimurium infections linked to cantaloupes from southwest Indiana, resulting in 87 ill persons and 32 hospitalizations reported in 11 states. Epidemiologic and traceback evidence confirmed cantaloupe as the vehicle for these infections. Based on records collected by FDA, traceback of cantaloupe exposures for 14 ill people converged on a packing house in southwest Indiana, which supplied cantaloupe to eight of the 11 points of service where ill people purchased cantaloupe. | isolates were recovered from environmental samples collected by FDA from three growers and a packing house in southwest Indiana. Whole genome sequencing analyses of these isolates found that isolates collected from one grower matched the | Typhimurium outbreak strain, and samples collected from the other two growers and the packing house matched a 2020 | Newport outbreak strain. State and federal public health and agricultural partners identified potential conditions and practices that could have possibly resulted in the contamination of cantaloupe, including the presence of | spp. in on-farm, post-harvest, and off-farm environments. This is the third outbreak of salmonellosis confirmed to be linked to melons, sourced from southwest Indiana in the last decade. The 2012, 2020, and 2022 outbreaks of reoccurring and persisting strains of | illustrate the need for additional efforts to determine the source and extent of environmental contamination in the melon growing region of southwest Indiana and for outreach and education to help promote practices to reduce contamination of melons.
-
Keywords:
-
Source:Food Control. 166
-
Pubmed ID:39380968
-
Pubmed Central ID:PMC11457537
-
Document Type:
-
Funding:
-
Volume:166
-
Collection(s):
-
Main Document Checksum:urn:sha-512:75eeec18aa887b5d2cef6b6e018fac58c4c1707366f87499cc583896d11db350240ab4ceda5e8c20dceff3483915889b73fd5af9b5a34e94c120a748f8b757c1
-
Download URL:
-
File Type:
Supporting Files
File Language:
English
ON THIS PAGE
CDC STACKS serves as an archival repository of CDC-published products including
scientific findings,
journal articles, guidelines, recommendations, or other public health information authored or
co-authored by CDC or funded partners.
As a repository, CDC STACKS retains documents in their original published format to ensure public access to scientific information.
As a repository, CDC STACKS retains documents in their original published format to ensure public access to scientific information.
You May Also Like
COLLECTION
CDC Public Access