Regulatory elements in SEM1-DLX5-DLX6 (7q21.3) locus contribute to genetic control of coronal nonsyndromic craniosynostosis and bone density-related traits
Supporting Files
-
5 17 2024
-
File Language:
English
Details
-
Alternative Title:Genet Med Open
-
Personal Author:Nicoletti, Paola ; Zafer, Samreen ; Matok, Lital ; Irron, Inbar ; Patrick, Meidva ; Haklai, Rotem ; Evangelista, John Erol ; Marino, Giacomo B. ; Ma’ayan, Avi ; Sewda, Anshuman ; Holmes, Greg ; Britton, Sierra R. ; Lee, Won Jun ; Wu, Meng ; Ru, Ying ; Arnaud, Eric ; Botto, Lorenzo ; Brody, Lawrence C. ; Byren, Jo C. ; Caggana, Michele ; Carmichael, Suzan L. ; Cilliers, Deirdre ; Conway, Kristin ; Crawford, Karen ; Cuellar, Araceli ; Di Rocco, Federico ; Engel, Michael ; Fearon, Jeffrey ; Feldkamp, Marcia L. ; Finnell, Richard ; Fisher, Sarah ; Freudlsperger, Christian ; Garcia-Fructuoso, Gemma ; Hagge, Rhinda ; Heuzé, Yann ; Harshbarger, Raymond J. ; Hobbs, Charlotte ; Howley, Meredith ; Jenkins, Mary M. ; Johnson, David ; Justice, Cristina M. ; Kane, Alex ; Kay, Denise ; Gosain, Arun Kumar ; Langlois, Peter ; Legal-Mallet, Laurence ; Lin, Angela E. ; Mills, James L. ; Morton, Jenny E.V. ; Noons, Peter ; Olshan, Andrew ; Persing, John ; Phipps, Julie M. ; Redett, Richard ; Reefhuis, Jennita ; Rizk, Elias ; Samson, Thomas D. ; Shaw, Gary M. ; Sicko, Robert ; Smith, Nataliya ; Staffenberg, David ; Stoler, Joan ; Sweeney, Elizabeth ; Taub, Peter J. ; Timberlake, Andrew T. ; Topczewska, Jolanta ; Wall, Steven A. ; Wilson, Alexander F. ; Wilson, Louise C. ; Boyadjiev, Simeon A. ; Wilkie, Andrew O.M. ; Richtsmeier, Joan T. ; Jabs, Ethylin Wang ; Romitti, Paul A. ; Karasik, David ; Birnbaum, Ramon Y. ; Peter, Inga
-
Description:Purpose:
The etiopathogenesis of coronal nonsyndromic craniosynostosis (cNCS), a congenital condition defined by premature fusion of 1 or both coronal sutures, remains largely unknown.
Methods:
We conducted the largest genome-wide association study of cNCS followed by replication, fine mapping, and functional validation of the most significant region using zebrafish animal model.
Results:
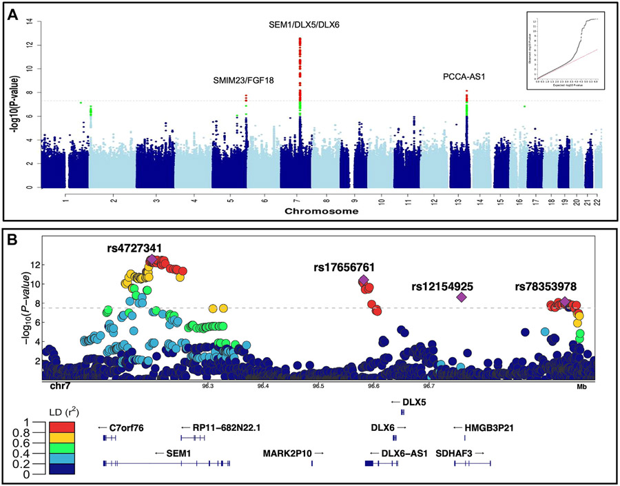
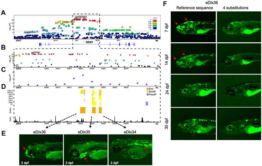
Genome-wide association study identified 6 independent genome-wide-significant risk alleles, 4 on chromosome 7q21.3 SEM1-DLX5-DLX6 locus, and their combination conferred over 7-fold increased risk of cNCS. The top variants were replicated in an independent cohort and showed pleiotropic effects on brain and facial morphology and bone mineral density. Fine mapping of 7q21.3 identified a craniofacial transcriptional enhancer (eDlx36) within the linkage region of the top variant (rs4727341; odds ratio [95% confidence interval], 0.48[0.39-0.59]; P = 1.2E–12) that was located in SEM1 intron and enriched in 4 rare risk variants. In zebrafish, the activity of the transfected human eDlx36 enhancer was observed in the frontonasal prominence and calvaria during skull development and was reduced when the 4 rare risk variants were introduced into the sequence.
Conclusion:
Our findings support a polygenic nature of cNCS risk and functional role of craniofacial enhancers in cNCS susceptibility with potential broader implications for bone health.
-
Keywords:
-
Source:Genet Med Open. 2
-
Pubmed ID:39345948
-
Pubmed Central ID:PMC11434253
-
Document Type:
-
Funding:R01 DE030596/DE/NIDCR NIH HHSUnited States/ ; R01 DE016886/DE/NIDCR NIH HHSUnited States/ ; U01 DD001223/DD/NCBDD CDC HHSUnited States/ ; CDP 13-003/HX/HSRD VAUnited States/ ; U01 DE024448/DE/NIDCR NIH HHSUnited States/ ; S10 OD026880/OD/NIH HHSUnited States/ ; U01 DD001035/DD/NCBDD CDC HHSUnited States/ ; U01 DD001227/DD/NCBDD CDC HHSUnited States/ ; UL1 TR004419/TR/NCATS NIH HHSUnited States/ ; EP-D-18-001/EPA/EPAUnited States/ ; HHSN275201100001I/HD/NICHD NIH HHSUnited States/ ; S10 OD030463/OD/NIH HHSUnited States/ ; WT_/Wellcome TrustUnited Kingdom/ ; R03 DE031061/DE/NIDCR NIH HHSUnited States/ ; HHSN275201100001C/HD/NICHD NIH HHSUnited States/ ; HHSN275201100001G/HD/NICHD NIH HHSUnited States/ ; R01 DD000350/DD/NCBDD CDC HHSUnited States/ ; N01DK73431/HD/NICHD NIH HHSUnited States/ ; P01 HD078233/HD/NICHD NIH HHSUnited States/
-
Volume:2
-
Collection(s):
-
Main Document Checksum:urn:sha-512:4d7939a9e1f74e1ae8e24fd3f5e8913ab4c674b7a03fb1f40928d66e49a367aa72fce2a6e2adfd3c2635afeec73b416d9d58e93591d75124ed2c095ab9b8ce7d
-
Download URL:
-
File Type:
Supporting Files
File Language:
English
ON THIS PAGE
CDC STACKS serves as an archival repository of CDC-published products including
scientific findings,
journal articles, guidelines, recommendations, or other public health information authored or
co-authored by CDC or funded partners.
As a repository, CDC STACKS retains documents in their original published format to ensure public access to scientific information.
As a repository, CDC STACKS retains documents in their original published format to ensure public access to scientific information.
You May Also Like
COLLECTION
CDC Public Access