Resident microbes shape the vaginal epithelial glycan landscape
Supporting Files
-
11 29 2023
-
-
File Language:
English
Details
-
Alternative Title:Sci Transl Med
-
Personal Author:
-
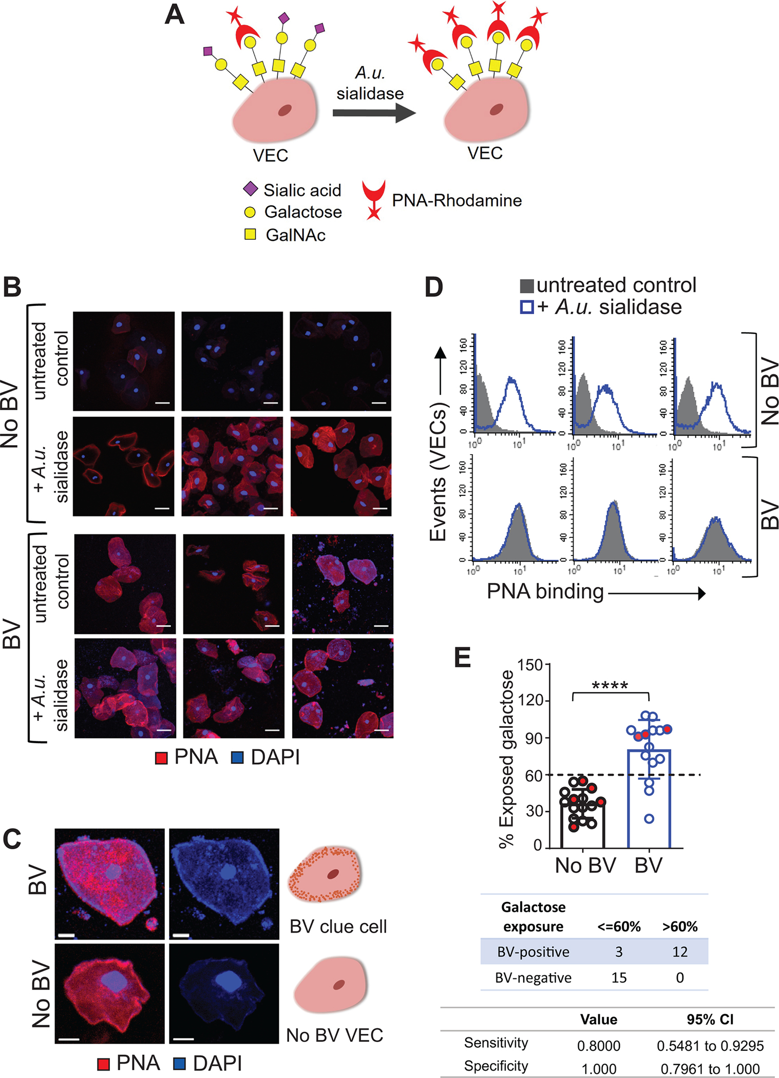
Description:Epithelial cells are covered in carbohydrates (glycans). This glycan coat or "glycocalyx" interfaces directly with microbes, providing a protective barrier against potential pathogens. Bacterial vaginosis (BV) is a condition associated with adverse health outcomes in which bacteria reside in direct proximity to the vaginal epithelium. Some of these bacteria, including |, produce glycosyl hydrolase enzymes. However, glycans of the human vaginal epithelial surface have not been studied in detail. Here, we elucidate key characteristics of the "normal" vaginal epithelial glycan landscape and analyze the impact of resident microbes on the surface glycocalyx. In human BV, glycocalyx staining was visibly diminished in electron micrographs compared to controls. Biochemical and mass spectrometric analysis showed that, compared to normal vaginal epithelial cells, BV cells were depleted of sialylated |- and |-glycans, with underlying galactose residues exposed on the surface. Treatment of primary epithelial cells from BV-negative women with recombinant | sialidases generated BV-like glycan phenotypes. Exposure of cultured VK2 vaginal epithelial cells to recombinant | sialidase led to desialylation of glycans and induction of pathways regulating cell death, differentiation, and inflammatory responses. These data provide evidence that vaginal epithelial cells exhibit an altered glycan landscape in BV and suggest that BV-associated glycosidic enzymes may lead to changes in epithelial gene transcription that promote cell turnover and regulate responses toward the resident microbiome.
-
Subjects:
-
Source:Sci Transl Med. 15(724):eabp9599
-
Pubmed ID:38019934
-
Pubmed Central ID:PMC11419735
-
Document Type:
-
Funding:
-
Volume:15
-
Issue:724
-
Collection(s):
-
Main Document Checksum:urn:sha-512:d1e08f749a6b942339fba12dacdb7cc3fb21709f25ee99e690fb7fa1b282022ebd54e9a8ae5a93f9cf55b2abd306c3f21f298c417a430df3fa9085fa3ef7f80f
-
Download URL:
-
File Type:
Supporting Files
File Language:
English
ON THIS PAGE
CDC STACKS serves as an archival repository of CDC-published products including
scientific findings,
journal articles, guidelines, recommendations, or other public health information authored or
co-authored by CDC or funded partners.
As a repository, CDC STACKS retains documents in their original published format to ensure public access to scientific information.
As a repository, CDC STACKS retains documents in their original published format to ensure public access to scientific information.
You May Also Like
COLLECTION
CDC Public Access