Neuropathologically directed profiling of PRNP somatic and germline variants in sporadic human prion disease
Supporting Files
-
7 24 2024
-
File Language:
English
Details
-
Alternative Title:Acta Neuropathol
-
Personal Author:
-
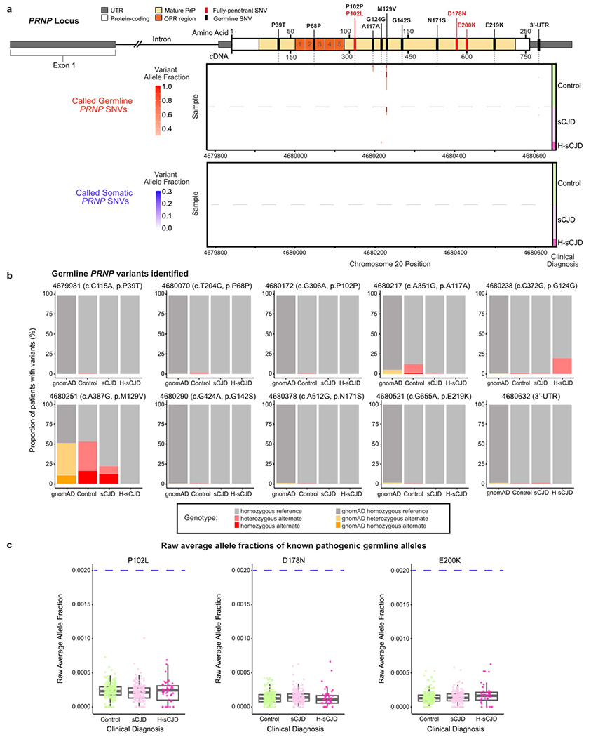
Description:Creutzfeldt-Jakob Disease (CJD), the most common human prion disease, is associated with pathologic misfolding of the prion protein (PrP), encoded by the PRNP gene. Of human prion disease cases, < 1% were transmitted by misfolded PrP, ~ 15% are inherited, and ~ 85% are sporadic (sCJD). While familial cases are inherited through germline mutations in PRNP, the cause of sCJD is unknown. Somatic mutations have been hypothesized as a cause of sCJD, and recent studies have revealed that somatic mutations accumulate in neurons during aging. To investigate the hypothesis that somatic mutations in PRNP may underlie sCJD, we performed deep DNA sequencing of PRNP in 205 sCJD cases and 170 age-matched non-disease controls. We included 5 cases of Heidenhain variant sporadic CJD (H-sCJD), where visual symptomatology and neuropathology implicate localized initiation of prion formation, and examined multiple regions across the brain including in the affected occipital cortex. We employed Multiple Independent Primer PCR Sequencing (MIPP-Seq) with a median depth of > 5000× across the PRNP coding region and analyzed for variants using MosaicHunter. An allele mixing experiment showed positive detection of variants in bulk DNA at a variant allele fraction (VAF) as low as 0.2%. We observed multiple polymorphic germline variants among individuals in our cohort. However, we did not identify bona fide somatic variants in sCJD, including across multiple affected regions in H-sCJD, nor in control individuals. Beyond our stringent variant-identification pipeline, we also analyzed VAFs from raw sequencing data, and observed no evidence of prion disease enrichment for the known germline pathogenic variants P102L, D178N, and E200K. The lack of PRNP pathogenic somatic mutations in H-sCJD or the broader cohort of sCJD suggests that clonal somatic mutations may not play a major role in sporadic prion disease. With H-sCJD representing a localized presentation of neurodegeneration, this serves as a test of the potential role of clonal somatic mutations in genes known to cause familial neurodegeneration.
-
Subjects:
-
Keywords:
-
Source:Acta Neuropathol. 148(1):10
-
Pubmed ID:39048735
-
Pubmed Central ID:PMC11328154
-
Document Type:
-
Funding:DP2 AG086138/AG/NIA NIH HHSUnited States/ ; NS103848/NS/NINDS NIH HHSUnited States/ ; HL007627/AG/NIA NIH HHSUnited States/ ; R56 AG079857/AG/NIA NIH HHSUnited States/ ; T32 HL007627/HL/NHLBI NIH HHSUnited States/ ; AG065502/AG/NIA NIH HHSUnited States/ ; R01 NS103848/NS/NINDS NIH HHSUnited States/ ; A20201292F/BrightFocus Foundation/ ; AG086138/AG/NIA NIH HHSUnited States/ ; U51 CK000309/CK/NCEZID CDC HHSUnited States/ ; R01 NS074317/NS/NINDS NIH HHSUnited States/ ; CK000309/CK/NCEZID CDC HHSUnited States/ ; AG082346/AG/NIA NIH HHSUnited States/ ; NS074317/NS/NINDS NIH HHSUnited States/ ; R01 AG082346/AG/NIA NIH HHSUnited States/ ; K08 AG065502/AG/NIA NIH HHSUnited States/ ; 2021183/DDCF/Doris Duke Charitable FoundationUnited States/ ; AG079857/AG/NIA NIH HHSUnited States/
-
Volume:148
-
Issue:1
-
Collection(s):
-
Main Document Checksum:urn:sha-512:fd388a2c014092cb2e980713919f6a5cae5e58efc263d34f110b3932c48a89e804e7d7da71b8e3b2c7d6ec2d13afc19af0a5dd87a01bfc06cf7f5c61789af53f
-
Download URL:
-
File Type:
Supporting Files
File Language:
English
ON THIS PAGE
CDC STACKS serves as an archival repository of CDC-published products including
scientific findings,
journal articles, guidelines, recommendations, or other public health information authored or
co-authored by CDC or funded partners.
As a repository, CDC STACKS retains documents in their original published format to ensure public access to scientific information.
As a repository, CDC STACKS retains documents in their original published format to ensure public access to scientific information.
You May Also Like
COLLECTION
CDC Public Access