U.S. flag An official website of the United States government.
Official websites use .gov

A .gov website belongs to an official government organization in the United States.

Secure .gov websites use HTTPS

A lock ( ) or https:// means you've safely connected to the .gov website. Share sensitive information only on official, secure websites.

i

4,4’-Methylene Diphenyl Diisocyanate Exposure Induces Expression of Alternatively Activated Macrophage-Associated Markers and Chemokines Partially Through Krüppel-Like Factor 4 Mediated Signaling in Macrophages

Supporting Files
File Language:
English


Details

  • Alternative Title:
    Xenobiotica
  • Personal Author:
  • Description:
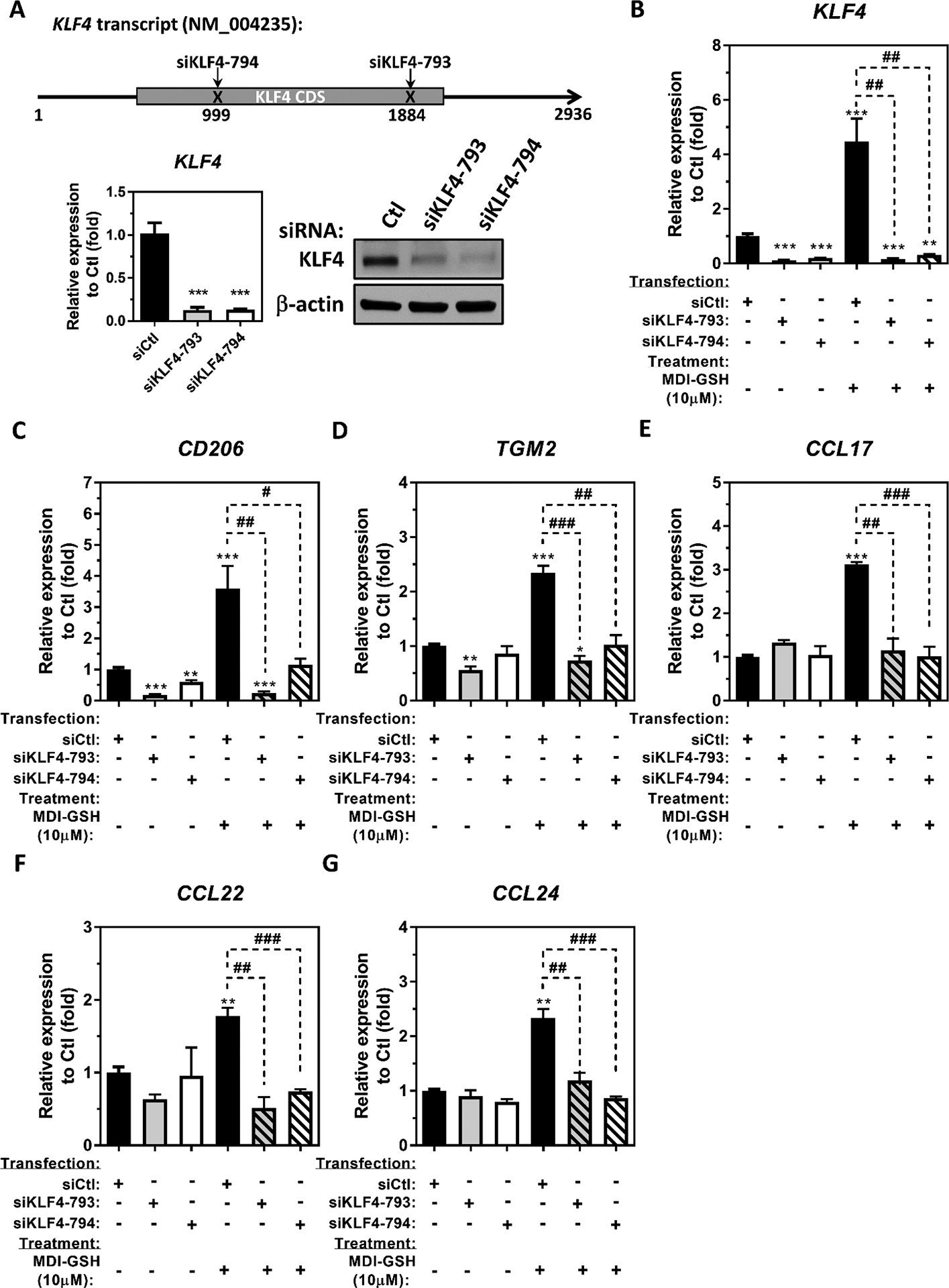
    Occupational exposure to the most widely used monomeric diisocyanate (dNCO), 4,4'-methylene diphenyl diisocyanate (MDI), may lead to the development of occupational asthma (OA). Alveolar macrophages with alternatively activated (M2) phenotype have been implicated in allergic airway responses and the pathogenesis of asthma. Recent | studies demonstrate that M2 macrophage-associated markers and chemokines are induced by MDI-exposure, however, the underlying molecular mechanism(s) by which this proceeds is unclear.Following MDI exposure (| and |) M2 macrophage-associated transcription factors (TFs), markers, and chemokines were determined by RT-qPCR, western blots, and ELISA.Expression of M2 macrophage-associated TFs and markers including |/KLF4, |/CD206, |/TGM2, |/CCL17, |/CCL22, and CCL24 were induced by MDI/MDI-GSH exposure in bronchoalveolar lavage cells (BALCs)/THP-1 macrophages. The expression of | and | are upregulated by 3.83-, 7.69-, 6.22-, 6.08-, and 1.90-fold in KLF4-overexpressed macrophages, respectively. Endogenous | and | were downregulated by 1.65-5.17-fold, and 1.15-1.78-fold, whereas | and | remain unchanged in KLF4-knockdown macrophages. Finally, MDI-glutathione (GSH) conjugate-treated macrophages show increased chemotactic ability to T-cells and eosinophils, which may be attenuated by KLF4 knockdown.Our data suggest that MDI exposure may induce M2 macrophage-associated markers partially through induction of KLF4.
  • Subjects:
  • Keywords:
  • Source:
    Xenobiotica. 53(12):653-669 ; Xenobiotica. 53(12):653-669
  • Pubmed ID:
    38014489
  • Pubmed Central ID:
    PMC11323807
  • Document Type:
  • Funding:
  • Volume:
    53
  • Issue:
    12
  • Collection(s):
  • Main Document Checksum:
    urn:sha-512:2d4548f4c6163110e2284c036b05c97eb8fb9d8d8bdb2202a08f4aa36dd8b1a8f81d1c39fb0a19962226e4cd79d1f201c25448d8247aebb9c4f8bcee7ec2b5c2
  • Download URL:
  • File Type:
    Filetype[PDF - 1.98 MB ]
File Language:
English
ON THIS PAGE

CDC STACKS serves as an archival repository of CDC-published products including scientific findings, journal articles, guidelines, recommendations, or other public health information authored or co-authored by CDC or funded partners.

As a repository, CDC STACKS retains documents in their original published format to ensure public access to scientific information.