Reimagining Rural: Shifting Paradigms About Health and Well-Being in the Rural United States
Supporting Files
-
4 05 2022
-
File Language:
English
Details
-
Alternative Title:Annu Rev Public Health
-
Personal Author:
-
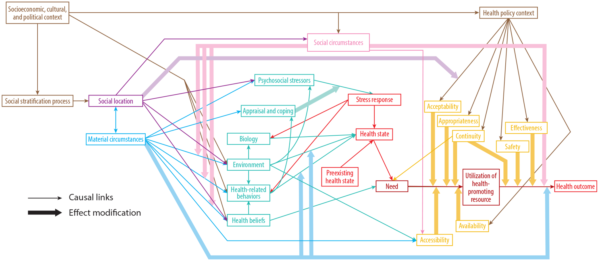
Description:Rural health disparities have attracted increased national attention, compelling an expanded focus on rural health research. In this article, we deconstruct the definitions and narratives of "rural" communities and suggest that a paradigm shift is needed that centers the complexity and strength of rural places. We discuss the relevance of health equity frameworks, implementation science, and community-engaged approaches to promote rural well-being. Focusing on rural in its own right will lead to intervention innovations and reinvention with implications beyond rural areas. We conclude with suggestions for research and practice to inspire renewed interest in partnering with rural communities to promote health equity.
-
Subjects:
-
Keywords:
-
Source:Annu Rev Public Health. 43:135-154
-
Pubmed ID:34910581
-
Pubmed Central ID:PMC11295601
-
Document Type:
-
Funding:
-
Volume:43
-
Collection(s):
-
Main Document Checksum:urn:sha-512:755b35568050a66010cc9177509934efe70297440d17280bd7962ed1230e3f499623dde95ab958ef089ae8c16151aac700818fa174544419bfbe25e91f087972
-
Download URL:
-
File Type:
Supporting Files
File Language:
English
ON THIS PAGE
CDC STACKS serves as an archival repository of CDC-published products including
scientific findings,
journal articles, guidelines, recommendations, or other public health information authored or
co-authored by CDC or funded partners.
As a repository, CDC STACKS retains documents in their original published format to ensure public access to scientific information.
As a repository, CDC STACKS retains documents in their original published format to ensure public access to scientific information.
You May Also Like
COLLECTION
CDC Public Access