U.S. flag An official website of the United States government.
Official websites use .gov

A .gov website belongs to an official government organization in the United States.

Secure .gov websites use HTTPS

A lock ( ) or https:// means you've safely connected to the .gov website. Share sensitive information only on official, secure websites.

i

CDC COVID-19 Vaccination Program: Healthcare Provider Compliance with COVID-19 Vaccine Requirements and Recommendations

Supporting Files
File Language:
English


Details

  • Alternative Title:
    Vaccine
  • Personal Author:
  • Description:
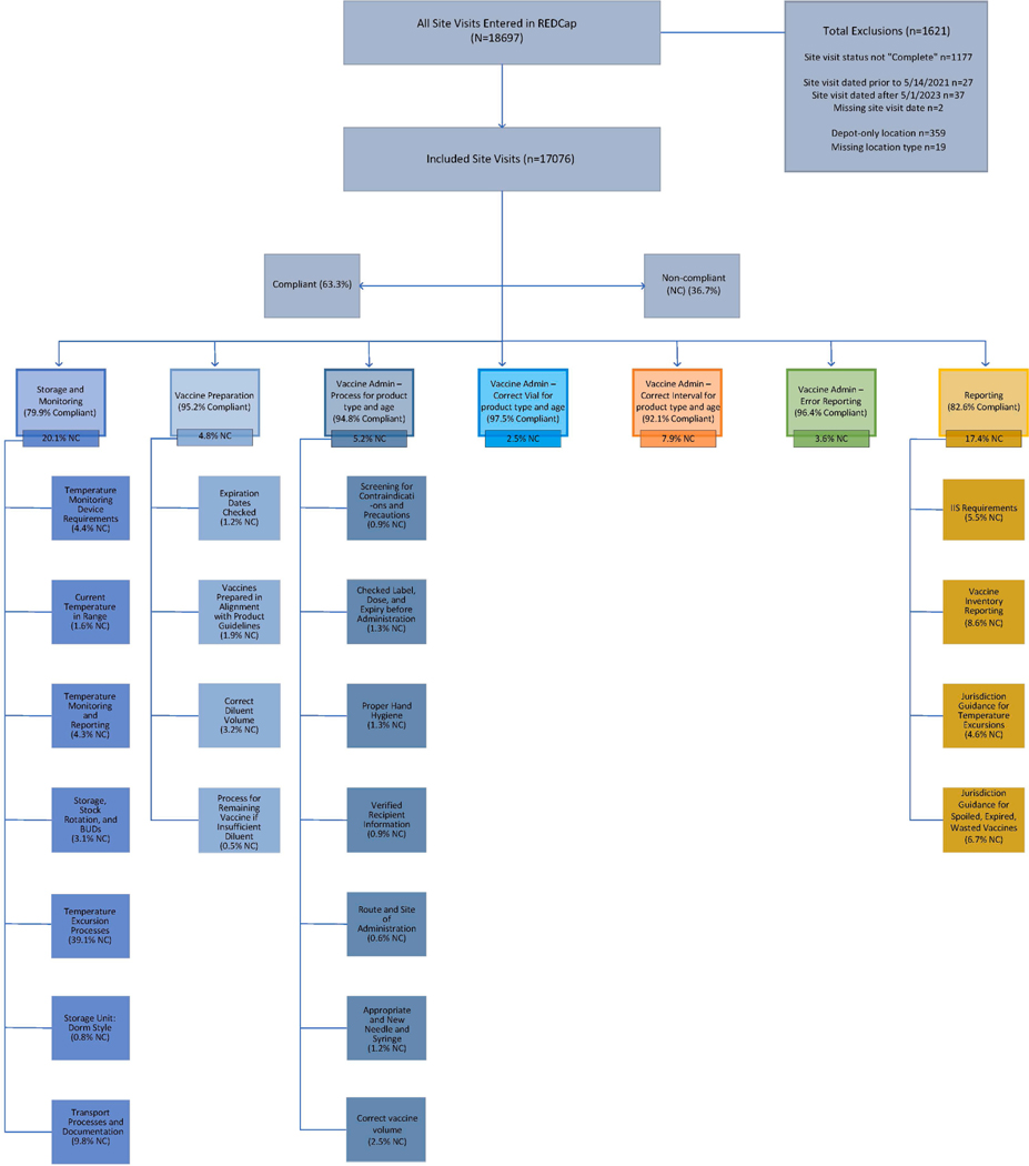
    The COVID-19 Vaccination Provider Oversight (CVPO) program was implemented by the Centers for Disease Control and Prevention (CDC) to ensure the proper management and administration of COVID-19 vaccines by healthcare providers participating in the CDC COVID-19 Vaccination Program. As part of the CVPO program, the 64 CDC-funded immunization program awardees conducted site visits with participating healthcare providers. We evaluated healthcare provider adherence to CVPO program requirements between May 2021 and May 2023. CVPO program site visit data was collected using a REDCap database. The proportion of site visits conducted by U.S. Department of Health and Human Services (HHS) region was calculated. Chi-square statistics for healthcare provider compliance with CVPO program requirements were presented to assess variation in compliance by provider type. The proportion of healthcare providers receiving a site visit ranged from 7.9 % to 37.2 % across HHS regions. Healthcare provider compliance was high for COVID-19 vaccine preparation, administration, and error reporting categories (>90 %). Healthcare provider compliance was lowest for vaccine storage and handling and reporting requirements (79.9 % and 82.6 %, respectively). Public health providers demonstrated significantly higher overall compliance as compared to all other included healthcare provider types (p-value < 0.05). The observed high healthcare provider compliance, coupled with thorough follow-up efforts by awardees to address any non-compliance concerns, highlights the success of jurisdictions supporting healthcare providers with proper vaccine management, administration, and safety procedures. Further research can strengthen vaccine storage, handling, and administration practices for future widespread vaccination efforts.
  • Subjects:
  • Keywords:
  • Source:
    Vaccine. 42(Suppl 3):125513
  • Pubmed ID:
    38154993
  • Pubmed Central ID:
    PMC11295292
  • Document Type:
  • Funding:
  • Genre:
  • Place as Subject:
  • CIO:
  • Topic:
  • Location:
  • Pages in Document:
    15 pdf pages
  • Volume:
    42
  • Collection(s):
  • Main Document Checksum:
    urn:sha-512:be0fc54bc31fe8634896ed499fb4f33846bb51b7e6bc0d666b852e99f4785376eccad8d99a50161dc298b23968ef6791569927a890679af81a12f26f18360582
  • Download URL:
  • File Type:
    Filetype[PDF - 639.36 KB ]
File Language:
English
ON THIS PAGE

CDC STACKS serves as an archival repository of CDC-published products including scientific findings, journal articles, guidelines, recommendations, or other public health information authored or co-authored by CDC or funded partners.

As a repository, CDC STACKS retains documents in their original published format to ensure public access to scientific information.