Plasminogenuria is associated with podocyte injury, edema and kidney dysfunction in incident glomerular disease
Supporting Files
-
12 2020
-
File Language:
English
Details
-
Alternative Title:FASEB J
-
Personal Author:
-
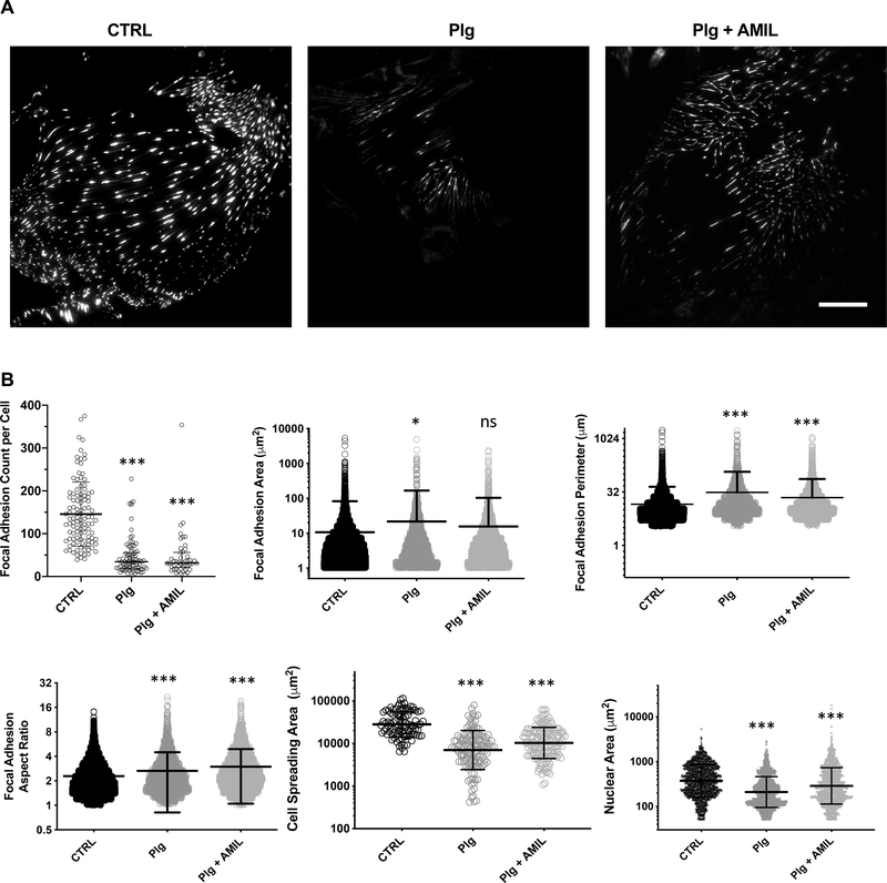
Description:Urinary plasminogen/plasmin, or plasmin (ogen) uria, has been demonstrated in proteinuric patients and exposure of cultured podocytes to plasminogen results in injury via oxidative stress pathways. A causative role for plasmin (ogen) as a "second hit" in kidney disease progression has yet to have been demonstrated in vivo. Additionally, association between plasmin (ogen) uria and kidney function in glomerular diseases remains unclear. We performed comparative studies in a puromycin aminonucleoside (PAN) nephropathy rat model treated with amiloride, an inhibitor of plasminogen activation, and measured changes in plasmin (ogen) uria. In a glomerular disease biorepository cohort (n = 128), we measured time-of-biopsy albuminuria, proteinuria, and plasmin (ogen) uria for correlations with kidney outcomes. In cultured human podocytes, plasminogen treatment was associated with decreased focal adhesion marker expression with rescue by amiloride. Increased glomerular plasmin (ogen) was found in PAN rats and focal segmental glomerulosclerosis (FSGS) patients. PAN nephropathy was associated with increases in plasmin (ogen) uria and proteinuria. Amiloride was protective against PAN-induced glomerular injury, reducing CD36 scavenger receptor expression and oxidative stress. In patients, we found associations between plasmin (ogen) uria and edema status as well as eGFR. Our study demonstrates a role for plasmin (ogen)-induced podocyte injury in the PAN nephropathy model, with amiloride having podocyte-protective properties. In one of the largest glomerular disease cohorts to study plasminogen, we validated previous findings while suggesting a potentially novel relationship between plasmin (ogen) uria and estimated glomerular filtration rate (eGFR). Together, these findings suggest a role for plasmin (ogen) in mediating glomerular injury and as a viable targetable biomarker for podocyte-sparing treatments.
-
Subjects:
-
Keywords:
-
Source:FASEB J. 34(12):16191-16204
-
Pubmed ID:33070369
-
Pubmed Central ID:PMC7686123
-
Document Type:
-
Funding:R01 DK118222/DK/NIDDK NIH HHSUnited States/ ; R01 DK103022/DK/NIDDK NIH HHSUnited States/ ; R01 HL085757/HL/NHLBI NIH HHSUnited States/ ; R01 DK126477/DK/NIDDK NIH HHSUnited States/ ; R01 DK122807/DK/NIDDK NIH HHSUnited States/ ; R01 DK115562/DK/NIDDK NIH HHSUnited States/ ; T32 DK007757/DK/NIDDK NIH HHSUnited States/ ; U01OH011326/ACL/ACL HHSUnited States/ ; S10 OD025047/OD/NIH HHSUnited States/ ; P30 NS046593/NS/NINDS NIH HHSUnited States/ ; U01DK10692/HHS ; NIH ; National Institute of Diabetes and Digestive and Kidney Diseases (NIDDK)/ ; R01 DK112258/DK/NIDDK NIH HHSUnited States/
-
Volume:34
-
Issue:12
-
Collection(s):
-
Main Document Checksum:urn:sha256:6479964affd876c9c5a364a10f4b42a98a70b103dc1f279b307290fe0e897c69
-
Download URL:
-
File Type:
Supporting Files
File Language:
English
ON THIS PAGE
CDC STACKS serves as an archival repository of CDC-published products including
scientific findings,
journal articles, guidelines, recommendations, or other public health information authored or
co-authored by CDC or funded partners.
As a repository, CDC STACKS retains documents in their original published format to ensure public access to scientific information.
As a repository, CDC STACKS retains documents in their original published format to ensure public access to scientific information.
You May Also Like
COLLECTION
CDC Public Access