Fluorescent and Bioluminescent Reporter Mouse-Adapted Ebola Viruses Maintain Pathogenicity and Can Be Visualized in Vivo
Supporting Files
-
11 15 2023
-
File Language:
English
Details
-
Alternative Title:J Infect Dis
-
Personal Author:
-
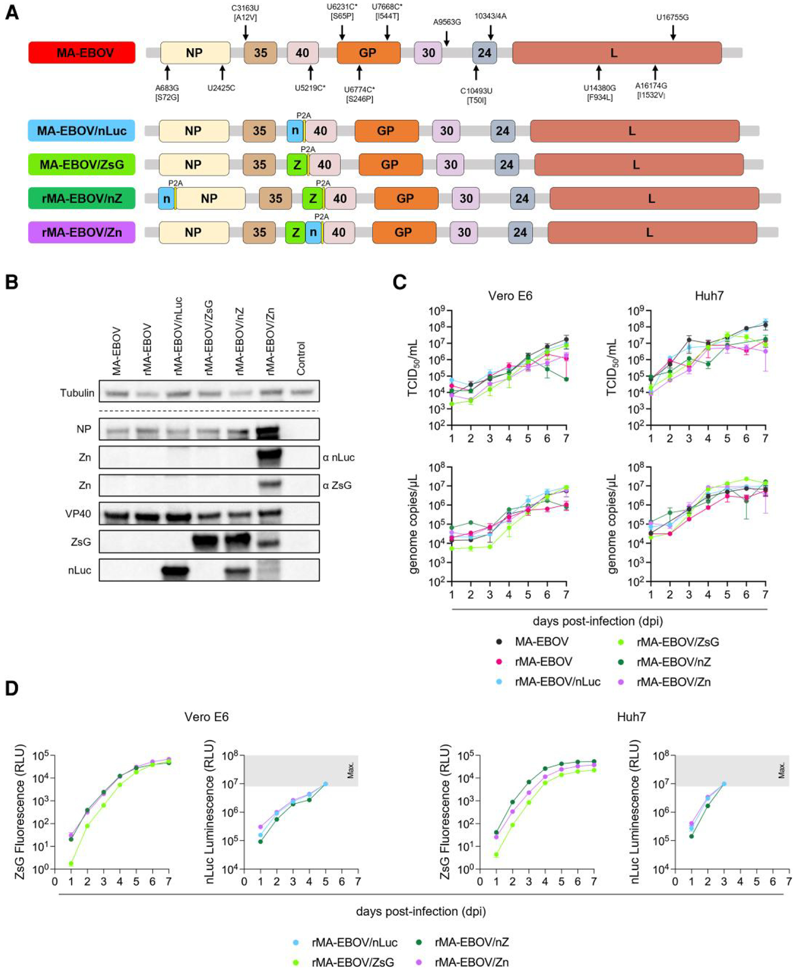
Description:Ebola virus (EBOV) causes lethal disease in humans but not in mice. Here, we generated recombinant mouse-adapted (MA) EBOVs, including 1 based on the previously reported serially adapted strain (rMA-EBOV), along with single-reporter rMA-EBOVs expressing either fluorescent (ZsGreen1 [ZsG]) or bioluminescent (nano-luciferase [nLuc]) reporters, and dual-reporter rMA-EBOVs expressing both ZsG and nLuc. No detriment to viral growth in vitro was seen with inclusion of MA-associated mutations or reporter proteins. In CD-1 mice, infection with MA-EBOV, rMA-EBOV, and single-reporter rMA-EBOVs conferred 100% lethality; infection with dual-reporter rMA-EBOV resulted in 73% lethality. Bioluminescent signal from rMA-EBOV expressing nLuc was detected in vivo and ex vivo using the IVIS Spectrum CT. Fluorescent signal from rMA-EBOV expressing ZsG was detected in situ using handheld blue-light transillumination and ex vivo through epi-illumination with the IVIS Spectrum CT. These data support the use of reporter MA-EBOV for studies of Ebola virus in animal disease models.
-
Subjects:
-
Keywords:
-
Source:J Infect Dis. 228(Suppl 7):S536-S547
-
Pubmed ID:37145895
-
Pubmed Central ID:PMC11014640
-
Document Type:
-
Funding:
-
Volume:228
-
Collection(s):
-
Main Document Checksum:urn:sha-512:492130f8b9c9d1fd625aed754b5080f6b3e7dba1348be6290ed8f4c23fd3913b1d264bbbc71230613c5475e4194834f3229243fc8b9291bf03e32a320be6d5d7
-
Download URL:
-
File Type:
Supporting Files
File Language:
English
ON THIS PAGE
CDC STACKS serves as an archival repository of CDC-published products including
scientific findings,
journal articles, guidelines, recommendations, or other public health information authored or
co-authored by CDC or funded partners.
As a repository, CDC STACKS retains documents in their original published format to ensure public access to scientific information.
As a repository, CDC STACKS retains documents in their original published format to ensure public access to scientific information.
You May Also Like
COLLECTION
CDC Public Access