U.S. flag An official website of the United States government.
Official websites use .gov

A .gov website belongs to an official government organization in the United States.

Secure .gov websites use HTTPS

A lock ( ) or https:// means you've safely connected to the .gov website. Share sensitive information only on official, secure websites.

i

Glowstick-inspired smartphone-readable reporters for sensitive, multiplexed lateral flow immunoassays

Supporting Files
File Language:
English


Details

  • Alternative Title:
    Commun Eng
  • Personal Author:
  • Description:
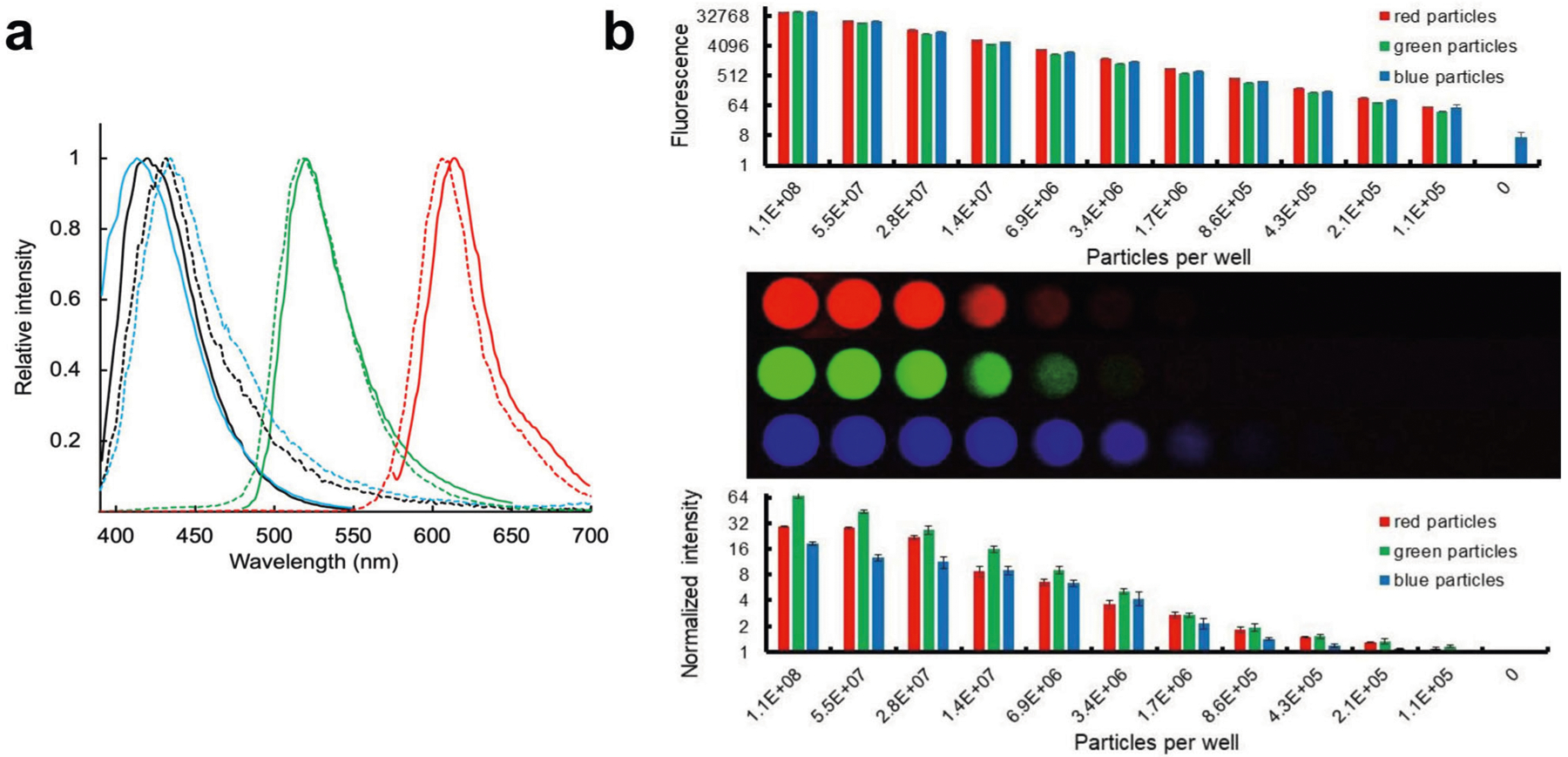
    The COVID-19 pandemic has increased demand for point-of-care (POC) screening tests such as lateral flow assays (LFAs) and highlighted the need for sensitive and cost-effective POC diagnostic platforms. Here, we demonstrate an LFA platform using standard fluorescent nanoparticle reporters in which optical excitation is replaced by chemical excitation using the peroxyoxalate-based chemistry of inexpensive, shelf-stable glowsticks. The one-step chemi-excitation of fluorescent particles produces visible light readable by an unmodified smartphone, enhancing sensitivity while preserving simplicity and cost-effectiveness. Our Glow LFA detected the common model analyte human chorionic gonadotropin with a limit of detection (LoD) of 39 pg/mL-over ten times more sensitive than standard gold nanoparticles using the same antibodies. We also demonstrate its application to the detection of SARS-CoV-2 nucleoprotein at 100 pg/mL in nasal swab extract. Multiple fluorescent dyes can be chemi-excited by a single reagent, allowing for color multiplexing on a single LFA strip with a smartphone camera. The detection of three analytes on a single LFA test line was demonstrated using red, green, and blue fluorescent reporter particles, making glow LFA a promising platform for multiplexed detection.
  • Source:
    Commun Eng. 2
  • Pubmed ID:
    38586601
  • Pubmed Central ID:
    PMC10955955
  • Document Type:
  • Funding:
  • Volume:
    2
  • Collection(s):
  • Main Document Checksum:
    urn:sha256:da5d508418f2b144eb4d9544ab2d7e6da60a4b6e46d34e141a8f80f0d6d6cea9
  • Download URL:
  • File Type:
    Filetype[PDF - 1.41 MB ]
File Language:
English
ON THIS PAGE

CDC STACKS serves as an archival repository of CDC-published products including scientific findings, journal articles, guidelines, recommendations, or other public health information authored or co-authored by CDC or funded partners.

As a repository, CDC STACKS retains documents in their original published format to ensure public access to scientific information.