Increased vulnerability to atrial and ventricular arrhythmias caused by different types of inhaled tobacco or marijuana products
Supporting Files
-
1 2023
-
File Language:
English
Details
-
Alternative Title:Heart Rhythm
-
Personal Author:
-
Description:Background:
The emergence of a plethora of new tobacco products marketed as being less harmful than smoking, such as electronic cigarettes and heated tobacco products, and an increased popularity of recreational marijuana, has raised concerns about the potential cardiovascular risk associated with their use.
Objective:
The present study aimed to investigate whether the use of novel tobacco products or marijuana can cause the development of proarrhythmic substrate and eventually lead to arrhythmias.
Methods and results:
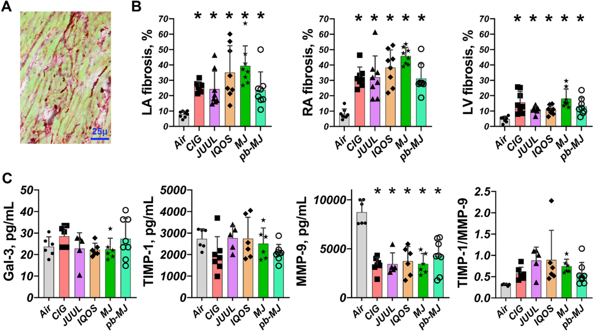
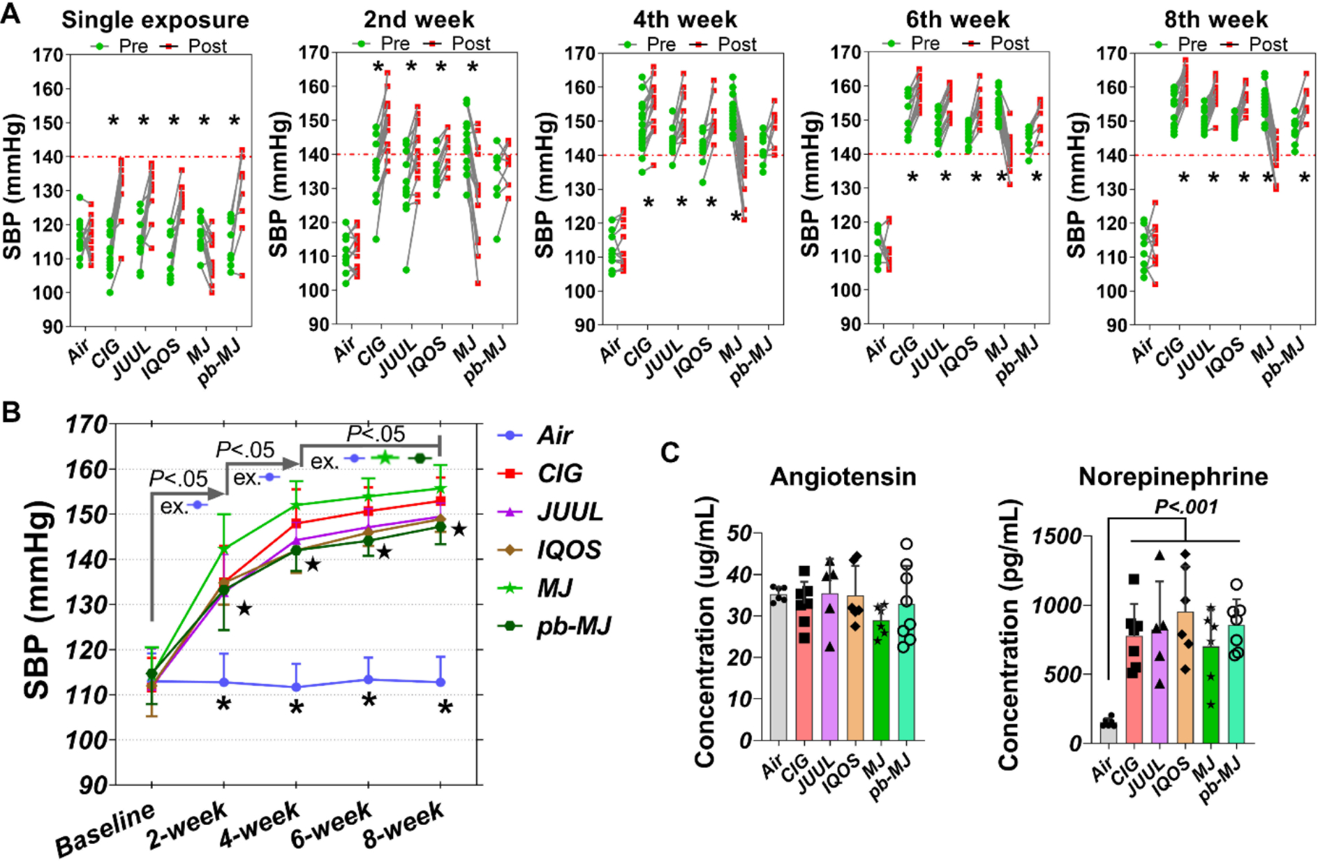
Rats exposed to smoke from tobacco, marijuana, or cannabinoid-depleted marijuana, or to aerosol from electronic cigarettes or heated tobacco products, once per day for 8 weeks exhibited progressively increased systolic blood pressure, decreased cardiac systolic function with chamber dilation, and reduced overall heart rate variability, relative to the clean air negative control group. Atrial fibrillation and ventricular tachycardia testing by ex vivo optical mapping revealed a significantly higher susceptibility to each, with a shortened effective refractory period and prolonged calcium transient duration. Histological analysis indicated that in all exposure conditions except for air, exposure to smoke or aerosol from tobacco or marijuana products caused severe fibrosis with decreased microvessel density and higher level of sympathetic nerve innervation.
Conclusions:
These pathophysiological results indicate that tobacco and marijuana products can induce arrhythmogenic substrates involved in cardiac electrical, structural, and neural remodeling, facilitating the development of arrhythmias.
-
Subjects:
-
Keywords:
-
Source:Heart Rhythm. 20(1):76-86
-
Pubmed ID:36603937
-
Pubmed Central ID:PMC10006068
-
Document Type:
-
Funding:
-
Volume:20
-
Issue:1
-
Collection(s):
-
Main Document Checksum:urn:sha-512:7041d0cc8ee394a768b750e3a0feb61fd661a046793ada29e910f8db54a4e4535a892321641e2340db9c56059a938c1827d4f06a84af5b3e984b0e6b0e0dcee2
-
Download URL:
-
File Type:
Supporting Files
File Language:
English
ON THIS PAGE
CDC STACKS serves as an archival repository of CDC-published products including
scientific findings,
journal articles, guidelines, recommendations, or other public health information authored or
co-authored by CDC or funded partners.
As a repository, CDC STACKS retains documents in their original published format to ensure public access to scientific information.
As a repository, CDC STACKS retains documents in their original published format to ensure public access to scientific information.
You May Also Like
COLLECTION
CDC Public Access