U.S. flag An official website of the United States government.
Official websites use .gov

A .gov website belongs to an official government organization in the United States.

Secure .gov websites use HTTPS

A lock ( ) or https:// means you've safely connected to the .gov website. Share sensitive information only on official, secure websites.

i

Assessing the Potential for Error in Investigating Intraneural Vascularity: A Need for a Standardized Imaging Protocol

Supporting Files
File Language:
English


Details

  • Alternative Title:
    J Diagn Med Sonogr
  • Personal Author:
  • Description:
    Objective:

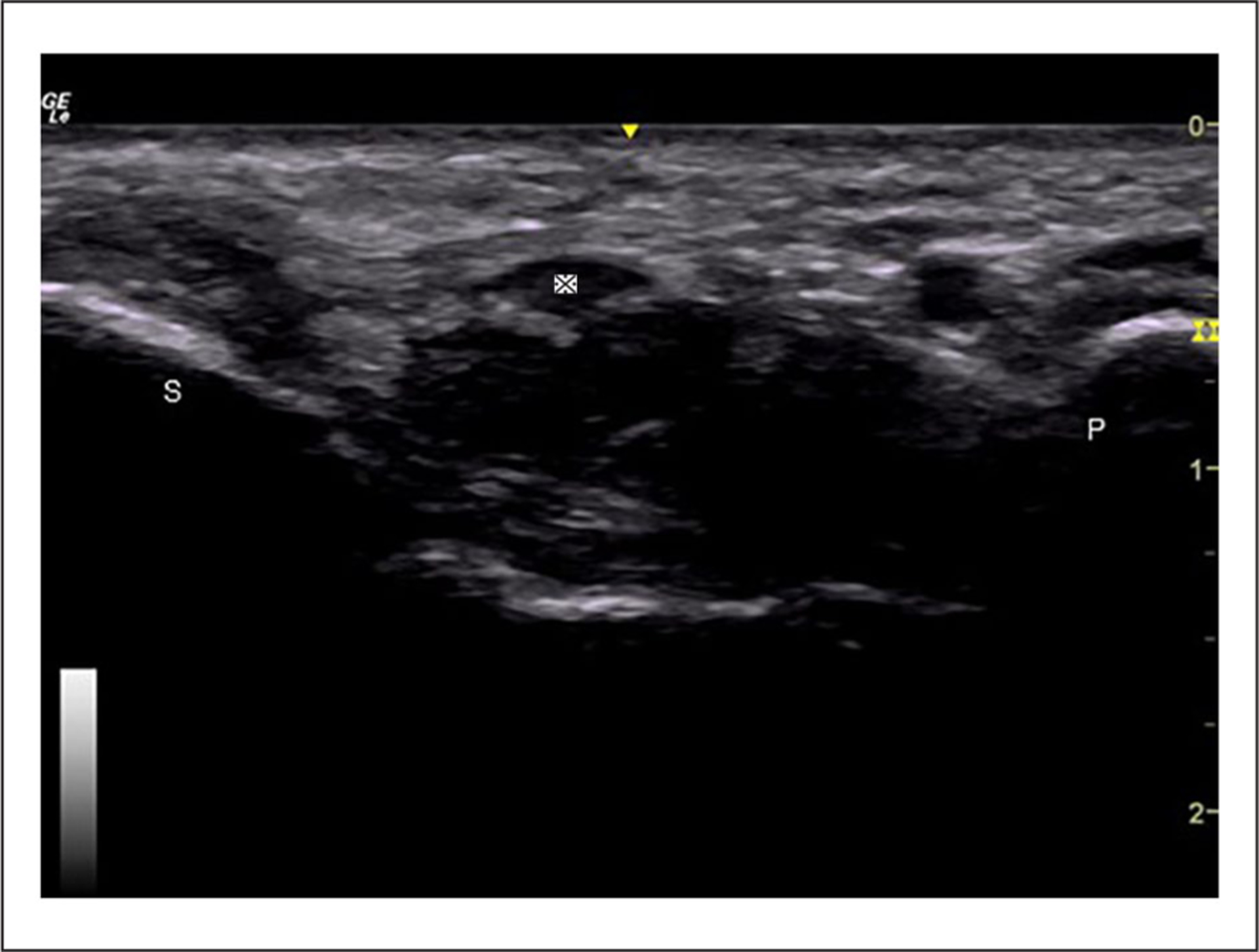
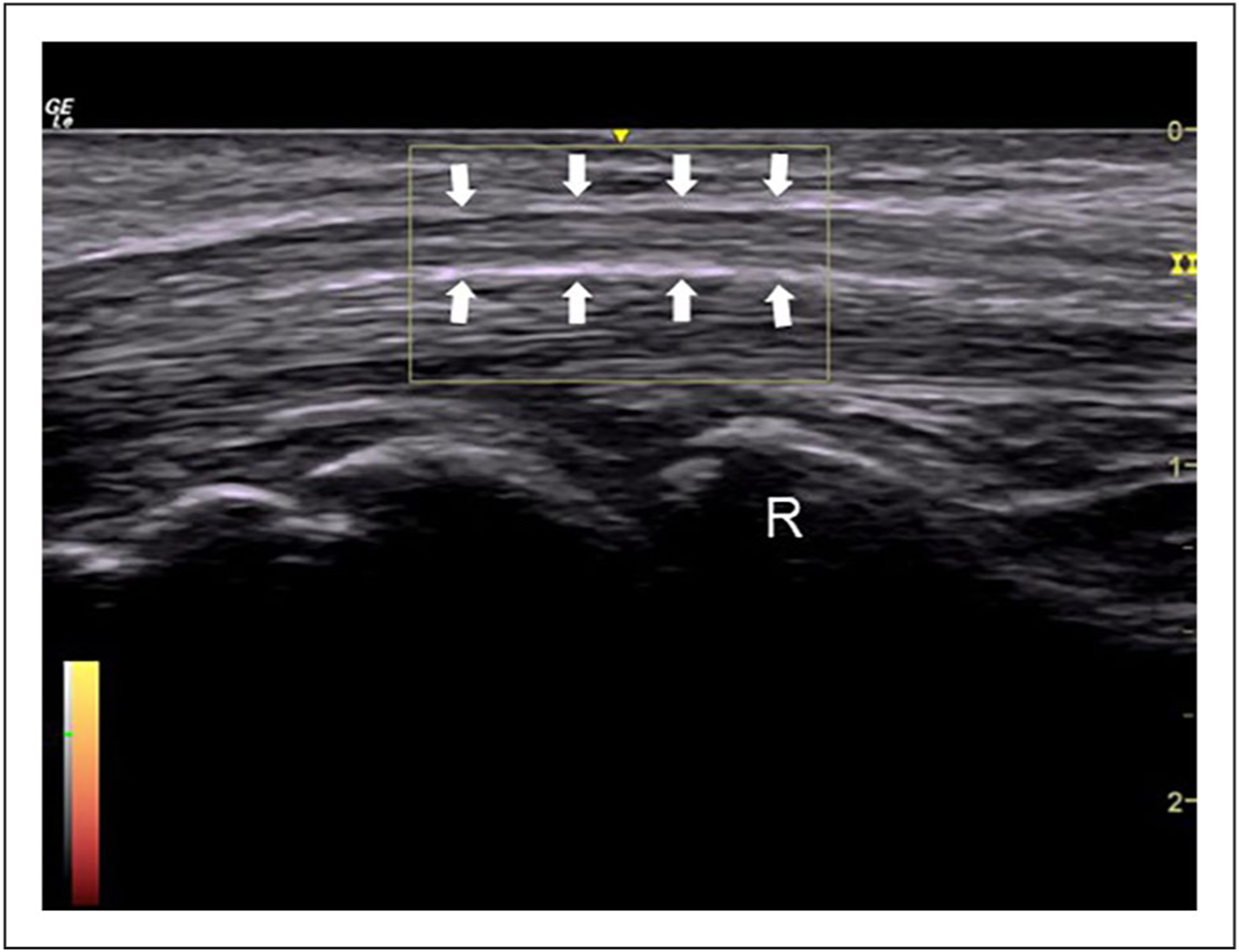
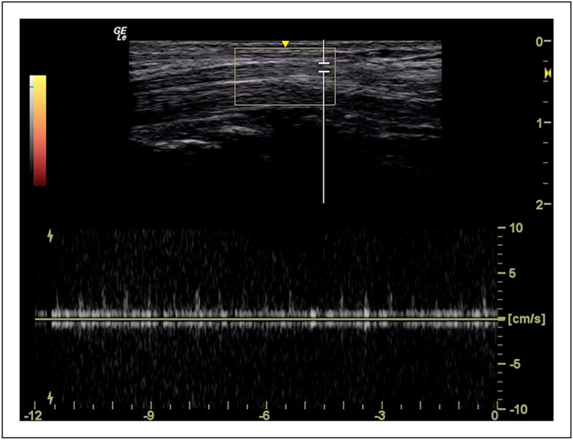
    This study examined the implementation of a Doppler sonography imaging protocol to assess intraneural blood flow, within the median nerve, in healthy individuals.

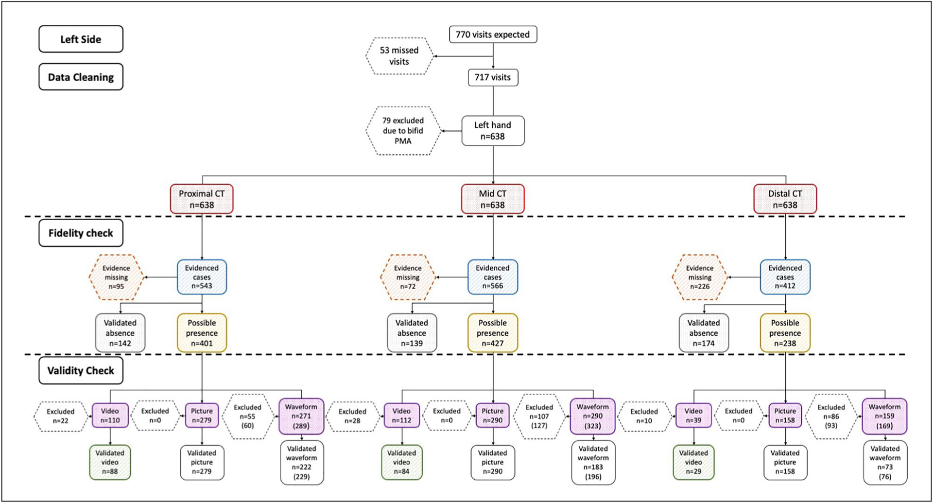
    Materials and Methods:

    A total of 176 participants were examined, and this involved 717 retrospective observations of the images collected. The implemented imaging protocol was assessed, and the data that were collected were cleaned and checked for fidelity and validity.

    Results:

    A large percentage of missing evidence (11%–35%) across proximal, mid, and distal carpal tunnel locations. Only a quarter of cases with evidence of intraneural blood flow had the strongest evidence of a power Doppler video clip, of which only three-quarters were valid. The study identified potential areas for improving the imaging protocol to reduce missing data and improve data quality.

    Conclusion:

    This study demonstrates the significance of a standardized imaging protocol to guide the sonographic acquisition of Doppler images and provides important insights into potential issues with data quality. The recommendations have the potential to help future studies assess intraneural blood flow in healthy populations in a more rigorous and reliable way. Incorporating the study’s recommendations into a standardized protocol, there is potential to enhance the diagnostic accuracy of carpal tunnel syndrome and improve diagnosis and treatment.

  • Keywords:
  • Source:
    J Diagn Med Sonogr. 39(6):549-559
  • Pubmed ID:
    38074490
  • Pubmed Central ID:
    PMC10701715
  • Document Type:
  • Funding:
  • Volume:
    39
  • Issue:
    6
  • Collection(s):
  • Main Document Checksum:
    urn:sha-512:a1c3c924c43297e889244c4d7f083eed545f51e004069501d1a202ee43b2f3130dc0a073efce4346e9ca67c0b06e55687ab6c3c0475e1d85ba845caceee3fb81
  • Download URL:
  • File Type:
    Filetype[PDF - 1.78 MB ]
File Language:
English
ON THIS PAGE

CDC STACKS serves as an archival repository of CDC-published products including scientific findings, journal articles, guidelines, recommendations, or other public health information authored or co-authored by CDC or funded partners.

As a repository, CDC STACKS retains documents in their original published format to ensure public access to scientific information.