Diagnostic Utility of Serum and Urinary Metabolite Analysis in Patients with Interstitial Cystitis/Painful Bladder Syndrome
Supporting Files
-
11 2021
-
File Language:
English
Details
-
Alternative Title:Urology
-
Personal Author:
-
Description:PURPOSE.
Interstitial cystitis/painful bladder syndrome (IC) is a chronic syndrome of bladder-centric pain with unknown etiology that has an adverse impact on quality of life. We sought to analyze the urine and serum metabolomes of a cohort of IC patients and non-disease controls (NC) to identify possible diagnostic strategies for clinical stratification of patients.
MATERIALS AND METHODS.
Home collection of serum and urine samples was obtained from 19 IC and 20 NC females in the Veterans Affairs (VA) Health Care System. IC was diagnosed independently by thorough review of medical records using established criteria. Integrated structural lipidomics and metabolomics analyses were conducted. Biostatistics and bioinformatics analyses, including univariate analysis, unsupervised clustering, random forest analysis, and metabolite set enrichment analysis, were utilized to identify potential IC biomarkers.
RESULTS.
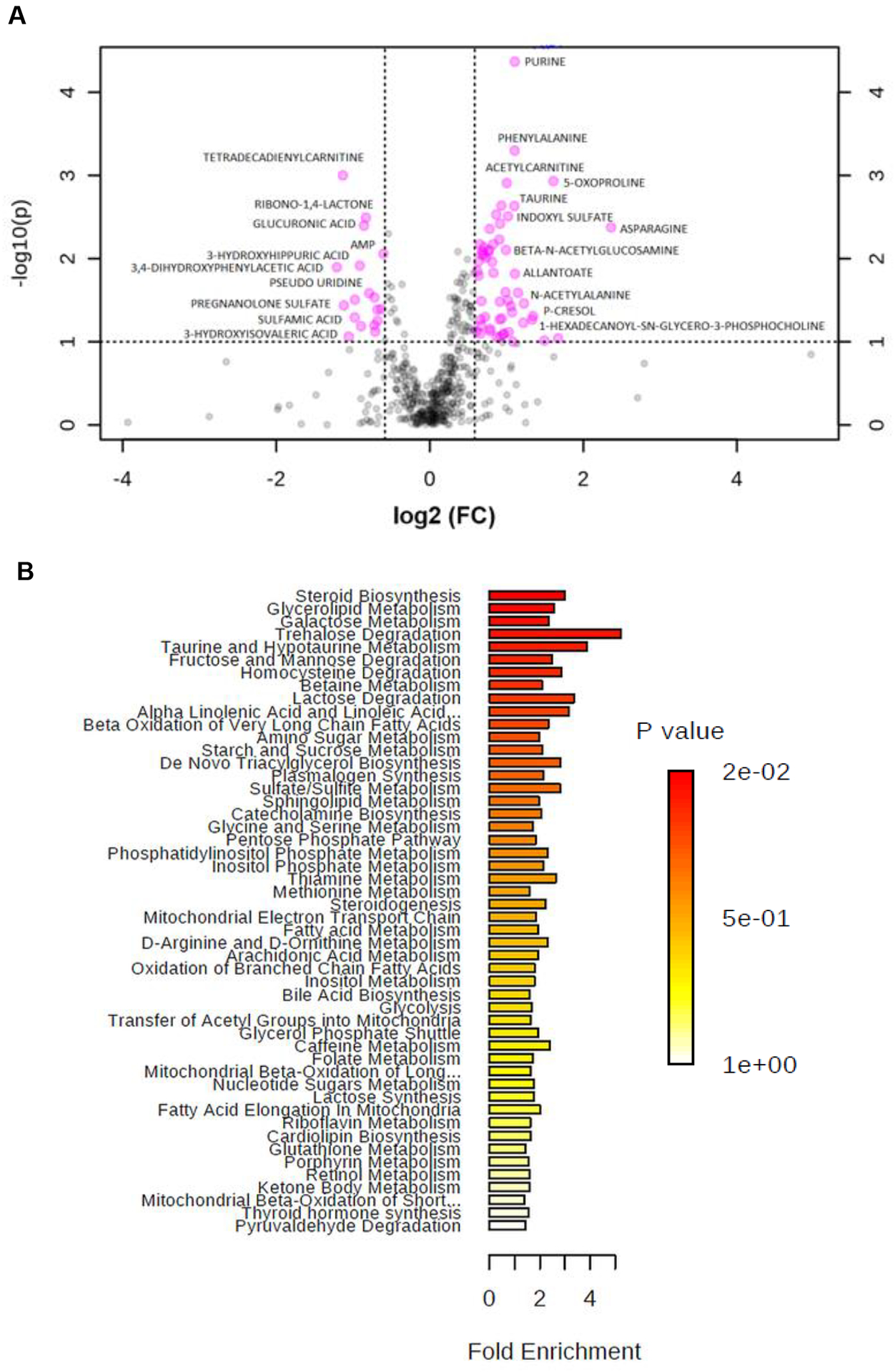
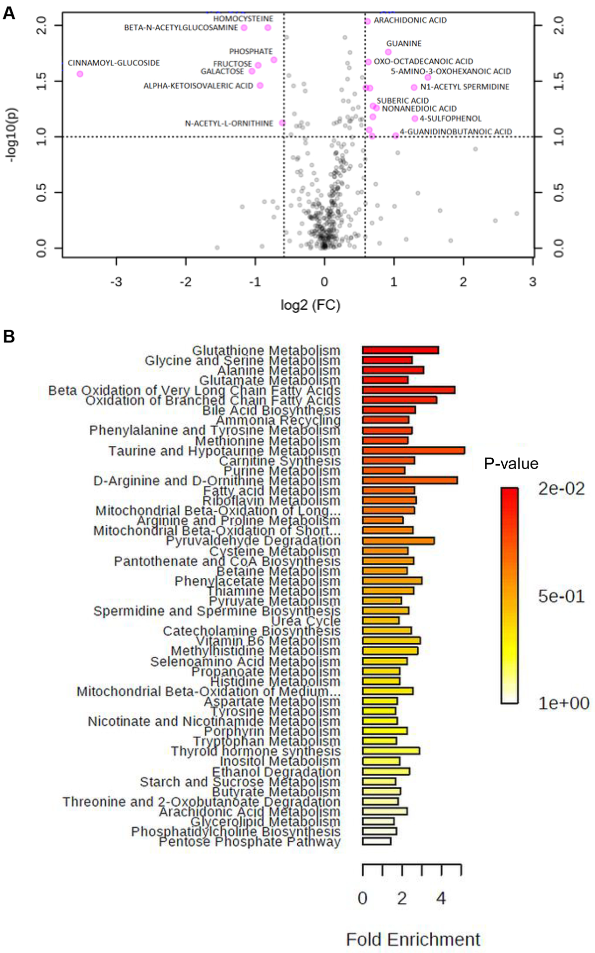
Metabolomics and lipidomics profiling revealed distinct expression patterns between NC and IC. Random forest analysis of urine samples suggested discriminators specific to IC. which showed a strong potential clinical value as a diagnostic signature (AUC, 0.92). Lipidomics profiling showed a distinct difference in patterns between IC and NC; however, there were no identifiable statistically defined lipid biomarker candidates.
CONCLUSIONS.
Analysis of serum and urine revealed that women with IC have distinct metabolomes, highlighting key metabolic pathways that may provide insight into the pathophysiology of IC. The findings from this pilot study suggest that integrated analyses of urinary metabolites, purine, phenylalanine, 5-oxoproline, and 5-hydroxyindoleacetic acid, can lead to promising IC biomarkers. Validation of these results using a larger dataset is currently underway.
-
Subjects:
-
Keywords:
-
Source:Urology. 157:85-92
-
Pubmed ID:34010675
-
Pubmed Central ID:PMC10461181
-
Document Type:
-
Funding:
-
Volume:157
-
Collection(s):
-
Main Document Checksum:urn:sha-512:e44316d54ad61401896e6acb39e195850f9011df6350594bb78da8f55a90069ad81b2f9265a887c1fb38ace3b27df8e9cf7cd854ce4e0a95ee809651599fe544
-
Download URL:
-
File Type:
Supporting Files
File Language:
English
ON THIS PAGE
CDC STACKS serves as an archival repository of CDC-published products including
scientific findings,
journal articles, guidelines, recommendations, or other public health information authored or
co-authored by CDC or funded partners.
As a repository, CDC STACKS retains documents in their original published format to ensure public access to scientific information.
As a repository, CDC STACKS retains documents in their original published format to ensure public access to scientific information.
You May Also Like
COLLECTION
CDC Public Access