U.S. flag An official website of the United States government.
Official websites use .gov

A .gov website belongs to an official government organization in the United States.

Secure .gov websites use HTTPS

A lock ( ) or https:// means you've safely connected to the .gov website. Share sensitive information only on official, secure websites.

i

Multi-walled carbon nanotubes induce arachidonate 5-lipoxygenase expression and enhance the polarization and function of M1 macrophages in vitro

Supporting Files
File Language:
English


Details

  • Alternative Title:
    Nanotoxicology
  • Personal Author:
  • Description:
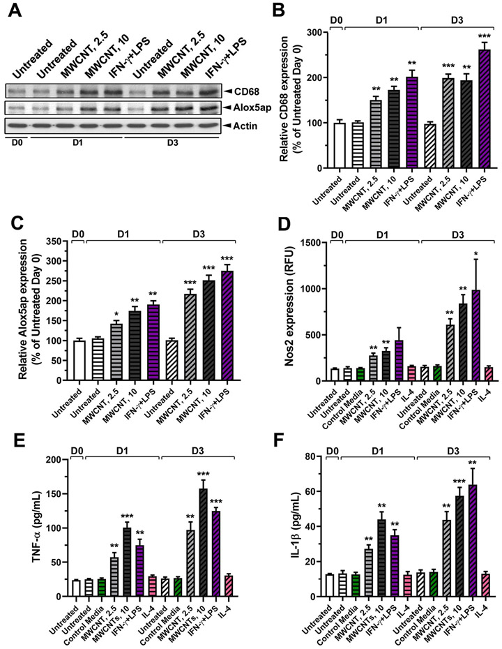
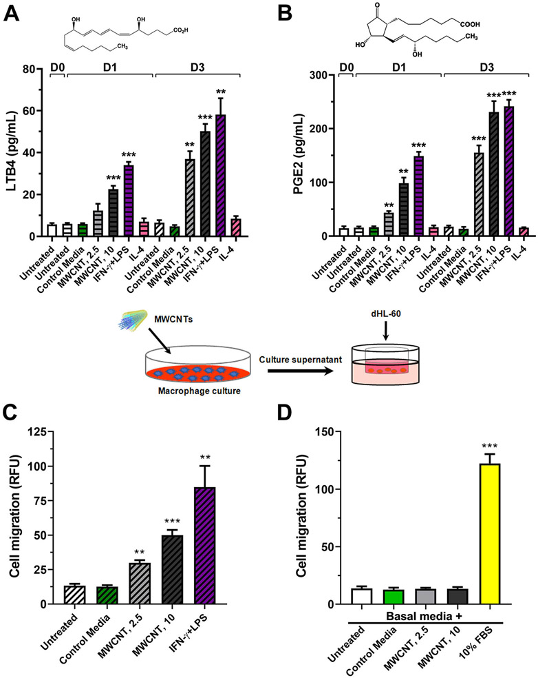
    Fibrogenic carbon nanotubes (CNTs) induce the polarization of M1 and M2 macrophages in mouse lungs. Polarization of the macrophages regulates the production of proinflammatory and pro-resolving lipid mediators (LMs) to mediate acute inflammation and its resolution in a time-dependent manner. Here we examined the molecular mechanism by which multi-walled CNTs (MWCNTs, Mitsui-7) induce M1 polarization |. Treatment of murine macrophages (J774A.1) with Mitsui-7 MWCNTs increased the expression of Alox5 mRNA and protein in a concentration- and time-dependent manner. The MWCNTs induced the expression of CD68 and that induction persisted for up to 3 days post-exposure. The expression and activity of inducible nitric oxide synthase, an intracellular marker of M1, were increased by MWCNTs. Consistent with M1 polarization, the MWCNTs induced the production and secretion of proinflammatory cytokines tumor necrosis factor-α and interleukin-1β, and proinflammatory LMs leukotriene B4 (LTB4) and prostaglandin E2 (PGE2). The cell-free media from MWCNT-polarized macrophages induced the migration of neutrophilic cells (differentiated from HL-60), which was blocked by Acebilustat, a specific leukotriene A4 hydrolase inhibitor, or LY239111, an LTB4 receptor antagonist, but not NS-398, a cyclooxygenase 2 inhibitor, revealing LTB4 as a major mediator of neutrophil chemotaxis from MWCNT-polarized macrophages. Knockdown of Alox5 using specific small hairpin-RNA suppressed MWCNT-induced M1 polarization, LTB4 secretion, and migration of neutrophils. Taken together, these findings demonstrate the polarization of M1 macrophages by Mitsui-7 MWCNTs | and that induction of Alox5 is an important mechanism by which the MWCNTs promote proinflammatory responses by boosting M1 polarization and production of proinflammatory LMs.
  • Subjects:
  • Source:
    Nanotoxicology. 17(3):249-269
  • Pubmed ID:
    37115655
  • Pubmed Central ID:
    PMC10263170
  • Document Type:
  • Funding:
  • Volume:
    17
  • Issue:
    3
  • Collection(s):
  • Main Document Checksum:
    urn:sha256:6b32da9635b814c4d740cf353dab5a0696fb34095503f9a4e29539f0de3f91b0
  • Download URL:
  • File Type:
    Filetype[PDF - 2.15 MB ]
File Language:
English
ON THIS PAGE

CDC STACKS serves as an archival repository of CDC-published products including scientific findings, journal articles, guidelines, recommendations, or other public health information authored or co-authored by CDC or funded partners.

As a repository, CDC STACKS retains documents in their original published format to ensure public access to scientific information.