U.S. flag An official website of the United States government.
Official websites use .gov

A .gov website belongs to an official government organization in the United States.

Secure .gov websites use HTTPS

A lock ( ) or https:// means you've safely connected to the .gov website. Share sensitive information only on official, secure websites.

i

Dynamic use of historical controls in clinical trials for rare disease research: a re-evaluation of the MILES trial

Supporting Files
File Language:
English


Details

  • Alternative Title:
    Clin Trials
  • Personal Author:
  • Description:
    Background:

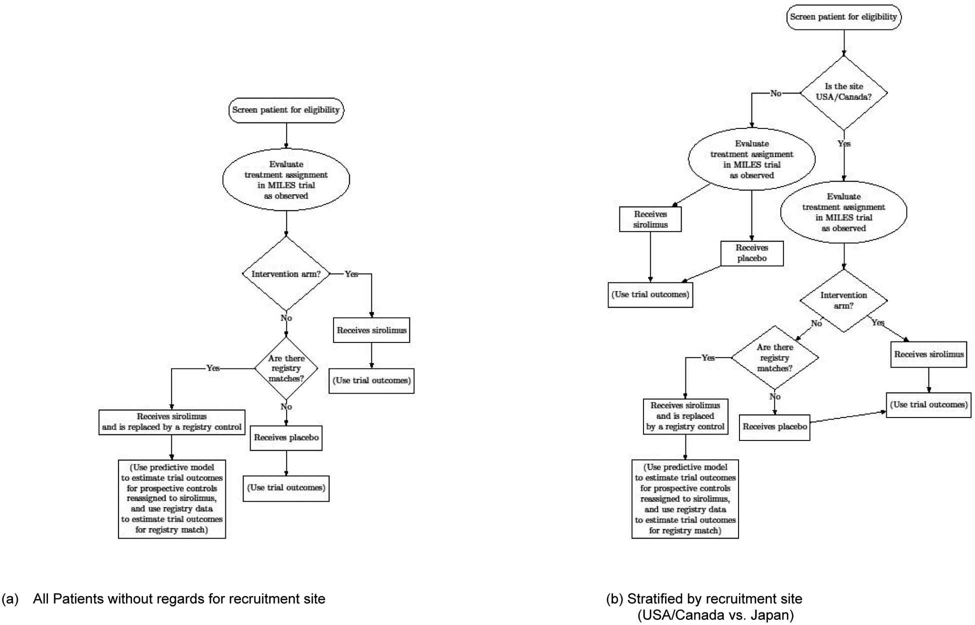
    Randomized controlled trials offer the best design for eliminating bias in estimating treatment effects but can be slow and costly in rare disease research. Additionally, an equal randomization approach may not be optimal in studies in which prior evidence of superiority of one or more treatments exist. Supplementing prospectively enrolled, concurrent controls with historical controls can reduce recruitment requirements and provide patients a higher likelihood of enrolling in a new and possibly superior treatment arm. Appropriate methods need to be employed to ensure comparability of concurrent and historical controls to minimize bias and variability in the treatment effect estimates and reduce the chances of drawing incorrect conclusions regarding treatment benefit.

    Methods:

    MILES was a phase III placebo-controlled trial employing 1:1 randomization that led to FDA approval of sirolimus for treating patients with lymphangioleiomyomatosis. We re-analyzed the MILES trial data to learn whether substituting concurrent controls with controls from a historical registry could have accelerated subject enrollment while leading to similar study conclusions. We used propensity score matching to identify exchangeable historical controls from a registry balancing the baseline characteristics of the two control groups. This allowed more new patients to be assigned to the sirolimus arm. We used trial data and simulations to estimate key outcomes under an array of alternative designs.

    Results:

    Borrowing information from historical controls would have allowed the trial to enroll fewer concurrent controls while leading to the same conclusion reached in the trial. Simulations showed similar statistical performance for borrowing as for the actual trial design without producing type I error inflation and preserving power for the same study size when concurrent and historical controls are comparable.

    Conclusions:

    Substituting concurrent controls with propensity score-matched historical controls can allow more prospectively enrolled patients to be assigned to the active treatment and enable the trial to be conducted with smaller overall sample size, while maintaining covariate balance and study power and minimizing bias in response estimation. This approach does not fully eliminate the concern that introducing non-randomized historical controls in a trial may lead to bias in estimating treatment effects, and should be carefully considered on a case-by-case basis. Borrowing historical controls is best suited when conducting randomized controlled trials with conventional designs is challenging, as in rare disease research. High-quality data on covariates and outcomes must be available for candidate historical controls to ensure the validity of these designs. Additional precautions are needed to maintain blinding of the treatment assignment and to ensure comparability in the assessment of treatment safety.

  • Subjects:
  • Source:
    Clin Trials. 20(3):223-234
  • Pubmed ID:
    36927115
  • Pubmed Central ID:
    PMC10257755
  • Document Type:
  • Funding:
  • Volume:
    20
  • Issue:
    3
  • Collection(s):
  • Main Document Checksum:
    urn:sha256:2f1290302e862852e6cdeddadf35ade9e447abcc683c437cd0bb70a536af718e
  • Download URL:
  • File Type:
    Filetype[PDF - 930.21 KB ]
File Language:
English
ON THIS PAGE

CDC STACKS serves as an archival repository of CDC-published products including scientific findings, journal articles, guidelines, recommendations, or other public health information authored or co-authored by CDC or funded partners.

As a repository, CDC STACKS retains documents in their original published format to ensure public access to scientific information.