Peptide Amphiphile Mediated Co-assembly for Nanoplasmonic Sensing
Supporting Files
-
1 23 2023
-
File Language:
English
Details
-
Alternative Title:Angew Chem Int Ed Engl
-
Personal Author:
-
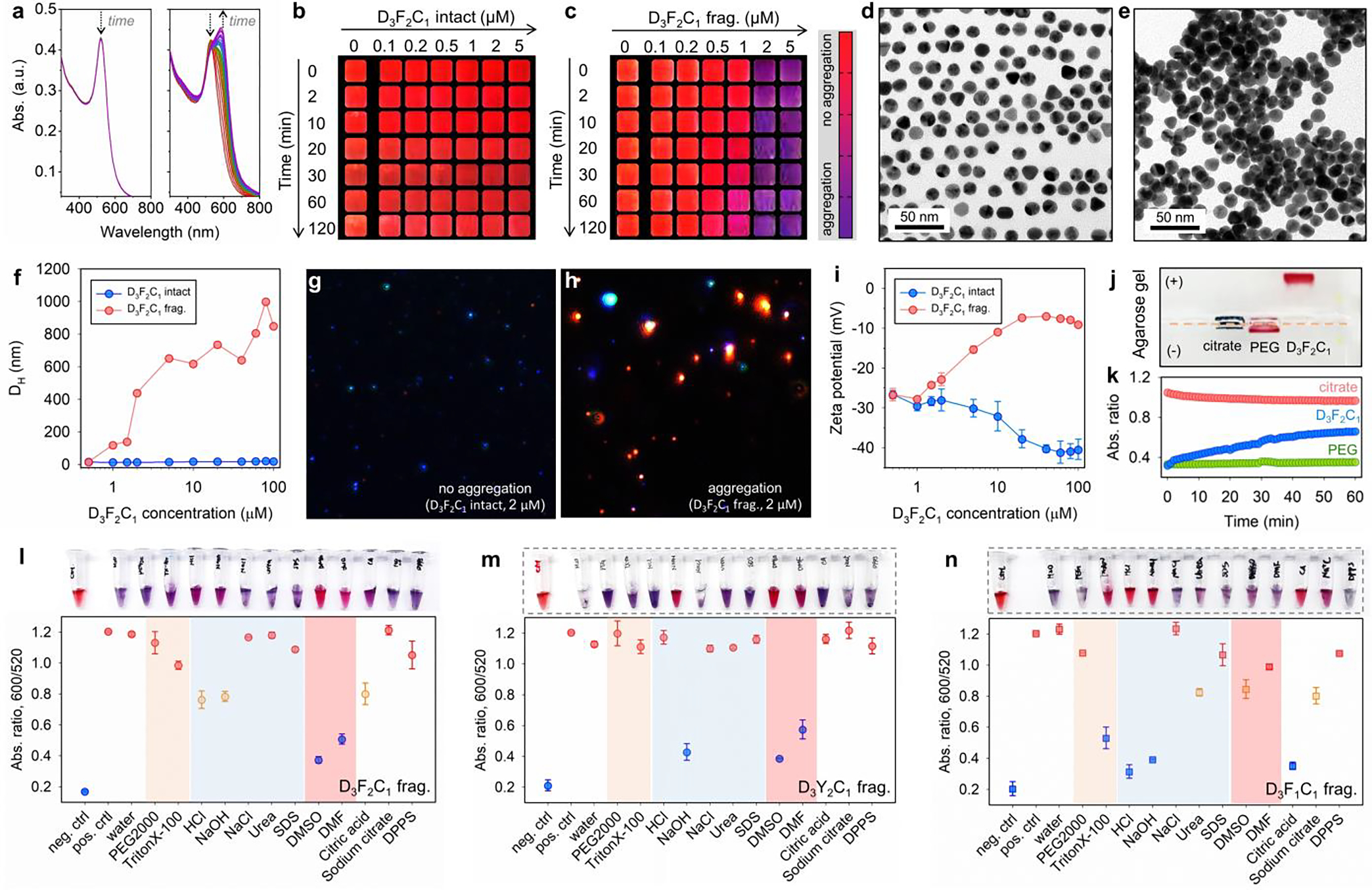
Description:Aromatic interactions are commonly involved in the assembly of naturally occurring building blocks, and these interactions can be replicated in an artificial setting to produce functional materials. Here we describe a colorimetric biosensor using co-assembly experiments with plasmonic gold and surfactant-like peptides (SLPs) spanning a wide range of aromatic residues, polar stretches, and interfacial affinities. The SLPs programmed in DDD-(ZZ)| -FFPC self-assemble into higher-order structures in response to a protease and subsequently modulate the colloidal dispersity of gold leading to a colorimetric readout. Results show the strong aggregation propensity of the FFPC tail without polar DDD head. The SLPs were specific to the target protease, i.e., M| , a biomarker for SARS-CoV-2. This system is a simple and visual tool that senses M| in phosphate buffer, exhaled breath condensate, and saliva with detection limits of 15.7, 20.8, and 26.1 nM, respectively. These results may have value in designing other protease testing methods.
-
Subjects:
-
Source:Angew Chem Int Ed Engl. 62(4):e202214394
-
Pubmed ID:36409652
-
Pubmed Central ID:PMC9852014
-
Document Type:
-
Funding:
-
Volume:62
-
Issue:4
-
Collection(s):
-
Main Document Checksum:urn:sha256:cf843aa58af50aff67ecfbe873e76641981553fc589430b29fd8e274dd88baa9
-
Download URL:
-
File Type:
Supporting Files
File Language:
English
ON THIS PAGE
CDC STACKS serves as an archival repository of CDC-published products including
scientific findings,
journal articles, guidelines, recommendations, or other public health information authored or
co-authored by CDC or funded partners.
As a repository, CDC STACKS retains documents in their original published format to ensure public access to scientific information.
As a repository, CDC STACKS retains documents in their original published format to ensure public access to scientific information.
You May Also Like
COLLECTION
CDC Public Access