U.S. flag An official website of the United States government.
Official websites use .gov

A .gov website belongs to an official government organization in the United States.

Secure .gov websites use HTTPS

A lock ( ) or https:// means you've safely connected to the .gov website. Share sensitive information only on official, secure websites.

i

Nonparticipation reasons in a randomized international trial of a new latent tuberculosis infection regimen

Supporting Files
File Language:
English


Details

  • Alternative Title:
    Clin Trials
  • Personal Author:
  • Description:
    Background/aims:

    Efficient recruitment of eligible participants, optimizing time and sample size, is a crucial component in conducting a successful clinical trial. Inefficient participant recruitment can impede study progress, consume staff time and resources, and limit quality and generalizability or the power to assess outcomes. Recruitment for disease prevention trials poses additional challenges because patients are asymptomatic. We evaluated candidates for a disease prevention trial to determine reasons for nonparticipation and to identify factors that can be addressed to improve recruitment efficiency.

    Methods:

    During 2001–2009, the Tuberculosis Trials Consortium conducted Study 26 (PREVENT TB), a randomized clinical trial at 26 sites in four countries, among persons with latent tuberculosis infection at high risk for tuberculosis disease progression, comparing 3 months of directly observed once-weekly rifapentine plus isoniazid with 9 months of self-administered daily isoniazid. During March 2005–February 2008, non-identifying demographic information, risk factors for experiencing active tuberculosis disease, and reasons for not enrolling were collected from screened patients to facilitate interpretation of trial data, to meet Consolidated Standards of Reporting Trials standards, and to evaluate reasons for nonparticipation.

    Results:

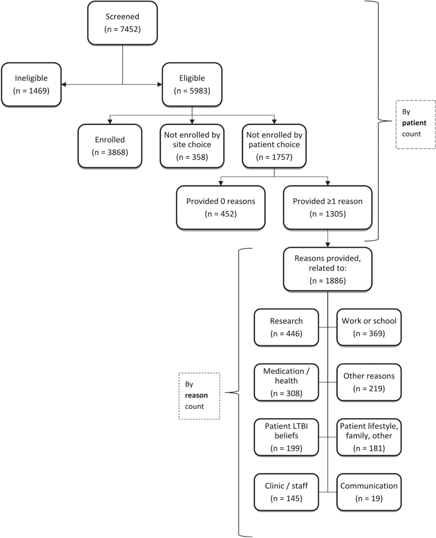
    Of the 7452 candidates screened in Brazil, Canada, Spain, and the United States, 3584 (48%) were not enrolled, because of ineligibility (41%), site decision (10%), or patient choice (49%). Among those who did not enroll by own choice, and for whom responses were recorded on whether they would accept treatment outside of the study (n = 1430), 68% reported that they planned to accept non-study latent tuberculosis infection treatment. Among 1305 patients with one or more reported reasons for nonparticipation, study staff recorded a total of 1886 individual reasons (reason count: median = 1/patient; range = 1–9) for why patients chose not to enroll, including grouped concerns about research (24% of 1886), work or school conflicts (20%), medication or health beliefs (16%), latent tuberculosis infection beliefs (11%), and patient lifestyle and family concerns (10%).

    Conclusion:

    Educational efforts addressing clinical research concerns and beliefs about medication and health, as well as study protocols that accommodate patient-related concerns (e.g. work, school, and lifestyle) might increase willingness to enter clinical trials. Findings from this evaluation can support development of communication and education materials for clinical trial sites at the beginning of a trial to allow study staff to address potential participant concerns during study screening.

  • Subjects:
  • Source:
    Clin Trials. 17(1):39-51
  • Pubmed ID:
    31690107
  • Pubmed Central ID:
    PMC9446162
  • Document Type:
  • Funding:
  • Volume:
    17
  • Issue:
    1
  • Collection(s):
  • Main Document Checksum:
    urn:sha256:c7533ad9b1c935793abbfc488573c8751161258efdc287f5673c0c358c7093a6
  • Download URL:
  • File Type:
    Filetype[PDF - 591.16 KB ]
File Language:
English
ON THIS PAGE

CDC STACKS serves as an archival repository of CDC-published products including scientific findings, journal articles, guidelines, recommendations, or other public health information authored or co-authored by CDC or funded partners.

As a repository, CDC STACKS retains documents in their original published format to ensure public access to scientific information.