High Burden of Clonal Hematopoiesis in First Responders Exposed to the World Trade Center Disaster
Supporting Files
-
2022/03/01
-
File Language:
English
Details
-
Journal Article:Nature Medicine
-
Personal Author:Jasra, Sakshi ; Giricz, Orsi
;
Zeig-Owens, Rachel
;
Pradhan, Kith
;
Goldfarb, David G.
;
Barreto-Galvez, Angelica
;
Silver, Alexander J.
;
Chen, Jiahao
;
Sahu, Srabani
;
Gordon-Mitchell, Shanisha
;
Choudhary, Gaurav
;
Aluri, Srinivas
;
Bhagat, Tushar D.
;
Shastri, Aditi
;
Bejan, Cosmin A.
;
Stockton, Shannon S.
;
Spaulding, Travis P.
;
Thiruthuvanathan, Victor
;
Goto, Hiroki
;
Gerhardt, Jeannine
;
Haider, Syed H.
;
Veerappan, Arul
;
Bartenstein, Matthias
;
Nwankwo, George
;
Landgren, Ola
;
Weiden, Michael D.
;
Lekostaj, Jacqueline
;
Bender, Ryan
;
Fletcher, Frederick
;
Greenberger, Lee
;
Ebert, Benjamin L.
;
Steidl, Ulrich
;
Will, Britta
;
Nolan, Anna
;
Madireddy, Advaitha
;
Savona, Michael R.
;
Prezant, David J.
;
Verma, Amit
-
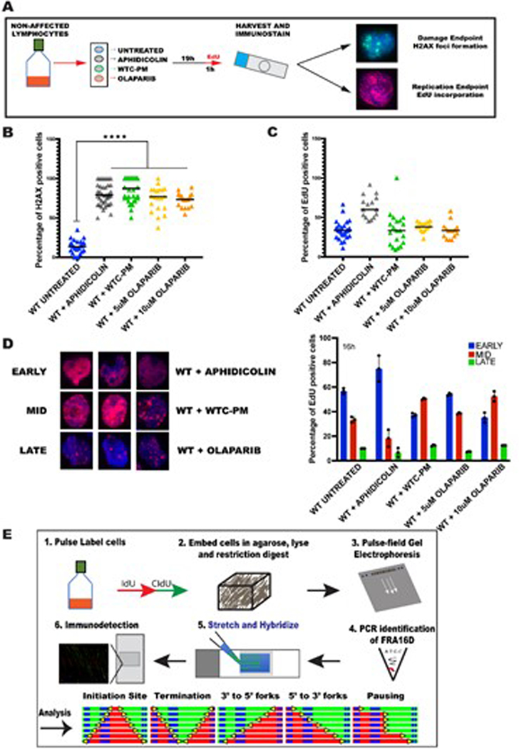
Description:The terrorist attacks on the World Trade Center (WTC) created an unprecedented environmental exposure to aerosolized dust, gases and potential carcinogens. Clonal hematopoiesis (CH) is defined as the acquisition of somatic mutations in blood cells and is associated with smoking and exposure to genotoxic stimuli. Here we show that deep targeted sequencing of blood samples identified a significantly higher proportion of WTC-exposed first responders with CH (10%; 48 out of 481) when compared with non-WTC-exposed firefighters (6.7%; 17 out of 255; odds ratio, 3.14; 95% confidence interval, 1.64-6.03; P = 0.0006) after controlling for age, sex and race/ethnicity. The frequency of somatic mutations in WTC-exposed first responders showed an age-related increase and predominantly affected DNMT3A, TET2 and other CH-associated genes. Exposure of lymphoblastoid cells to WTC particulate matter led to dysregulation of DNA replication at common fragile sites in vitro. Moreover, mice treated with WTC particulate matter developed an increased burden of mutations in hematopoietic stem and progenitor cell compartments. In summary, the high burden of CH in WTC-exposed first responders provides a rationale for enhanced screening and preventative efforts in this population. [Description provided by NIOSH]
-
Subjects:
-
Keywords:
-
Source:Nat Med 2022 Mar; 28(3):468-471
-
ISSN:1078-8956
-
Pubmed ID:35256801
-
Pubmed Central ID:PMC9394171
-
Document Type:
-
Funding:S10 OD025092/OD/NIH HHSUnited States/ ; UL1 RR024975/RR/NCRR NIH HHSUnited States/ ; U01 OH011300/OH/NIOSH CDC HHSUnited States/ ; U19 HL065962/HL/NHLBI NIH HHSUnited States/ ; F30 DK127699/DK/NIDDK NIH HHSUnited States/ ; P50 GM115305/GM/NIGMS NIH HHSUnited States/ ; U01 OH011855/OH/NIOSH CDC HHSUnited States/ ; S10 OD017985/OD/NIH HHSUnited States/ ; U01OH011300/ACL/ACL HHSUnited States/ ; S10 RR025141/RR/NCRR NIH HHSUnited States/ ; U01 OH012069/OH/NIOSH CDC HHSUnited States/ ; RC2 GM092618/GM/NIGMS NIH HHSUnited States/ ; U01 HG004798/HG/NHGRI NIH HHSUnited States/ ; R00 HL136870/HL/NHLBI NIH HHSUnited States/ ; R01 HD074711/HD/NICHD NIH HHSUnited States/ ; U01OH011933/ACL/ACL HHSUnited States/ ; R01 NS032830/NS/NINDS NIH HHSUnited States/ ; T32 GM007347/GM/NIGMS NIH HHSUnited States/ ; U01 HG006378/HG/NHGRI NIH HHSUnited States/ ; U01 OH012271/OH/NIOSH CDC HHSUnited States/ ; U01 OH011933/OH/NIOSH CDC HHSUnited States/ ; UL1 TR002243/TR/NCATS NIH HHSUnited States/ ; UL1 TR000445/TR/NCATS NIH HHSUnited States/ ; R01 HL119326/HL/NHLBI NIH HHSUnited States/
-
Genre:
-
Place as Subject:California ; Florida ; Massachusetts ; New Jersey ; New York ; OSHA Region 1 ; OSHA Region 2 ; OSHA Region 4 ; OSHA Region 9 ; Tennessee ; Vermont
-
CIO:
-
Topic:
-
Location:
-
Pages in Document:26 pdf pages
-
Volume:28
-
Issue:3
-
NIOSHTIC Number:nn:20065078
-
Contact Point Address:Anna Nolan, Department of Medicine, New York University Grossman School of Medicine, New York, NY
-
Email:Anna.Nolan@nyulangone.org
-
Federal Fiscal Year:2022
-
Performing Organization:Albert Einstein College of Medicine, Bronx, New York
-
Peer Reviewed:True
-
Collection(s):
-
Main Document Checksum:urn:sha-512:4698d7fb268f3c56edede0991a4310d03806515fcf660a4e61d2413d4ed0eedb4d089a08fb2a2a2155024d7f8979cd40f0cc1bbd9bc93decb156bc9982b80d27
-
Download URL:
-
File Type:
Supporting Files
File Language:
English
ON THIS PAGE
CDC STACKS serves as an archival repository of CDC-published products including
scientific findings,
journal articles, guidelines, recommendations, or other public health information authored or
co-authored by CDC or funded partners.
As a repository, CDC STACKS retains documents in their original published format to ensure public access to scientific information.
As a repository, CDC STACKS retains documents in their original published format to ensure public access to scientific information.
You May Also Like